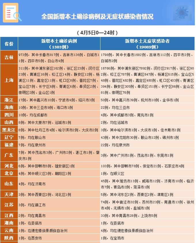
四川疾控健康提示(2022年4月6日22时)
时间:2022-04-07 10:04:25 来源:健康四川
特别提醒

1
各地各部门要及时组织开展对3月19日以来有上海市和吉林省旅居史来(返)川人员的再排查。
►对3月19日至23日有上海旅居史的来(返)川人员要补齐“3天2检”核酸检测措施。
►对3月24日至28日期间有上海市旅居史的来(返)川人员,实行7天居家健康监测,对未严格落实居家健康监测的人员,从即日起实施居家隔离直至离开上海市满14天为止(不满足居家隔离条件的,实施集中隔离,居家隔离的要做好上门采样服务),第1、3、7天进行咽拭子核酸检测,解除隔离时双采双检。
►对3月29日以来,有上海市旅居史的来(返)川人员,实行居家隔离(不满足居家隔离条件的,实施集中隔离,居家隔离的要做好上门采样服务),第1、3、7天进行咽拭子核酸检测,直至离开当地满7天为止,解除隔离时双采双检。
►对经上海入境,于3月29日零时及以后解除集中隔离的来(返)川人员,入川闭环转运至目的地后,立即实施7天集中隔离,并在集中隔离期间第1、3、7天完成咽拭子核酸检测,解除隔离时应采取双采双检核酸检测,并满足人、物、环境三样本同时核酸检测阴性。
►对有7天内吉林省旅居史的来(返)川人员,实行居家隔离(不满足居家隔离条件的,实施集中隔离,居家隔离的要做好上门采样服务),第1、3、7天进行咽拭子核酸检测,直至离开当地满7天为止,解除隔离时双采双检。
►来自中高风险地区的按已有规定实施14天集中隔离措施不变。
2
各级各类宾馆、酒店、旅馆、民宿、商住楼、农家乐等提供住宿服务的场所,以及医疗机构、文化场馆、旅游景点商贸超市、酒吧影院等,要对所有人员做到一查行程卡、二扫场所码。如进入人员有上海市或吉林省旅居史,要立即向属地社区(村)报告,并落实相关疫情防控措施。
3
对上海市和吉林省来川航班,要严格查验旅客48小时核酸阴性证明,并设置单独出港通道,配合属地进行核酸采样。
铁路部门要加强旅客“通信大数据行程卡”途中查验,对来自上海市或吉林省带有“*”标记人员做好信息登记,设置专用出站通道,配合属地进行核酸采样。
在省际高速公路入川服务区设置核酸检测服务点,对进入服务区人员查验“通信大数据行程卡”,对来自上海市或吉林省且“通信大数据行程卡”带有“*”标记的人员进行核酸采样。
对始发于江苏、浙江、安徽省,目的地为川内的列车、航班上的所有乘客查验行程卡。
4
请支援吉林、上海等省市的保供人员、建设方舱医院和隔离点的所有工作人员等,返川后立即主动报备并落实相关疫情防控措施。
5
根据成都市新型冠状病毒肺炎疫情防控指挥部通告,从2022年4月5日6时起,离蓉人员须持有48小时内核酸检测阴性证明,并主动向机场、火车站、汽车站等场所工作人员出示健康码,同时做好个人防护措施。
中高风险地区所在市(州)来(返)蓉人员,须持有48小时内核酸检测阴性证明,抵蓉后24小时内再进行1次核酸检测,核酸检测结果未出之前,不外出,不聚集。


温馨提示
有核酸检测需要的个人可通过微信小程序“四川天府健康通”——热门服务——医疗防疫机构查询检测机构;还可扫描或识别下方二维码查看全省最新1339家便民核酸采样点名单。(动态更新中,我们将及时发布更新情况,敬请关注!)
四川省各市(州)便民
核酸采样点设置情况一览表
↓↓↓

6
成都市近两日发现的多例阳性病例都曾在太古里S·19club酒吧(锦江区东大街下东大街段119号睿东中心C座)活动,存在较高的感染风险。
请3月31日20:00-4月1日06:00到过S·19club酒吧的人员立即向居住地的疾控部门报告,也可向锦江区疾控中心报告(电话028-84411514)。同时请做好个人防护,就地等待,并配合做好核酸检测等疫情防控措施。
请与以下时间和空间有重叠人员,立即向所在社区(村)、单位、宾馆主动报备,做好个人防护,配合做好核酸检测等疫情防控措施。
4月6日通报轨迹
3月28日:
新津区顺丰物流园
3月29日:
武侯区牡丹名邸3栋
新津区顺丰物流园
3月30日:
青羊区全季酒店(琴台路店)
武侯区牡丹名邸3栋、焱味·邱金(科华路店)
锦江区舒适堡健身瑜伽(成都东方广场店)、大食代(成都IFS国际金融中心店)、Ole超市(成都IFS国际金融中心店)、T61高空娱乐综合空间酒吧
金牛区成都天府丽雅酒店(宽窄巷子店)
3月31日:
青羊区富力中心B座、龙森园火锅(琴台路店)、融城云熙小区
锦江区舒适堡健身瑜伽(成都东方广场店)、Ole超市(成都IFS国际金融中心店)、THEBEAST野兽派花店(成都远洋太古里店)、S·19璀璨精英新娱乐空间酒吧、T61高空娱乐综合空间酒吧、吼堂老火锅(太古里总店)
金牛区成都天府丽雅酒店(宽窄巷子店)
4月1日:
青羊区富力中心B座、梓潼街35号1912老成都公馆菜、融城云熙小区
锦江区T61高空娱乐综合空间酒吧、S·19璀璨精英新娱乐空间酒吧、晶融汇公寓、T61高空娱乐综合空间酒吧、3AM HAIR SALON(晶融汇旗舰店)、竹涟烤肉日式烤肉(太古里店)、上善本味寿司(镗钯街店)、纯K KTV (九眼桥店)、SAGI BAR酒吧(兰桂坊店)、望福街31号福望诊所、东大街晶融汇购物中心RELX悦刻南纱帽街旗舰店、如家酒店(书院西街店)
武侯区PLAY HOUSE(世外桃源店)、牡丹名邸3栋、香月楠岸旁边菜市场、香月楠岸2单元、机投桥中华锦绣7栋2单元、机投镇潮音菜市8栋附近菜鸟驿站、ZARA(成都大悦城店)、星巴克(成都大悦城店)
东部新区天府国际机场东航公务舱休息区
金牛区西体北路1号附8号、实惠啤酒鸭(解放路二段店)、张家巷58号叼嘴糍粑冰粉、张家巷40号附6号糖水铺手工冰粉、万达商场1楼彪马旁卫生间、优衣库(成都金牛万达广场店)、五里墩横街13号野火鲜货烧烤、成都天府丽雅酒店(宽窄巷子店)
新津区顺丰物流园
成华区望平街小称盘肥肠爱上鱼、B.QUEEN CLUB(未来中心)、AMO PLUS酒吧
双流区合力达卓越南城2栋2单元
4月2日:
青羊区富力中心B座、7-11超市(顺城大街269号富力中心A座1层1-1号)、融城云熙小区、融城云熙小区楼下舞东风超市、小谭豆花(西大街店)、Espresso G1咖啡(宽窄店)
锦江区晶融汇公寓、T61高空娱乐综合空间酒吧、SAGI BAR酒吧(兰桂坊店)、汇泉北路环球汇天誉3号门5栋一民宿(无名)、全家便利店(汇泉北路店)、纯K KTV (九眼桥店)、何发副食品(天仙桥北路店)、海底捞(阳光·新业中心店)、成都香格里拉KTV、一木依居酒店(成都万象城牛市口地铁站店)
金牛区西体北路1号附8号、张中正翘脚牛肉馆(龙湖·上城店)、王光凤火爆肥肠店(新二村农贸市场)、宁记脆绍面(新二村农贸市场)、重庆万州麻油抄手(新二村农贸市场)、小李水果摊(新二村农贸市场)、奈雪的茶(成都上城天街店)、龙湖·上城11栋2单元
成华区云门兰亭私房菜馆(未来中心店)、首创·天禧68号小区3栋1单元、711超市(东郊记忆店)、繁星戏剧村(东郊记忆)、Bbunion(万象城店)、森活木趣(万象城店)、B.QUEEN CLUB(未来中心)
武侯区PLAY HOUSE(世外桃源店)、九眼桥巫山纸上烤鱼、香月楠岸旁边菜市场、香月楠岸2单元、机投桥中华锦绣7栋2单元、潮音村便民菜市场沙县小吃店、中国石化(望江加油站)
新津区顺丰物流园
双流区合力达卓越南城2栋2单元
4月3日:
锦江区AC酒吧(Amusing club)
崇州市麗枫酒店、崇阳街道九龙路芯悦超市、家常面馆(芯悦超市旁)、辰居路123号李姐水果店、名师蛋糕(文井街分店)、正和祥药房(文井街店)、蜀州北路11号老字号沈鸭子脆皮油烫鸭 甜皮鸭、任氏小家电配送(小商品市场)
武侯区潮音路44号好世佳超市
青羊区融城云熙小区
双流区双流机场T2航站楼内E指廊旁麦当劳店
4月4日:
金牛区全家便利店(成华西街店)、成华西街299号6栋附111号红旗超市
4月5日通报重点轨迹
3月31日
锦江区:S·19璀璨精英新娱乐空间酒吧、WAGAS沃歌斯(成都远洋太古里店)、cafe de stop桂王桥咖啡站
青羊区:龙森园火锅(琴台路店)、富力.史丹尼国际公寓
武侯区:红运街鸿运精典理发店
4月1日
锦江区:S·19璀璨精英新娱乐空间酒吧、兰桂坊THE XX PUB、蜀醉叁火锅鱼(水碾河店)、乐天圣苑6栋、cafe de stop桂王桥咖啡站、成都尼依格罗酒店、锦江区泰合国际财富中心H来住酒店、T61高空娱乐综合空间酒吧、博纳UA国际金融中心影城(IFS国际金融中心店)、全家便利店(大慈寺路店)、桔子酒店(春熙路中心店)、麦当劳(桔子酒店春熙路中心店附近)、春禧大厦水帘洞、味千拉面(成都阳光百货店)、琅铂凯悦臻选酒店、张太婆老妈蹄花(太古里店)、ISEYA.高空全景酒店、飘香食品配送部
金牛区:龙湖上城11栋2单元、韦家碾三路西凤凰城1区1栋2单元
武侯区:泊景湾龙腾正街180号5栋茶铺、长城西一路红牌楼广场酷必乐音乐工厂、龙华北路麦当劳、PLAY HOUSE(世外桃源店)、香月楠岸旁边菜市场、香月楠岸2单元
成华区:B-TREE CAFE&BAR(太古里店)、甘食记肥肠粉(太古里非遗传承店)、八里庄路乌鸡米线、五块石花径路老三烤羊肉串店、碧桂园八里庄物业中心
高新区:锦泰保险大厦(6楼、12楼)、蜀都中心二期壹牛老花溪牛肉米粉、吉瑞五路京东文具智慧办公合作店、庆余堂药房(南华路店)、老枝花卤(南华路店)、南华路叮咚鲜果
青羊区:三哥田螺北书院街店、富力中心B座5单元、恒大广场住宅4单元、富力·史丹尼国际公寓、头牌手作牛肉面(面丫丫)、子语酒店18楼
4月2日
锦江区:泰合国际财富中心H来住酒店、小龙坎老火锅(概念店)、1941 PARTY KTV、SAGI BAR(兰桂坊店)、同瑞国际大厦尚乐足道保健精品店、T61高空娱乐综合空间酒吧、中国兰州拉面(天紫界店)
武侯区:长城西一路红牌楼广场酷必乐音乐工厂、红牌楼路杜记烤鸭、二姐家常面(长寿南路店)、香月楠岸旁边菜市场、香月楠岸2单元
高新区:金控时代广场4栋包来运转包子店、锦泰保险大厦(6楼、12楼)
青羊区:富力中心B座5单元、恒大广场住宅4单元
4月3日
锦江区:中国兰州拉面(天紫界店)、AC酒吧(Amusing A club)
金牛区:金房苑西路8号7栋1单元、沙湾加油站
高新区:锦泰保险大厦(6楼、12楼)、憨牛汽车连锁(天府二街店)、世豪广场Tims咖啡店、伊藤洋华堂超市(世豪广场店)、红旗超市(南华路便利店)、建发中央鹭洲小区菜鸟驿站
郫都区:海霸王市场(C10区、C2区)、福瑞民心堂大药房(雍渡店)、海霸王市场C8区快餐店
蒲江县:寿安街道南源饭店
4月4日通报重点轨迹
4月2日:0时-10时在卡拉卡拉漫温泉汗蒸SPA(金牛区解放路一段192号)
4月1日:20时50分-21时09分在天涯歌舞厅(金牛区乡农市街59号)
4月1日:21时34分-23点45分在情浓歌舞厅(金牛区马河湾5号)
4月2日通报重点轨迹
3月29日
22:00-次日4:00 MOJAR DINNER&BAR酒馆(成都市城西优品道店)
20:30-21:20 成都市明婷小馆(太古里店)
3月30日
04:00-09:30 烤渔村大排档(成都市优品道店)
19:10-20:30 滋味烤鱼(成都市温江亚洲湾店)
20:25-21:20 成都市温江区江浦路商业街滨河大道
21:20-24:00 光华逸家小区(成都市青羊区光华东三路)
3月31日
18:30-19:00 Wagas沃歌斯(成都远洋太古里店)
20:40-22:20 龙森园火锅(成都市琴台路店)
17:00-19:00 光华逸家小区(成都市青羊区光华东三路)
20:30-23:30 海伦斯小酒馆(成都市春熙路店正科甲巷17号)
23:30-次日6:00 橘艺棋牌俱乐部(成都市小科甲巷1号第一城A座9层)
19:00-20:30 网鱼网咖(成都锦江总府路店)
14:50-17:40 肯德基餐厅(成都市双流机场T2到达层)
23:10-次日3:00 S·19璀璨精英新娱乐空间酒吧
18:50-20:00 富力中心
4月1日
09:00-17:00 光华逸家小区(成都市青羊区光华东三路)
13:00-13:30 秀猪(成都市富力中心店)
14:00-14:10 1+家24小时连锁超市(成都市青羊区哆哆仓便利店)
14:00-14:20 叮当智慧药房(成都市青羊区大福建营巷13号附2号)
14:10-14:20 “特产批发”商店(成都市青羊区大福建营巷13号附5号)
14:10-14:30 成都帝盛酒店一楼卫生间(成都市青羊区西玉龙街168号)
14:30-14:50 罗森便利店(成都市青羊区东华门街)
19:00-20:50 网鱼网咖(成都锦江总府路店)
4月1日通报重点轨迹
3月29日
16:00-19:00 成都市武侯区蓉城悦柳·采薇美食酒店,蕾特恩专业祛痘(国际)连锁(省体育馆店)
19:00-21:00 成都市锦江区 明婷小馆(太古里店)
21:00-22:00 成都市锦江区 JOMALONE祖玛珑(成都远洋太古里店),THEBEAST野兽派花店(成都远洋太古里店),小花Hana Vintage(太古里店),Apple官方(成都远洋太古里店),BYREDO柏芮朵(成都远洋太古里店),全季酒店(太古里中心店)
22:00-次日凌晨1:30 成都市成华区海里游(Holyou)小酒馆(望平街店),叽哇精酿啤酒馆(望平街店),新疆阿力木烤羊肉串店(望平街店)。
3月30日
成都市武侯区蓉城悦柳·采薇美食酒店
3月31日
成都市武侯区蓉城悦柳·采薇美食酒店
扫码获取社区联系电话(成都市)

用天府市民云app或微信扫码完成社区报备(成都市)

7
请乘坐以下时间段航班/车次的人员,及时就近进行核酸检测,并第一时间主动向所在村(社区)、单位或入住酒店报备,配合做好疫情防控工作。
8
请点击文末左下角“阅读原文”查看详细《四川省疫情防控重点地区提示表》。



专家提醒

请省外来返川人员(特别是从近14天内有阳性感染者的地市来返川人员)在24小时内尽快做一次核酸检测,结果未出之前不外出,不聚集。
公众要密切关注官方发布的疫情信息,主动查看14天内是否到过涉疫地区,是否与病例活动轨迹有交集,是否收到提醒短信,或健康码变为“红码”“黄码”。如有以上情况,请做好个人防护,立即向所在社区(村)、单位或入住酒店报备,并主动进行核酸检测,配合做好疫情防控措施。
公众要继续保持戴口罩、勤洗手、常通风、不聚集、一米线等卫生习惯,配合做好扫码、亮码、测温、核酸检测等疫情防控措施。要加强对自己及家人的健康监测,即便发热、咳嗽、乏力等症状比较轻微也不要自行购药服用,一定要戴好口罩,避免乘坐公共交通工具,尽快到发热门诊就诊。
各类公共场所严格落实测温、扫码、核验健康码、督促戴口罩、通风消毒等防控措施,避免人员聚集。城市公共交通、出租车、网约车应严格落实防控措施,司乘人员做好个人防护。景区景点、餐饮单位、室内公共场所、密闭场所落实限量、预约、错峰要求,从严管控大型活动、展销等聚集性活动。
新冠疫苗在降低重症和死亡率方面效果显著,尤其是接种加强针后,受种者的抗体水平将大幅提升,并可大大降低死亡率。请符合接种条件的群众,特别是60岁以上的老年人群,要尽快全程接种新冠疫苗及加强针,保护自己、关爱亲人、筑牢免疫屏障。

公众关切

问
疫情期间,乘坐电梯要注意什么?
1
戴口罩,避拥挤。全程规范佩戴口罩。遵守乘梯秩序,不要直接面对面接触其他乘客。错峰搭乘。发现其他等候者有咳嗽等症状,避免同乘。
2
少触摸,保距离。接触电梯按钮等公共设施提倡使用避污纸。电梯内尽量保持距离,不近身、不逗留。坚持文明乘梯,不吸烟、不进食,不大声谈笑。
3
勤洗手,讲卫生。乘坐电梯后应及时洗手,避免用未清洁的手接触口、眼、鼻。
4
走楼梯,强身体。低楼层时建议走楼梯,降低风险的同时还可以增强心肺功能,强身健体。
5
勤消毒,常通风。负责电梯运营的单位应加强对电梯的清洁消毒,增加清洁消毒频次,特别是开关及楼层按键。消毒可选择500mg/L含氯消毒剂或消毒湿巾擦拭消毒。如有多部电梯,应合理分流人员;夜间或非人流高峰期,可打开电梯门进行彻底通风。
问
社区组织核酸检测时,公众在检测过程中要注意什么?
服从核酸检测安排,遵守秩序,全程不要用手触摸口眼鼻。
1
采样前,建议两小时之内最好不吃东西,这样避免采样过程中出现可能的呕吐、反胃等表现,提前30分钟不要喝水、不吃口香糖。
规范佩戴口罩,与他人保持1米以上的距离;尽量避免交谈。
2
采样时,等前面的人离开后,再进入采样区;收好自己的手机等个人物品,避免通过物体表面的接触传播;采样前不要急于摘下口罩,待采样人员取出棉拭子后再摘下口罩。
3
采样后,立即戴好口罩,迅速离开采样区,也不要在排队区逗留;嗓子如果不适,待回家后再处理,请勿在现场咳嗽、清嗓、吐痰。
4
回家后,将口罩丢弃到专用垃圾桶;立即用洗手液或肥皂洗手。

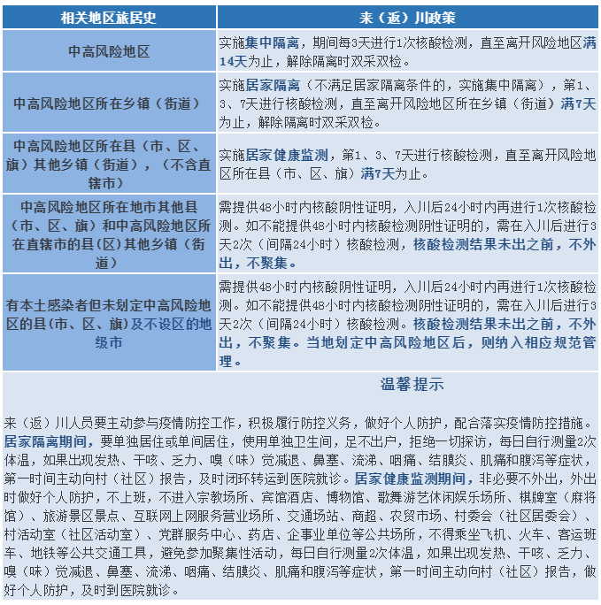
其他地区来(返)川政策小贴士



