开学在即需注意什么?四川疾控发布健康提示
时间:2022-02-17 11:54:20 来源:川观新闻2月15日0—24时,31个省(自治区、直辖市)和新疆生产建设兵团报告新增本土确诊病例46例(江苏19例,其中苏州市18例、南通市1例;辽宁15例,均在葫芦岛市;内蒙古7例,其中呼伦贝尔市5例、呼和浩特市2例;广东3例,均在深圳市;广西2例,均在百色市)。新增本土无症状感染者5例(江苏3例,其中无锡市2例、苏州市1例;广东1例,在广州市;云南1例,在文山壮族苗族自治州)。
为落实“外防输入、内防反弹”的总策略和“动态清零”总方针,有效控制和降低疫情传播风险,2月16日,四川省疾控中心发布温馨提示:
关注以下重点地区
如果您近期有以下地区的旅居史,请第一时间向村(社区)、单位或入住酒店报备,配合做好各项疫情防控工作。

专家提醒
近期重点关注
近期重点关注江苏省苏州市及无锡市,广东省广州市,辽宁省葫芦岛市,内蒙古自治区呼和浩特市,云南省文山州,广西壮族自治区百色市疫情。不前往高、中风险地区以及发生本土疫情的地区。
主动报备
如您近期有疫情地区旅居史、与阳性病例轨迹有交集、收到提醒短信、健康码变为“红码”“黄码”等情况,请立即向所在村(社区)、单位或入住酒店报备旅居史,按要求做好核酸检测,配合做好各项疫情防控措施。
履行单位主体责任
加强人员排查,各机关企事业单位要持续排查往来人员有无中高风险地区旅居史和核酸检测阳性人员密接史;加强健康管理,有发热、乏力、咳嗽等疑似症状的员工要做好防护,及时到发热门诊就诊,不要带病上班。务工人员较多的企业可要求务工人员持48小时内核酸检测阴性证明返岗。
学校应加强疫情监测和通风消毒
学校应加强疫情监测,坚持晨检制度和因病缺课登记追踪制度,做到早发现、早报告、早诊断、早隔离、早治疗。加强教室、宿舍、厕所、校园环境、食堂环境、餐具等通风和消毒工作。
公众关切
近期国内疫情多点散发,返岗返校途中如何做好个人防护?
返岗途中防护
返岗途中如乘坐公共交通工具要全程规范佩戴口罩;
减少接触公共物品和部位,保持手卫生,不用未清洁的双手触摸口眼鼻;
不随地吐痰,打喷嚏或咳嗽时,用纸巾或手肘衣服遮住口鼻;
公共交通工具上尽量减少餐饮的时间和次数;
留意周围旅客健康状况,避免与可疑症状人员近距离接触;
在交通场站、服务区等地方要避免扎堆聚集,同样要做好个人防护。
返校途中防护
返校途中要随身携带足量的口罩、速干手消毒剂等个人防护用品,全程佩戴好口罩,注意个人卫生,做好个人防护。
在公共交通工具上尽量减少与其他人员交流,避免聚集,与同乘者尽量保持距离。
做好手卫生,尽量避免直接触摸门把手、电梯按钮等公共设施,接触后要及时洗手或用速干手消毒剂等进行擦拭清洁处理。
返校途中身体出现发热、干咳、咽痛、流涕、腹泻、乏力、嗅(味)觉减退、肌肉酸痛等症状,应当及时就近就医。在飞机、火车等公共交通工具以及机场、火车站,应主动配合工作人员进行健康监测、防疫管理等,并及时将有关情况报告学校。
开学在即,需要注意什么?
随着春节假期的结束,不少疾病总会来“凑热闹”,开学后的一至两周是校园内出现各种流行性传染病的“高风险期”。需要注意什么,如何预防?
疾病预防
一新冠肺炎
全年均可发病,传染性强、传播速度快。
二流行性感冒
潜伏期短、传染性强、传播速度快。
三麻疹
传染性很高,首发症状出现3~5天后出现全身斑丘疹,病后大多可获得终身免疫。
四诺如病毒肠胃炎
感染性强,以肠道传播为主,病程较短,主要症状为恶心、呕吐、发热、腹痛和腹泻。
五食源性疾病
痢疾杆菌、伤寒杆菌、沙门菌、副溶血性弧菌、致泻性大肠杆菌等都是常见的病原菌,临床主要表现为恶心、呕吐、腹痛、腹泻等症状,可伴有发热,严重者可出现脱水,往往在学校、幼托等集体单位发生。
预防措施
接种疫苗是预防传染病最有效的手段,应定时定期给儿童接种疫苗。
加强个人卫生与个人防护。保持良好的卫生习惯,不随地吐痰、勤洗手、勤换衣、注意口腔卫生,生活用品如毛巾、餐具等应定期消毒。注意佩戴口罩,并尽量减少到人群密集的场所。
加强锻炼,养成良好的生活习惯,生活规律,睡眠充足,饮食均衡。
改善室内环境,常通风,保持室内清洁。
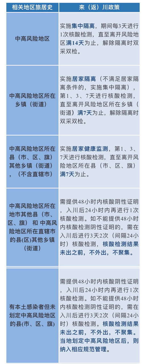
来(返)川政策小贴士

温馨提示
来(返)川人员要主动参与疫情防控工作,积极履行防控义务,做好个人防护,配合落实疫情防控措施。
居家隔离期间,要单独居住或单间居住,使用单独卫生间,足不出户,拒绝一切探访,每日自行测量2次体温,如果出现发热、干咳、乏力、嗅(味)觉减退、鼻塞、流涕、咽痛、结膜炎、肌痛和腹泻等症状,第一时间主动向村(社区)报告,及时闭环转运到医院就诊。
居家健康监测期间,非必要不外出,外出时做好个人防护,不上班,不进入宗教场所、宾馆酒店、博物馆、歌舞游艺休闲娱乐场所、棋牌室(麻将馆)、旅游景区景点、互联网上网服务营业场所、交通场站、商超、农贸市场、村委会(社区居委会)、村活动室(社区活动室)、党群服务中心、药店、企事业单位等公共场所,不得乘坐飞机、火车、客运班车、地铁等公共交通工具,避免参加聚集性活动,每日自行测量2次体温,如果出现发热、干咳、乏力、嗅(味)觉减退、鼻塞、流涕、咽痛、结膜炎、肌痛和腹泻等症状,第一时间主动向村(社区)报告,做好个人防护,及时到医院就诊。

