四川疾控最新提示:倡导返岗返工人员进行一次核酸检测
时间:2022-02-09 10:59:10 来源:四川疾控2月7日0—24时,31个省(自治区、直辖市)和新疆生产建设兵团报告新增本土确诊病例65例(广西64例,均在百色市;天津1例,在河北区)。新增本土无症状感染者4例(黑龙江2例,均在黑河市;广西2例,均在百色市)。
为落实“外防输入、内防反弹”的总策略和“动态清零”总方针,有效控制和降低疫情传播风险,四川省疾控中心温馨提示您:
专家提醒
01 及时做核酸检测
高风险岗位:海关、边检、口岸、国际道路货物运输的一线工作人员,航空服务人员,医疗机构(含基层医疗卫生机构)、进口冷链食品工作人员以及启用期间的集中隔离场所工作人员等返岗返工时应提供48小时内核酸检测阴性证明,返岗返工后24小时内再进行1次核酸检测;如不能提供48小时内核酸检测阴性证明的,需在返岗返工后进行3天2次(间隔24小时)核酸检测。
重点岗位:疾控机构、市场监管系统一线工作人员,农贸(集贸)市场及超市(不包括进口冷链食品从业人员)、外卖、邮政、快递等服务业从业人员,人员较多、工作场所人口密度较大的人口密集型工厂(园区)从业人员,机场、铁路(含高铁)客运站、公路长途客运站等交通场站和服务区的所有从业及服务人员,国内交通运输行业人员,基层疫情防控协查人员,旅游景区景点、歌舞游艺休闲娱乐场所服务人员,党政机关及其他国有企事业单位工作人员等返岗返工应提供48小时内核酸检测阴性证明;如不能提供48小时内核酸检测阴性证明的,需在返岗返工后24小时内进行1次核酸检测。
其他人员:倡导其他所有返岗返工人员进行一次核酸检测。
02 主动报备
如您近期有疫情地区旅居史、与阳性病例轨迹有交集、收到提醒短信、健康码变为“红码”“黄码”等情况,请立即向所在村(社区)、单位或入住酒店报备旅居史,按要求做好核酸检测,配合做好各项疫情防控措施。
03 履行单位主体责任
加强人员排查,各机关企事业单位要持续排查往来人员有无中高风险地区旅居史和核酸检测阳性人员密接史;加强健康管理,有发热、乏力、咳嗽等疑似症状的员工要做好防护,及时到发热门诊就诊,不要带病上班。务工人员较多的企业可要求务工人员持48小时内核酸检测阴性证明返岗。
04 近期重点关注
近期重点关注广西壮族自治区百色市,广东省深圳市,黑龙江省黑河市,浙江省杭州市,北京市丰台区,天津市河北区疫情。不前往高、中风险地区以及发生本土疫情的地区。
关注以下重点地区
如果您近期有以下地区的旅居史,请第一时间向村(社区)、单位或入住酒店报备,配合做好各项疫情防控工作。

公众关切
问 核酸检测哪里做?结果在哪里取?核酸检测价格是多少?
可通过微信小程序“四川天府健康通”——热门服务——医疗防疫机构查询附近的检测机构。
也可扫描或识别下方二维码查看我省核酸检测机构⬇

检测结果可直接通过“四川天府健康通”——热门服务——核酸与抗体检测结果进行查询,不用到检测机构领取纸质报告。
省管公立医疗机构新冠病毒核酸检测项目价格,单检40元/人次,混检(5混1、10混1)10元/人次。
问 返岗复工后需要注意哪些疫情防控事项?
➡为了您和家人的健康,建议省外归来主动做一次核酸检测,安安心心上班;
➡返岗复工后,请按照当地的防控要求,落实各项防控措施;
➡关注自身及家人健康状况、健康码颜色、相关地区有无新发疫情;
➡如出现发热、干咳、乏力、嗅(味)觉减退、腹泻、咽痛等症状,请及时到发热门诊就诊,不带病上班上学;
➡如健康码出现红、黄码情况,或之前出行涉及的相关地区近期内有疫情发生,要立即向社区(村)、单位或入住酒店报备,并配合做好各项防控措施。
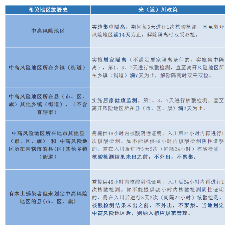
来(返)川政策小贴士

温馨提示
来(返)川人员要主动参与疫情防控工作,积极履行防控义务,做好个人防护,配合落实疫情防控措施。
居家隔离期间,要单独居住或单间居住,使用单独卫生间,足不出户,拒绝一切探访,每日自行测量2次体温,如果出现发热、干咳、乏力、嗅(味)觉减退、鼻塞、流涕、咽痛、结膜炎、肌痛和腹泻等症状,第一时间主动向村(社区)报告,及时闭环转运到医院就诊。
居家健康监测期间,非必要不外出,外出时做好个人防护,不上班,不进入宗教场所、宾馆酒店、博物馆、歌舞游艺休闲娱乐场所、棋牌室(麻将馆)、旅游景区景点、互联网上网服务营业场所、交通场站、商超、农贸市场、村委会(社区居委会)、村活动室(社区活动室)、党群服务中心、药店、企事业单位等公共场所,不得乘坐飞机、火车、客运班车、地铁等公共交通工具,避免参加聚集性活动,每日自行测量2次体温,如果出现发热、干咳、乏力、嗅(味)觉减退、鼻塞、流涕、咽痛、结膜炎、肌痛和腹泻等症状,第一时间主动向村(社区)报告,做好个人防护,及时到医院就诊。

