四川疾控最新提示:这些地方来返川 需提供核酸报告
时间:2022-02-08 12:49:05 来源:四川新闻网2月6日0—24时,31个省(自治区、直辖市)和新疆生产建设兵团报告新增本土确诊病例45例(广西37例,均在百色市;广东4例,其中深圳市3例、广州市1例;北京3例,其中朝阳区1例、丰台区1例、西城区1例;天津1例,在河北区)。新增本土无症状感染者10例(黑龙江5例,均在黑河市;广西5例,其中百色市4例、南宁市1例)。
7日,为落实“外防输入、内防反弹”的总策略和“动态清零”总方针,有效控制和降低疫情传播风险,四川省疾控中心发布温馨提示。

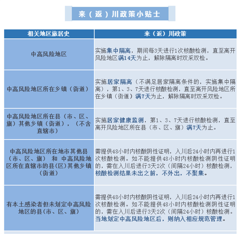
来(返)川政策小贴士
返岗复工后需要注意哪些疫情防控事项?
为了您和家人的健康,建议省外归来主动做一次核酸检测,安安心心上班;
返岗复工后,请按照当地的防控要求,落实各项防控措施;
关注自身及家人健康状况、健康码颜色、相关地区有无新发疫情;
如出现发热、干咳、乏力、嗅(味)觉减退、腹泻、咽痛等症状,请及时到发热门诊就诊,不带病上班上学;
如健康码出现红、黄码情况,或之前出行涉及的相关地区近期内有疫情发生,要立即向社区(村)、单位或入住酒店报备,并配合做好各项防控措施。
核酸检测哪里做?结果在哪里取?核酸检测价格是多少?
可通过微信小程序“四川天府健康通”——热门服务——医疗防疫机构查询附近的检测机构。
检测结果可直接通过“四川天府健康通”——热门服务——核酸与抗体检测结果进行查询,不用到检测机构领取纸质报告。
省管公立医疗机构新冠病毒核酸检测项目价格,单检40元/人次,混检(5混1、10混1)10元/人次。

关注以下重点地区和轨迹
近期重点关注:
广西壮族自治区百色市,广东省深圳市,黑龙江省黑河市,浙江省杭州市,北京市丰台区,天津市河北区疫情。不前往高、中风险地区以及发生本土疫情的地区。
主动报备:如您近期有疫情地区旅居史、与阳性病例轨迹有交集、收到提醒短信、健康码变为“红码”“黄码”等情况,请立即向所在村(社区)、单位或入住酒店报备旅居史,按要求做好核酸检测,配合做好各项疫情防控措施。不主动申报、刻意隐瞒信息或拒绝接受隔离医学观察,造成疫情传播或有传播严重危险的,根据《中华人民共和国传染病防治法》《中华人民共和国刑法》等有关规定,将依法追究当事人法律责任。
履行单位主体责任:各机关企事业单位要持续排查往来人员有无中高风险地区旅居史和核酸检测阳性人员密接史,务工人员较多的企业可要求务工人员持48小时内核酸检测阴性证明返岗。建议陆路、航空、水运口岸接触入境人员、物品、环境的高风险岗位人员以及集中隔离场所、定点医疗机构、发热门诊等的高风险岗位人员,以及在商场、超市、学校等人员密集场所工作、学习的人员返岗时提供48小时内核酸检测阴性证明。落实测温、亮码、扫码等防控措施,加强电梯、中央空调等公共设施的清洁消毒,加强食堂、会议室、卫生间等公共区域的清洁通风。
国外疫情高发期间,请尽量减少购买境外商品。线下购买进口商品时要选择正规渠道,特别是在采购进口冷链食品时,要正确佩戴口罩和一次性手套,尽量将挑选、装袋等环节全程交由销售人员处理;收取境外邮件或物品时也要做好个人防护,尽量在户外拆件,外包装不要拿回家中,按照生活垃圾分类处理,如需在家中拆件,可用含氯消毒剂对内外包装全面消毒。采购或收取境外商品后要及时清洗双手。
温馨提示
来(返)川人员要主动参与疫情防控工作,积极履行防控义务,做好个人防护,配合落实疫情防控措施。
居家隔离期间,要单独居住或单间居住,使用单独卫生间,足不出户,拒绝一切探访,每日自行测量2次体温,如果出现发热、干咳、乏力、嗅(味)觉减退、鼻塞、流涕、咽痛、结膜炎、肌痛和腹泻等症状,第一时间主动向村(社区)报告,及时闭环转运到医院就诊。
居家健康监测期间,非必要不外出,外出时做好个人防护,不上班,不进入宗教场所、宾馆酒店、博物馆、歌舞游艺休闲娱乐场所、棋牌室(麻将馆)、旅游景区景点、互联网上网服务营业场所、交通场站、商超、农贸市场、村委会(社区居委会)、村活动室(社区活动室)、党群服务中心、药店、企事业单位等公共场所,不得乘坐飞机、火车、客运班车、地铁等公共交通工具,避免参加聚集性活动,每日自行测量2次体温,如果出现发热、干咳、乏力、嗅(味)觉减退、鼻塞、流涕、咽痛、结膜炎、肌痛和腹泻等症状,第一时间主动向村(社区)报告,做好个人防护,及时到医院就诊。

