@内江人,春节高速免费通行!最新交通提示来了
时间:2022-01-14 10:14:26 来源:川观新闻2022年春运从1月17日开始,至2月25日结束,共计40天,其中1月31日至2月6日为“春节”假期,共计7天,为保障春运期间全省道路交通安全畅通,为广大群众欢度新春佳节创造良好的交通环境,四川公安交警结合历年出行数据分析研判,发布春运交通出行“两公布一提示”,请广大交通参与者提前了解路况,合理安排路线,主动防范交通事故风险,快乐出发,安全到达。
交通流量预判
据初步预测,2022年全国春运客运量较2021年8.7亿人次有较大幅度增长,甚至将超过2020年的14.8亿人次,2022年“春节”假期前高速公路客流量将相对分散,节后返程期间较为集中。其中,1月26日至1月31日为集中返乡高峰,2月4日至7日为集中返程高峰。结合历年春运期间车流量分析,成都出城拥堵高峰预计出现在1月30日下午和1月31日上午;进城拥堵高峰预计出现在2月6日。
相关管制措施
“春节"期间(1月31日至2月6日)高速公路将继续实施7座以下小型客车免费通行的政策。全省高速公路禁止危险化学品运输车通行,暂停对运输超限超载不可解体物品车辆允许通行高速公路的意见反馈。1月31日7时至13时,2月5日、6日12时至20时,禁止三轴(含三轴)以上(不含鲜活农产品运输车)重型货运车辆通行。其余高峰时段,将根据各地区路网车流变化,对三轴(含三轴)以上(不含鲜活农产品运输车)重型货运车辆采取暂缓放行、间断放行的临时交通管制措施。
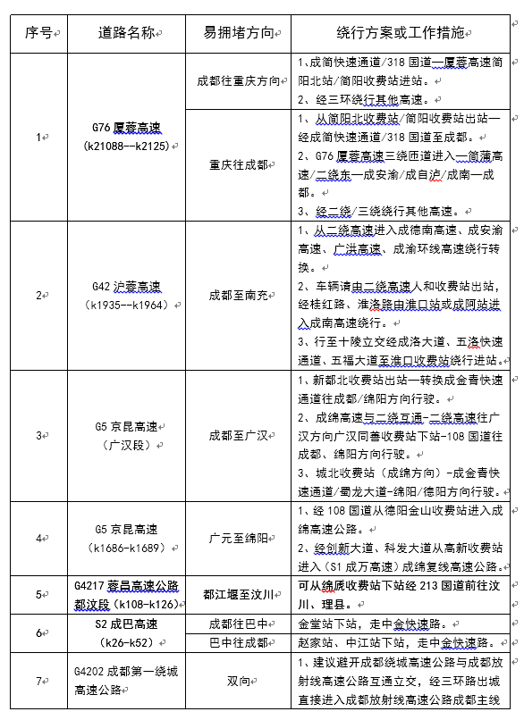
易拥堵路段及绕行方案(图表)


景区路段及绕行方案(图表)


事故易发路段(图表)

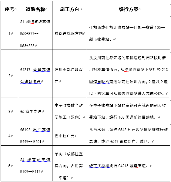
重点施工路段(图表)

春运出行温馨提示
针对当前严峻的新冠肺炎疫情形势,请做好个人防护工作,尽量减少外出,尽可能错峰出行,随时关注最新公布的全国疫情中、高风险地区名单,如非必要尽量避免前往。
春运期间自驾返乡、探亲访友、长途旅游等出行高度集中,为确保出行安全,应提前了解掌握车况、路况、天气情况,合理安排行程,牢记喝酒不开车、开车不喝酒。
乘坐长途客车出行,要到客运站选择正规运营车辆,不要站外上车,坚决抵制超员客车。乘坐客车时系好安全带,发现客车超员、超速、疲劳驾驶等违法行为,及时向交管部门举报。
驾车行经急弯陡坡、临水临崖路段,要减速慢行,注意观察,不要强行超车、强行会车。途经村镇、集市,低速通过,注意礼让行人。
遇到冰雪雨雾恶劣天气,要减少驾车出行,尽量避开早晨和午夜雾气、暗冰多发时段。驾车通过桥梁隧道、长下坡以及积雪湿滑、路面结冰路段时,要严格控制车速,加大车距,切不可急打方向、急踩刹车。
| 编辑: | 毕凯旋 |
| 责编: | 刘桂莲 |
| 审核: | 程云 |

