快立快处!四川开展拖欠农民工工资举报投诉集中接访(附地址电话)
时间:2022-01-11 14:55:39 来源:四川新闻网1月10日,记者从四川省人社厅获悉,为深入推进“我为群众办实事”活动,进一步畅通举报投诉渠道,压实各地各有关部门责任,切实做好春节前保障农民工工资支付工作,根据根治欠薪冬季专项行动部署,四川1月10日起开展拖欠农民工工资举报投诉集中接访活动。
省根治拖欠农民工工资工作领导小组办公室组织人力资源社会保障厅、住房城乡建设厅等10家成员单位有关负责同志,自1月10日起开展接访活动。各市(州)也将同步开展集中接访活动。
省级集中接访活动主要针对在成都市主城区范围内被拖欠工资的农民工等劳动者。劳动者可以持有效身份证件、被拖欠工资的证明材料等进行咨询或举报投诉。接访时间段为1月10日至1月28日(工作日)的9:00-11:30、14:30-17:30,接访地点在人力资源社会保障厅北院办公区办公楼3楼309室(成都市青羊区东二巷18号)。
来访人员同时要遵守新冠肺炎疫情防控的有关要求。因疫情防控暂无法现场来访的人员,可以拨打举报投诉电话(028-86131176)或登录人力资源社会保障厅官网(http://rst.sc.gov.cn/)劳动保障监察举报专栏进行咨询或者举报投诉。
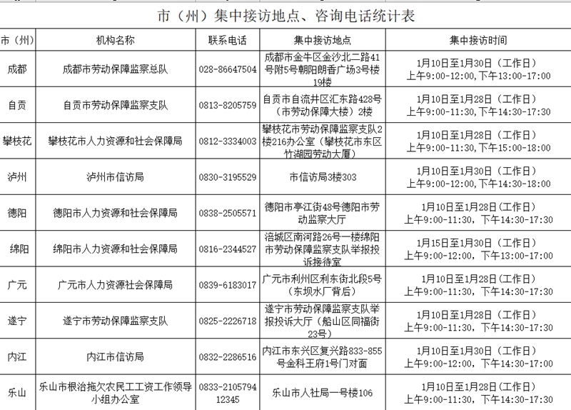
各市(州)被拖欠工资的农民工等劳动者可以就近到当地集中接访点进行咨询或举报投诉。
集中接访单位还将实行联合办公,对收到的欠薪线索、举报投诉,将严格落实首问负责制,建立快立快处“绿色通道”,加快欠薪案件查办,切实维护农民工合法权益。
附:市(州)集中接访地点、咨询电话统计表


图据四川省人社厅
上一篇:凉山,一路生花,驶向春天
评论
热门栏目

