西安疫情仍在持续快速发展!内江发布最新提示
时间:2021-12-28 21:35:40 来源:内江疾控西安疫情仍在持续快速发展,
目前处于胶着阶段!
内江疾控12月28日发布健康提示!
新增排查地区贵州省铜仁市

全国疫情:12月27日0—24时,31个省(自治区、直辖市)和新疆生产建设兵团报告新增本土确诊病例182例(陕西180例,其中西安市175例、咸阳市3例、延安市2例;浙江1例,在绍兴市;云南1例,在昆明市);新增本土无症状感染者3例(云南2例,均在西双版纳傣族自治州;贵州1例,在铜仁市)。
陕西疫情:西安疫情仍在持续快速发展,处于胶着阶段。目前,疫情在陕西省西安市、延安市、咸阳市、渭南市四个地市。西安市昨日新增175例确诊病例,疫情仍在持续快速发展,昨日超过20%新增病例仍通过区域筛查发现,提示当地社区传播风险仍然存在,疫情处于胶着阶段。陕西咸阳昨日新增报告3例,其中渭城区1 例,为集中隔离筛查发现,新增外溢至兴平市2 例。
云南西双版纳疫情:12月27日0—24时,云南西双版纳傣族自治州报告2例无症状感染者,云南昆明报告1例确诊病例,贵州铜仁报告1 例无症状感染者。目前,本次疫情已累计报告4 例,其中,云南3 例(西双版纳2 例、昆明1 例)、贵州铜仁1 例。
为严格落实“外防输入、内防反弹”的防控要求,有效控制和降低疫情传播风险,内江市疾控中心提示您
重点管控措施
对12月4—9日途经西安咸阳国际机场的来(返)内人员再梳理再排查,实施3天内2次(间隔24小时)核酸检测,补足检测频次。
对12月14日(含)以来有西安旅居史的来(返)内人员,实行集中隔离直至离开西安满14天,隔离期间每3天完成1次鼻咽拭子核酸检测,第14天采用“双采双检”。
交通、铁路等部门,对西安来(返)内人员,要查验健康码和48小时内核酸检测阴性证明,做好人员信息登记和推送。
对12月13日以来有云南省西双版纳州景洪市,12月21日以来有云南省昆明市安宁市旅居史的入(返)川人员实施居家或集中隔离,每3天进行1次核酸检测,直至离开旅居地满14天为止。
对12月25日以来有贵州省铜仁市碧江区旅居史的入(返)川人员实施居家或集中隔离,每3天进行1次核酸检测,直至离开旅居地满14天为止。
严格报备管理
有阳性病例报告地区旅居史、红码、黄码及与阳性病例轨迹有交集的人员,请抵达内江后2小时内主动向所在村(社区)、单位和入住酒店报备,积极配合社区做好核酸检测、集中隔离、居家隔离、健康监测等疫情防控措施。
不主动申报、刻意隐瞒信息或拒绝接受隔离医学观察,造成疫情传播或有传播严重危险的,根据《中华人民共和国传染病防治法》《中华人民共和国刑法》等有关规定,将依法追究当事人法律责任。


备注:根据疫情形势,排查地区将进行动态调整,红色部分为当日新增或调整报备地区或特别关注地区。
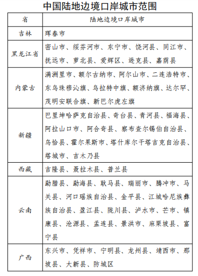
陆地边境口岸城市(与香港、澳门有口岸相连的除外)入(返)内人员需提供48小时内核酸检测阴性证明,陆地边境口岸城市名单见下表。

管控措施

温馨提示
密切关注国内新冠肺炎疫情变化情况,近期重点关注陕西省西安市、咸阳市,云南省西双版纳州,贵州省铜仁市疫情,不前往高、中风险地区以及发生本土疫情的地区。如您近期有本土病例报告地市旅居史,收到提醒短信或健康码变为“黄码”,请立即向所在社区或居(村)委会、单位或入住酒店报备旅居史,按要求做好核酸检测,配合做好隔离管控措施。
主动开展核酸检测。省外归来,请主动做一次核酸检测(如果检测1次仍不放心的市民朋友,可以间隔24小时后再次进行检测)并自我健康监测14天,密切关注自身健康状况及健康码变化,如出现发热、咳嗽等症状,及时佩戴医用外科口罩或以上级别的口罩前往就近的发热门诊就医。
良好习惯“九还要”。口罩还要科学戴、双手还要经常洗、窗户还要时常开、疫期还要少聚集、物品还要适度消、社交距离还要留、咳嗽喷嚏还要遮、公勺公筷还要用、防控措施还要守。
坚持多病共防。做好新冠肺炎、流感、诺如病毒病、流行性腮腺炎、水痘、手足口病等冬季常见传染病的预防,积极接种新冠、流感、肺炎等疫苗,保持规律作息,注重饮食营养搭配,少饮酒,不熬夜,增强体质,提高对疾病的抵抗力。
接种新冠疫苗。加强针可以使已经逐步减少的中和抗体快速增长或反弹,从而产生更好的保护效果。接种新冠疫苗是每个公民应尽的责任和义务,符合条件的公众都应该全程接种新冠病毒疫苗,并在完成全程免疫满6个月后及时进行加强免疫。
每个人都是自己健康的第一责任人
让我们携手同行,共同阻击疫情传播
公众关切
问:“两节”临近,可以举办大型活动或会议吗?在防疫方面,有哪些具体要求?
答:原则上“非必要不举办”,严格控制庙会、大型文艺演出、展销促销、体育比赛等活动,农村地区集市要控制规模、减少频次。
如果确需举办,“谁举办、谁负责”,要控制规模、严格落实防控措施。举办会议、聚会等活动应严控人数,尽量举办线上会议或视频会议,50人及以上的线下会议、聚会等活动应由主办方制定防控方案,落实防控措施。
问:“两节”临近,人员密集的经营场所应做好哪些防疫方面的准备?
答:人员密集的经营场所,应严格落实工作人员和进入的顾客均正确佩戴口罩,入口处做好体温测量、健康码亮码扫码等防疫要求,日常要做好场所内的清洁、通风、消毒等措施。对进入人员实施预约、错峰、限流等措施,严格控制人员进入流量。
餐饮场所还要做好分隔就餐、保持一米距离等措施,提倡自助餐、分餐制、用公筷公勺。
| 编辑: | 陶丽萍 |
| 责编: | 刘桂莲 |
| 审核: | 程云 |



