最新!成都本土确诊病例轨迹信息请对照
时间:2021-11-03 16:21:25 来源:川观新闻当前国内疫情形势复杂严峻,已经波及多个省市。近日,成都市也报告了新冠肺炎本土病例,为尽早发现感染病例,阻断疫情传播,现将本土病例活动轨迹公布如下。若您在近期与病例轨迹有交集,请立即向所在社区(村)、单位、宾馆主动报备,配合完成核酸检测、医学观察、自我健康监测等防控措施。因瞒报、虚报或未按规定落实防控措施,引发新冠肺炎疫情传播风险或其他严重后果的,将依法追究责任。
10月28日:金牛区顶峰水岸汇景小区、锦江区电力大楼、锦江区天主堂鸡片(工农院街店)、锦江区娇子1号小区、锦江区1号仓优鲜生活超市、郫都区丽天花园大酒店、郫都区老自贡川菜馆(广场路店)、成华区华府沙河小区;
10月29日:金牛区顶峰水岸汇景小区、金牛区德宝诊所、金牛区人民医院、锦江区娇子1号小区、郫都区丽天花园大酒店、郫都区乐山大碗饭(广场路店)、高新区润新花园小区、成华区双成三路15号东记火锅店、成华区水岸华庭小区楼下河畔茶楼、成华区华府沙河小区;
10月30日:金牛区顶峰水岸汇景小区、金牛区蓉足印象足疗馆、锦江区娇子1号小区、锦江区1号仓优鲜生活超市、高新区凯德广场(新南店)、天府新区兴隆湖、成华区成都铂尔顿酒店、成华区奉食包子(槐树店)、成华区千里烤肉(万年场直营店)、成华区华府沙河小区;
10月31日:金牛区顶峰水岸汇景小区、锦江区娇子1号小区、锦江区伊藤洋华堂绿地468店购物中心王哥烧牛肉店、锦江区万达广场(锦华路店)、锦江区龙舟大院小区、成华区成都铂尔顿酒店、成华区华府沙河小区、成华区水岸华庭小区楼下河畔茶楼;
11月1日:金牛区成都市第四人民医院、锦江区电力大楼、新都区长龙社区九社长青驾校、武侯区果堰街露天停车场、锦江区娇子1号小区、成华区水岸华庭小区楼下河畔茶楼、锦江区塔子山公园、成华区华府沙河小区;
11月2日:成华区华府沙河小区、成华区新华医院、成华区水岸华庭小区楼下河畔茶楼。
同时,该起疫情与重庆、常州近日通报疫情有关联,相关信息汇总如下。
特别提示
若您在近十四天内有中高风险地区及疫情发生地旅居史,尤其是与病例轨迹有交集的市民,请及时向社区、单位、旅店报备。社区将根据您的具体情况安排隔离排查和核酸检测。
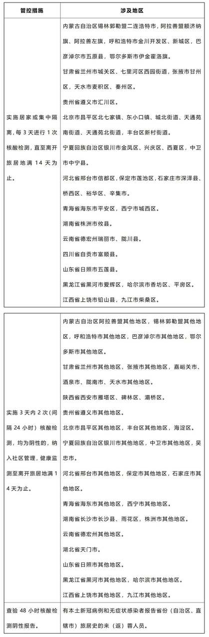
国内部分地区来(返)蓉人员管控措施

| 编辑: | 李夏娇 |
| 责编: | 刘桂莲 |
| 审核: | 程云 |

