岗位多!四川省属事业单位公开招聘开始了
时间:2021-10-25 22:03:09 来源:四川日报今天
四川省人力资源社会保障厅网站发布
2021年省属事业单位公开招聘公告
报名时间为
2021年11月3日10∶00至11月7日18∶00
笔试时间定于2021年12月4日举行
点击图片可直接跳转
本次招聘包含有四川省妇女联合会、四川省人民防空办公室、中共四川省委网络安全和信息化委员会办公室、四川省信访局、四川广播电视台等所属事业单位。
部分招聘如下
↓↓↓
四川省妇女联合会关于直属事业单位
2021年12月公开招聘工作人员公告
根据《事业单位人事管理条例》、《事业单位公开招聘人员暂行规定》和《四川省省属事业单位公开招聘工作人员实施细则(试行)》等有关规定,四川省妇女联合会拟面向社会公开招聘部分工作人员补充到直属事业单位四川巾帼园工作。

岗位和条件要求

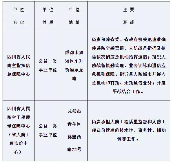
四川省人民防空办公室
关于直属事业单位2021年12月公开招聘工作人员公告
根据《事业单位人事管理条例》《事业单位公开招聘人员暂行规定》和《四川省省属事业单位公开招聘工作人员实施细则(试行)》等有关规定,四川省人民防空办公室拟面向社会公开招聘部分工作人员补充到四川省人民防空指挥信息保障中心、四川省人民防空工程质量保障中心(省人防工程造价中心)工作。

岗位和条件要求

中共四川省委网络安全和信息化委员会办公室
关于直属事业单位2021年12月公开招聘工作人员公告
根据《事业单位人事管理条例》、《事业单位公开招聘人员暂行规定》和《四川省省属事业单位公开招聘工作人员实施细则(试行)》等有关规定,中共四川省委网络安全和信息化委员会办公室拟面向社会公开招聘部分工作人员补充到四川省网络舆情监测与研究中心、四川省网络治理研究中心、四川省网络安全应急指挥中心三个直属事业单位工作。
岗位和条件要求



四川广播电视台关于直属事业单位
2021年12月公开招聘工作人员公告
根据《事业单位人事管理条例》、《事业单位公开招聘人员暂行规定》和《四川省省属事业单位公开招聘工作人员实施细则(试行)》等有关规定,四川广播电视台拟面向社会公开招聘部分工作人员补充到直属事业单位四川爱乐乐团工作。

岗位和条件要求

四川省市场监督管理局
关于直属事业单位2021年12月公开招聘工作人员公告
根据《事业单位人事管理条例》《事业单位公开招聘人员暂行规定》和《四川省省属事业单位公开招聘工作人员实施细则(试行)》等有关规定,四川省市场监督管理局拟面向社会公开招聘部分工作人员补充到四川省市场监督管理局机关服务中心、四川省产品质量监督检验检测院、四川省工商行政管理干部学校、四川省质量技术监督学校4个直属事业单位工作。
岗位和条件要求





四川省信访局
关于直属事业单位2021年12月公开招聘工作人员公告
根据《事业单位人事管理条例》《事业单位公开招聘人员暂行规定》和《四川省省属事业单位公开招聘工作人员实施细则(试行)》等有关规定,四川省信访局拟面向社会公开招聘部分工作人员补充到四川省人民群众来访接待中心(省信访局信息中心)工作。

岗位和条件要求

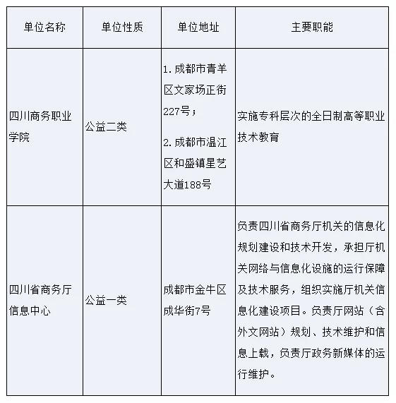
四川省商务厅
关于下属事业单位2021年12月公开招聘工作人员公告
根据《事业单位人事管理条例》、《事业单位公开招聘人员暂行规定》和《四川省省属事业单位公开招聘工作人员实施细则(试行)》等有关规定,四川省商务厅拟面向社会公开招聘部分工作人员补充到四川商务职业学院、四川省商务厅信息中心等2个下属事业单位工作。

岗位和条件要求


有你心仪的岗位吗?
赶紧来报名吧~
更多省属事业单位招聘请查看四川人事考试网
| 编辑: | 向素玉 |
| 责编: | 毛佳莉 |
| 审核: | 程云 |


