一地新增本地确诊!四川发布重要提示
时间:2021-10-15 10:10:55 来源:健康四川10月13日,内蒙古自治区锡林郭勒盟二连浩特市在例行隔日核酸检测中发现1例本土确诊病例,为汇通物流园区闭环管理人员。为持续做好常态化防控形势下秋冬季防控工作,四川疾控提示如下:
疫苗接种是预防传染病最有效、最经济的方法,接种流感、肺炎等秋冬季传染病疫苗,可以有效降低疾病叠加发病风险。
继续做好个人防护,保持戴口罩、勤洗手、多通风、少聚集、一米线、用公筷公勺等卫生好习惯。
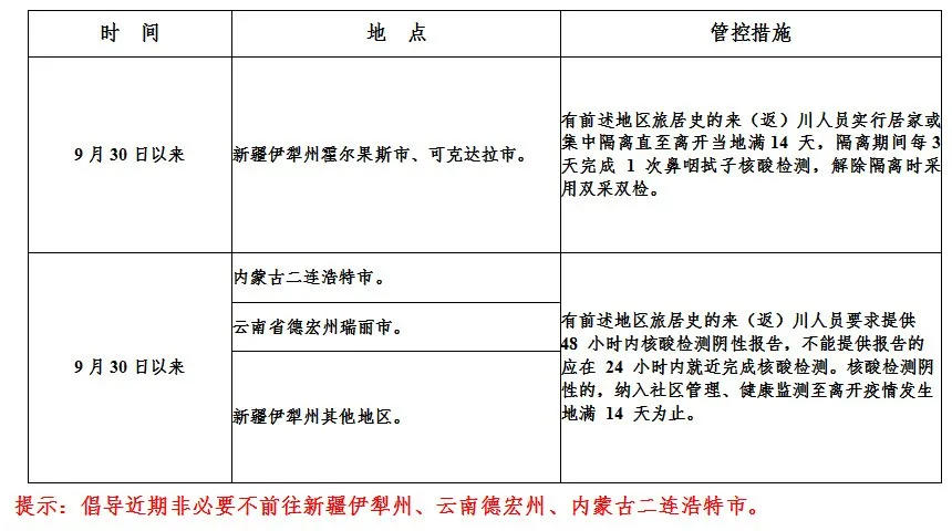
国内部分地区来(返)川人员管理措施

(点击查看大图)
| 编辑: | 毕凯旋 |
| 责编: | 毛佳莉 |
| 审核: | 程云 |
上一篇:防控动态 | 四川昨日零新增
评论
热门栏目

