速看!四川疾控再发重要提醒
时间:2021-10-09 09:37:24 来源:健康四川10月7日21时,福建省本轮本土疫情波及的厦门、漳州、泉州、莆田四地全域转为低风险地区,黑龙江疫情也得到了有效控制。为精准科学做好新冠肺炎疫情防控工作,四川疾控提示如下:
国庆长假期间,人员流动大大增加,为了保障您和家人的健康,建议所有省外来(返)川人员均及时就近进行一次核酸检测。
持续关注自身及家人的健康状况,如有发热、干咳、乏力、嗅觉或味觉改变、腹泻等异常症状,要及时就医,不要带病上班、上学。
出行人员应持续关注健康码颜色有无变化,出行相关地区有无新发疫情。如健康码出现红、黄码的情况,或出行相关地区近期内有疫情发生,要及时向社区或单位报告个人出行情况,并配合做好各项防控工作。
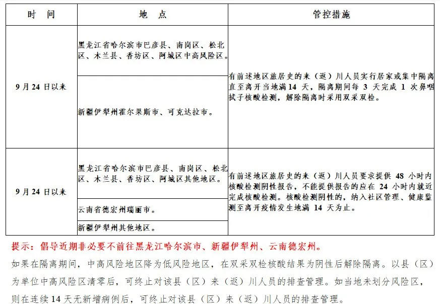
对14天内有中高风险地区、中高风险地区所在县(市、区)旅居史的来(返)川人员,按照《四川省2021年新冠肺炎疫情防控工作指南(第四版)》要求进行管理。
国内中高风险区来(返)川人员管理措施

(点击查看大图)
国内中高风险区汇总表


| 编辑: | 陶丽萍 |
| 责编: | 刘桂莲 |
| 审核: | 程云 |
评论
新闻推荐
热门栏目

