四川疾控提示:部分来(返)川人员需隔离满14天,每3天核酸检测一次
时间:2021-08-09 20:47:12 来源:四川疾控截至8月8日23时,全国已有中高风险区216个。疫情已波及多个省份,鉴于当前疫情防控严峻形势,为严格落实“外防输入、内防反弹”的防控策略,有效控制和降低疫情传播风险,四川省疾控中心提示如下:
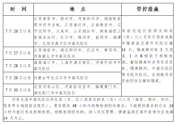
国内中高风险地区
来(返)川人员管理措施

(点击查看大图)
四川疾控专家建议
1.根据新冠疫情防控要求,到接种点接种疫苗或核酸检测机构申请新冠病毒核酸检测人员须全程佩戴口罩,排队等候时请保持1米距离,不互相交谈,取完鼻/咽拭子后请立刻戴好口罩。在等待检测结果期间,请不要乘坐公共交通工具,不逛街、不聚集。
2.国内疫情和中高风险地区变化较快,请密切关注官方公布的最新疫情动态,不造谣、不信谣、不传谣,自觉抵制发布和传播虚假信息。
3.正确选择与佩戴口罩可有效阻隔飞沫传播,既可以保护自己,又可以保护他人。夏季外出要多备几个口罩,口罩打湿或弄脏后要及时更换,更换口罩前要清洁双手。
相关政策摘录
1.《全员新型冠状病毒核酸检测组织实施指南》要求,500万人口以内的城市,应当在2天内完成全员核酸筛查检测任务。500万人口以上的城市,应当在3-5天内完成全员核酸筛查检测任务。
2.做好农村返乡人员,以及边境地区、农贸市场、乡村旅游景点等重点地区流动人员的监测、跟踪、筛查和联络服务工作,强化农村地区防疫工作。
3.《疫情防控期间邮政快递业生产操作规范建议(第七版)》新增关于疫苗接种的工作内容,强化外防输入工作要求,包括做好国际邮件快件处理场所疫情防控,直接与境外人员接触等一线作业人员,以及其他高风险岗位重点人员的管理,进口冷链食品相关生产经营风险管控等。
日前,四川达州全市、资阳全市、广安全市
宜宾:三江新区、南溪区
南充:顺庆区、嘉陵区、高坪区、西充县、阆中市
自贡:大安区、沿滩区
乐山:沙湾区、高新区、金口河区、峨边县、沐川县
凉山州西昌市等地纷纷发布公告,为防控疫情、减少聚集,暂时关闭麻将馆、棋牌室。
中高风险区汇总表

| 编辑: | 向素玉 |
| 校对: | 毛佳莉 |
| 责编: | 程云 |

