关于中高风险地区来(返)川人员如何管理,四川疾控发布最新健康提示!
时间:2021-08-08 11:07:25 来源:四川观察截至8月7日21时,全国已有中高风险区204个。8月8日,四川省疾控中心发布健康提示如下:
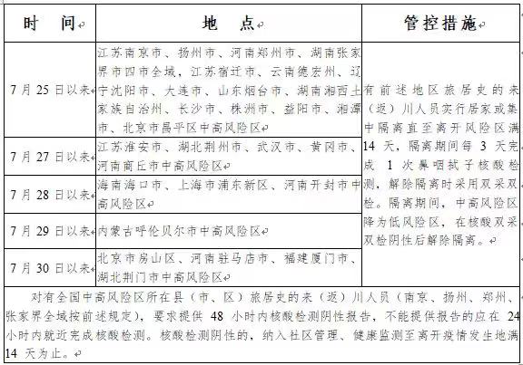
国内中高风险地区来(返)川人员管理措施

四川疾控专家建议:
采样点排队做核酸检测,一定要保持安全距离,全程戴好口罩,不要与人交谈,咳嗽时用纸巾或手肘遮挡,避免飞沫传播风险,配合现场工作人员的指导有序进行采样。
勤洗手,尽量用流动水洗手,条件不具备时使用免洗消毒液;不用污染的双手触碰口鼻。外出回家后,要及时用流水和肥皂认真洗手,遵循7步洗手法,搓洗要过20秒。
接种疫苗,现有疫苗对德尔塔变异株仍然有良好预防和保护作用,能降低病毒在人群中的传播风险,减少感染者的传播力,有效降低感染后的重症发生率和病死率。
做好自我健康监测,如出现发热、咳嗽等症状,请佩戴好口罩,并主动告知个人旅居史、接触史等。
相关政策摘录
自2021年8月7日起,绵阳市吴家镇惠科路1号厂区由中风险地区调整为低风险地区。至此,绵阳全市均为低风险地区。
自2021年8月7日起,南京市雨花台区铁心桥街道凤翔花园4期,高淳区桠溪街道省道239与桠定路交叉路口芜太建材店所在建筑范围由中风险地区调整为低风险地区。其他地区风险等级不变。
截至8月4日,全国已有20个省(区、市)的1152家A级旅游景区按照当地党委、政府的疫情防控要求暂停开放。截至目前,全国90%以上的5A级旅游景区已基本实现分时预约。
为全力做好新冠病毒肺炎疫情防控工作,减少人员聚集,有效切断病毒传播途径,已有多地叫停社会性棋牌室、麻将馆等场所。
| 编辑: | 陶丽萍 |
| 校对: | 毛佳莉 |
| 责编: | 程云 |
评论

