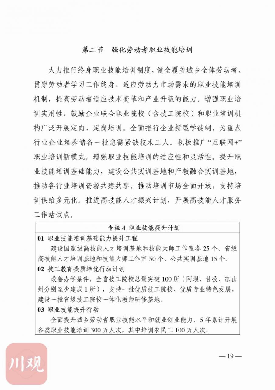
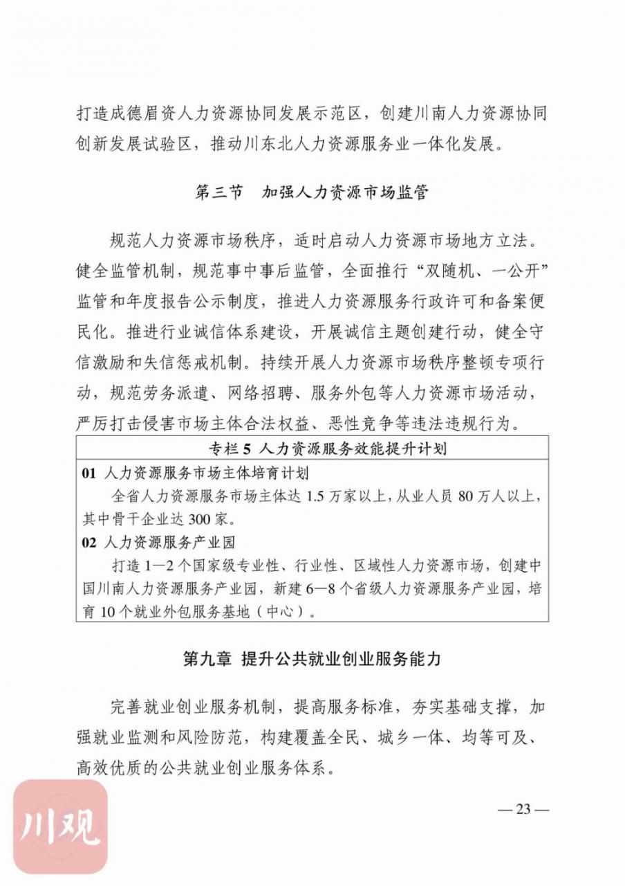
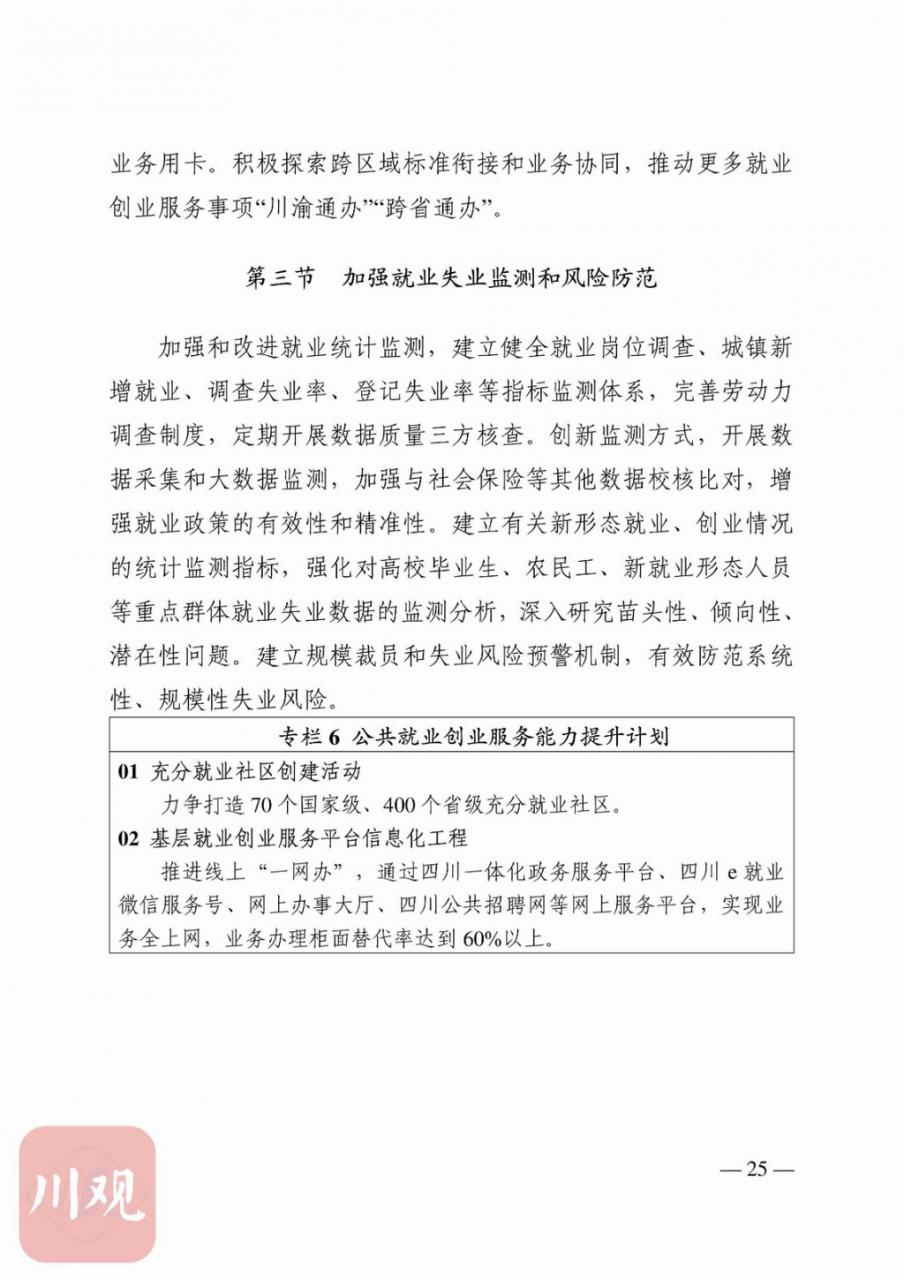
《四川省“十四五”就业促进规划》出炉,“十四五”期间城镇新增就业 425 万人以上
时间:2021-08-04 09:54:14 来源:川观新闻8月3日,省政府网站公布省政府近日印发的《四川省“十四五”就业促进规划》。根据规划,“十四五”期间,全省就业促进的发展目标为:就业规模稳步扩大,城镇新增就业425万人以上,城镇调查失业率控制在6%以内,农村劳动力转移就业规模保持在2400 万人左右,确保零就业家庭动态清零。

就业是最大的民生。为推动实现更加充分更高质量就业,四川根据《四川省国民经济和社会发展第十四个五年规划和二〇三五年 远景目标纲要》《四川省就业创业促进条例》,制定了《四川省“十四五”就业促进规划》,进一步明确“十四五”时期全省就业工作的主要目标、重点任务和重要举措。
在“十四五”期间,预计全省就业质量不断提升,就业创业能力明显提高,就业服务能力持续增强。其中:
第三产业从业人员、城镇就业人员所占 比重不断提高,就业结构持续优化。劳动报酬与劳动生产率同步提升,工资收入合理增长。劳动用工管理更加规范,劳动者权益 保护制度不断完善,劳动人事争议仲裁结案率达到 90%。
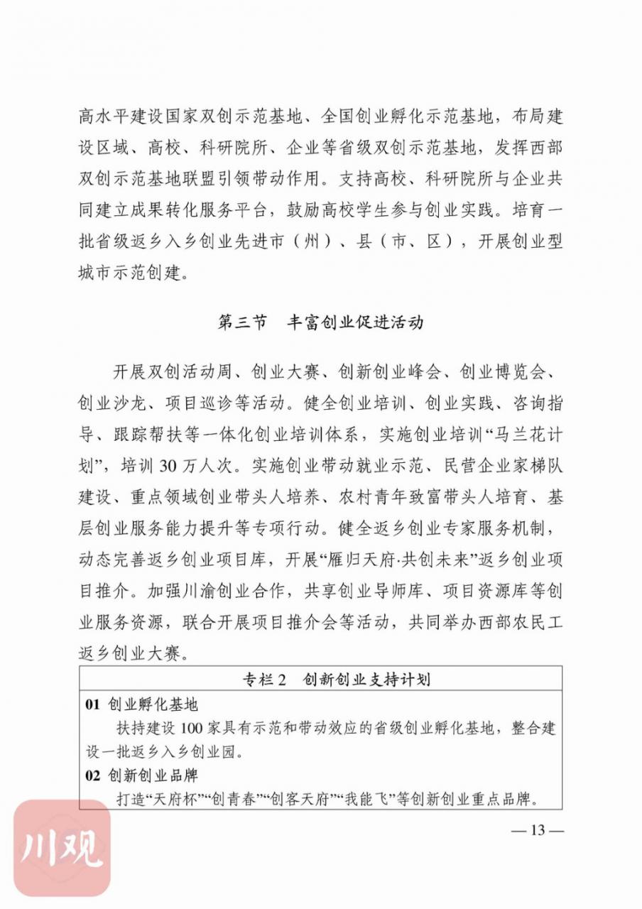
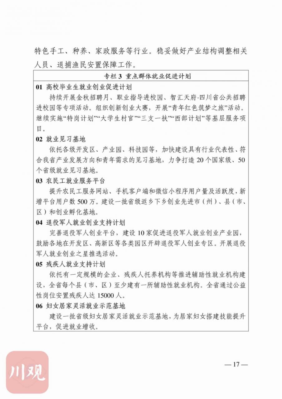
技能人才总量达到 1200 万人。新就业形态人员大幅增长。创业促进政策体系不断完善,带动就业活力进一步增强,全省返乡入乡创业人 员累计超过 100 万人。
城乡均等的公共就业创业服务体系 更加健全,覆盖县(市、区)、乡镇(街道)、村(社区)的就 业服务网络基本建成,公共就业服务标准化、智慧化、便民化水 平显著提高,服务能力和效率明显改善。
“十三五”以来,四川大力实施就业优先战略和积极的就业政策,就业工作取得了显著成就。在“十三五”期间,全省城镇新增就业累计达522万人,城镇登记失业率控制在 4.5%以内。2020 年,城乡就业人员总量 4745 万人,农村劳动力转移就业达到 2573.4 万人。
附:《四川省“十四五”就业促进规划》全文

























评论

