收藏!四川21市州“黄码”人员核酸检测和看病就医定点机构名单来了
时间:2021-08-03 10:01:06 来源:四川在线为切实做好疫情防控工作,规范有序为老百姓提供日常诊疗服务,近日,省卫健委发出通知,要求各地要按照“相对集中、减少交叉”的原则,确定专门医疗机构就近就便为“黄码”人员提供核酸检测和医疗救治服务。
建立“黄码”人员核酸检测绿色通道
通知要求,一是确定定点医院。各地要以县(市、区)为单位,指定1-2家医院作为“黄码”人员核酸检测定点医院,为“黄码”人员开通绿色通道,方便其及时完成核酸检测。
二是优化检测流程。各核酸检测定点医院要结合实际情况,选择院内非发热门诊区域内的通风宽敞区域作为“黄码”快速检测专区,做好醒目标识指引,简化检测流程,减少“黄码”人员院内逗留时间。采样前要询问流行病学史,如有中高风险区旅居史,立即分流到发热门诊排查。如无中高风险区旅居史,要求其采样后做好个人防护,不乘坐公共交通工具,按黄码人员管控规定自行回家。
三是做好服务保障。核酸检测定点医院预检分诊工作人员要为“黄码”人员备用一次性医用外科口罩,负责引导其至专区进行核酸检测采样。
四是加强重点人群排查。如“黄码”人员有发热、干咳、乏力、嗅觉味觉减退、鼻塞、流涕、咽痛、结膜炎、肌痛和腹泻等新冠肺炎相关症状,或中高风险区旅居史,预检分诊工作人员要立即引导至发热门诊按规定程序排查。
五是及时上报信息。“黄码”人员核酸检测应单采单检,及时送检。确保采样后4-6小时反馈结果,并在出结果后1小时内上传至“四川省核酸检测信息系统”。一旦检测结果阳性,核酸检测定点医院第一时间按程序报当地卫生健康行政部门和疾控中心,立即安排负压救护车转运。
建立“黄码”患者医疗服务绿色通道
一是确定定点医院。各地要以县(市、区)为单位,指定1-2家综合医院作为“黄码”患者医疗服务定点医院,为“黄码”患者开通绿色通道,方便其看病就医和预防保健。
二是优化就诊流程。“黄码”患者由预检分诊工作人员引导至发热门诊,进行详细流行病学调查和核酸检测。参照发热患者实行核酸检测留观,阴性方可离开。
三是强化医疗救治保障。各定点医院要建立多学科联合救治机制,成立急诊、呼吸、心内、神内、儿科、外科等救治专家组。持续做好急诊抢救、急诊手术和病房缓冲区设置工作和流程优化,确保不发生交叉感染。
四是做好分类处置。“黄码”患者持24小时内核酸检测阴性报告,无发热、干咳、乏力、嗅觉味觉减退、鼻塞、流涕、咽痛、结膜炎、肌痛和腹泻等新冠肺炎相关症状,且流行病学调查无中高风险区旅居史,按普通患者处理,可自行到各医疗卫生机构诊治;“黄码”患者现场核酸检测阴性,按普通患者处理,可自行到相关临床科室诊治;“黄码”患者现场核酸检测阳性,要及时组织复核排查,确诊后立即按规定转新冠肺炎救治定点医院治疗;对无核酸检测报告(证明)的危急重症患者,要在做好防护的基础上优先实施救治,现场进行核酸检测。
五是做好防护闭环管理。定点医院要组织院感专职人员对参与“黄码”患者救治的医务人员(含保洁、保安等)进行职业暴露研判,采取人员闭环管理措施。治疗结束按规范做好诊疗环境、抢救设备、医疗器械、患者用物等的清洁消毒,防止交叉感染。
六是守住基层网底。村卫生室、社区卫生服务站、个体诊所、门诊部等不得收治“黄码”患者。如遇“黄码”患者前来就医时,应指导其佩戴口罩,告知不得乘坐公共交通工具,自行前往定点医院就诊。
优化“黄码”孕产妇保健服务
县(市、区)卫生健康委要全面掌握辖区内健康码为“黄码”的孕产妇信息。各级妇幼保健机构建立辖区“黄码”孕产妇台账并当日报告同级卫生健康部门,省妇幼保健院汇总全省情况后报省卫生健康委妇幼处。各地妇幼保健机构要指导辖区助产机构主动联系“黄码”孕产妇,根据孕情保健和就诊需要提供咨询指导服务,合理调整产检安排,科学指导就诊,提供产检和分娩机构就诊信息。“黄码”孕产妇就诊定点医院要严格按照疫情防控相关要求优化畅通就诊流程,确保“黄码”孕产妇的产检、安全助产及疾病救治等各项工作有序开展。对孕28周以上、有妊娠合并症、并发症等高危孕产妇严密监测,在发生异常情况时主动接诊。各地妇幼保健机构和“黄码”孕产妇就诊定点医院均要设立热线咨询电话并主动告知“黄码”孕产妇,为其提供24小时预约和咨询服务。
广泛深入宣传相关政策
通知要求,各地要高度重视,将建立“黄码”人员核酸检测和医疗服务保障绿色通道工作,作为“我为群众办实事”重点内容,督促各定点医院完成设置。要组织院感专家等专业人员指导定点医院梳理细化工作流程,切实做好院感防控工作,强化实验室质量安全。要充分发挥主流媒体和新媒体新平台优势,丰富宣传形式,广泛深入宣传属地建立的“黄码”人员核酸检测和医疗绿色通道相关政策,主动向社会公开辖区内定点医院名单,切实提高群众知晓度,引导“黄码”人员有序到定点医院核酸检测和就诊。
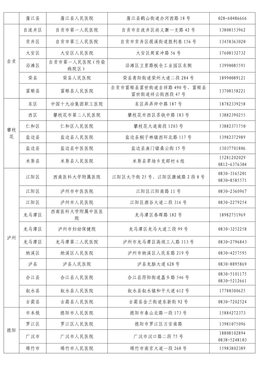
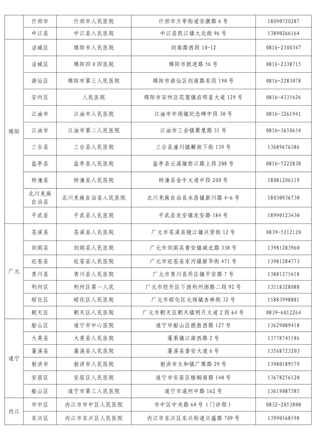
附件:
1. “黄码”人员核酸检测定点医疗机构名单
2.“黄码”患者医疗服务定点医疗机构名单
3.“黄码”孕产妇医疗保健服务定点医疗机构名单























