客户端
举报
跟帖评论自律承诺
首页
强档
看电视
听广播
热点
微视
生活
县区
专题
理论
首页
››
热点
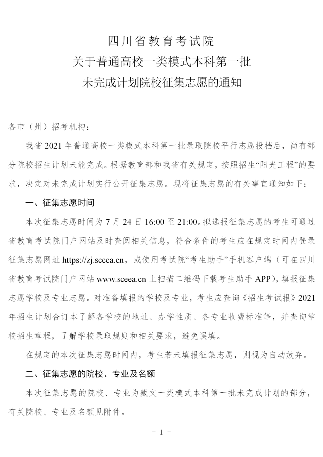
今晚21点截止!普通高校一类模式本科第一批未完成计划征集志愿来啦
时间:2021-07-24 18:00:52 来源:四川教育考试院
编辑:
陶丽萍
校对:
毛佳莉
责编:
程云
上一篇:
第二金!还是中国
下一篇:
绵阳确诊病例活动轨迹公布,请有可能接触人员就地尽快核酸检测!
扫描二维码,下载大内江APP
评论
新闻推荐
《我是小童星》第47期
《我是小童星》第46期
详细解读!一文看懂四川“新高考”
不再分文理科!四川高考改革
新修订的体育法来了!体育科目纳入初高中学业水平考试范围
四川高考查分方式公布!预计6月23日22:00可查
致内江市高三学子:迎着太阳去奔跑吧!
考生注意!内江此项考试延期举行
四川:严格清理面向中小学生的各类竞赛活动
今年9月将投用!内江这所学校传来好消息
热门栏目
中国互联网不良信息举报中心
涉企虚假不实信息举报
涉未成年人网络生态乱象举报
四川省互联网举报中心
涉自媒体乱象举报专区
涉生活服务类信息内容举报专区
网上虚假宣传制售“特供酒”举报
涉病态、低俗话题侵扰热搜榜单举报
涉企侵权举报专区
网络侵权举报
川预审P4FD-R04F-062D-80J0号 | 网络视听许可证2306165号 | 新闻信息服务许可证51120210005号 | 川新备 06-090011 |
蜀ICP备08002296号
|
川公网安备 51100202000151号
@ 2005 - 2022 www.scnj.tv
关于我们
用户协议
隐私政策
跟帖评论自律管理承诺书
涉本网站违法和不良信息举报:
链接
| 电话 0832-2119960 | 邮箱 sc-njtv@qq.com