辟谣!关于接种疫苗的这类传言是假的!
时间:2021-06-26 10:15:18 来源:中国互联网联合辟谣平台近日,一则关于“接种新冠疫苗后使用麻醉剂可能致死”的传言在网络上流传,标题冠以“警告和警报”字样,配以红色标记,引发部分民众恐慌情绪。
经中国互联网联合辟谣平台查证,传言没有任何科学依据,纯属谣言。

不信谣 ,不传谣!
01打完新冠疫苗后使用麻药必须间隔4周?
不需要
接种疫苗后,人体会产生保护性抗体,有的疫苗还会让人体产生细胞免疫,形成相应免疫记忆,人体就有了对抗疾病的免疫力。
一旦有新冠病毒侵入人体,疫苗产生的抗体、细胞免疫释放的细胞因子就能识别、中和或杀灭病毒,而免疫记忆也很快调动免疫系统发挥作用,让病毒无法在体内持续增殖,从而达到预防疾病的目的。
北京生物制品研究会理事、《漫画疫苗》联合作者邵忆楠说:“麻药的作用是直接拦住神经信号。相当于你的脑子想传递个信号,结果麻药把路挖了个坑导致你的脑子短路了。”这些麻药只针对特定的神经递质,就像特异性抗体只对于特定的病原体一样。
疫苗与麻醉剂作用于不同的系统,疫苗作用于人体免疫系统,麻药作用于神经系统。“两者风马牛不相及。”北京大学人民医院主任医师张海澄表示。
02接种疫苗与打麻药致死有关系?
没有因果关系
专家认为,疫苗与麻药在不同的系统中发生作用,即使有死亡个案,也不能证明和疫苗有关。局部麻醉剂本身有一定的副作用,如舌头、咽部和喉部的水肿等,可能的原因包括注射时的创伤、感染、过敏反应、血肿或注射刺激性溶液(如冷消毒液)等。
专家表示,死于局部麻醉的案例比较罕见,各种影响因素极多,但与新冠疫苗的接种没有因果关系。
03疫苗包装盒上有相关要求?
纯属杜撰
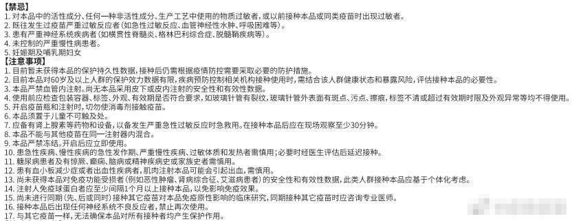
经查证,新冠疫苗的包装盒与说明书中的警示均与麻药没有任何关联。

科兴疫苗说明书

国药中生北京所疫苗说明书
中国互联网联合辟谣平台提醒:
疫苗接种后,
完全可正常就医,
听从医生指导进行治疗。
不信谣 ,不传谣!
科学防疫,尽早接种疫苗
共筑免疫屏障!
| 编辑: | 李夏娇 |
| 校对: | 毛佳莉 |
| 责编: | 程云 |

