网络中国节·端午 | 端午出行怎么避堵?四川公安交警发布出行提示
时间:2021-06-09 15:46:27 来源:川观新闻端午将至,加上全国高考结束,家长及学生出游人数将明显增多,我省将迎来自驾游、包车出游等出行高峰。道路交通出行,安全最“粽”要。四川省公安厅交警总队结合我省近年端午节期间道路出行特点,对今年节日期间交通形势作出预判,并发布安全出行提示。
按照《国务院办公厅关于2021年部分节假日安排的通知》, 2021年6月12日至14日放假3天,高速公路不免费。据气象部门预测,端午期间,全省大部分地区天气以阴转多云为主,气温在20℃~30℃之间,适宜出行。
假期高速公路临时通行措施
端午假期,全省高速公路禁止危险化学品运输车辆通行,暂停对运输超限超载不可解体物品车辆允许通行高速公路的意见反馈,返程高峰时段(6月14日)执行12时至20时禁止三轴(含三轴)以上(不含鲜活农产品运输车)重型货运车辆进入高速公路的临时交通管制措施。高速公路流量将主要以客车流量为主。
假期流量时间预判
从6月11日下午14时开始,高速公路交通压力将逐渐增大,17时至22时拥堵程度较高。预计假期首日(6月12日)10时至12时路网流量最大;假期尾日(6月14日)15时至18时路网流量达到次高峰,节后路网流量逐渐回落。
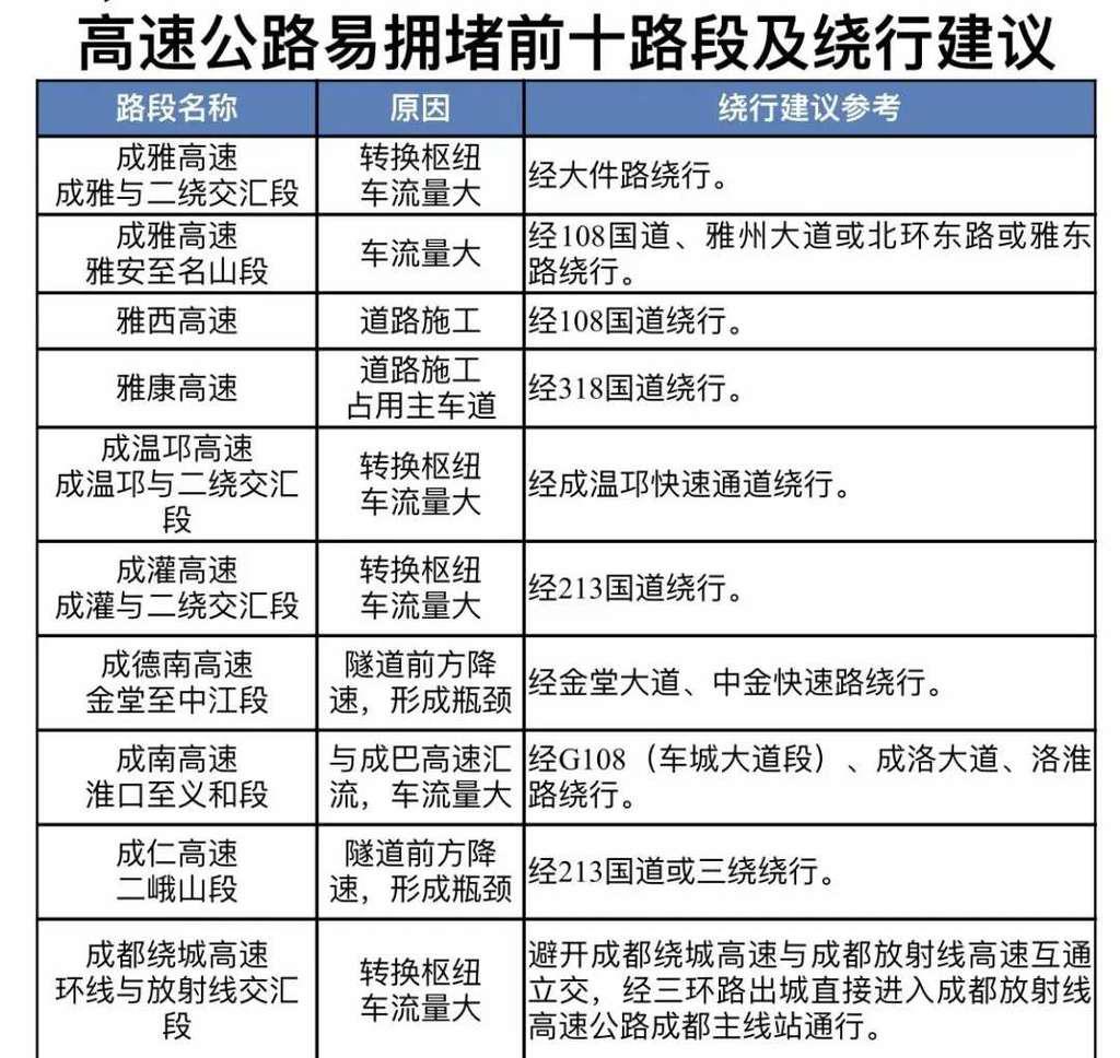
假期流量空间分布
路网流量围绕成都等中心城市呈放射状分布,成都市周边各主线站以及连通主线站的环线高速车流量最为密集,发生拥堵的可能性较大。
在其他方向,成绵、成绵复线、成自泸、成雅、成德南、成渝等高速预计迎来高出行流量,遂渝、渝蓉高速将承受较大进出川流量压力。
根据可查询已发布的旅游数据,梳理省内与高速公路密切相关的部分热门景区如下:

据统计,全省端午节假期间共有易发事故路段787处,易发拥堵路段743处,施工路段225处。

端午期间高速公路无法撤场主要施工路段一览表

四川公安交警温馨提示:
注意疫情防范。外出游玩,务必做好个人防护,自觉配合防疫检查工作。
系好安全带。“安全带,生命带,前排后排都要系”。请广大交通参与者,无论是驾车还是乘车,一定要系好安全带。
提前做好车况检查,提前了解天气情况和行车线路。
拒绝超速、疲劳、酒后驾驶驾驶。拒绝乘坐安全状况不佳的包租车辆、驾驶人资质不全的车辆、县乡公路和广大景区道路上进行非法营运的微型面包车等危险车辆,特别提醒广大农民朋友,不要乘坐低速货车、三轮汽车、拖拉机等载货车辆。
如在行车过程中发生未造成人员伤亡的轻微财产损失事故,请不要惊慌,在双方无异议的情况下,应尽快将车辆移至不影响交通通行的地方,自行协商处理或报警等候交警处理,以防造成交通拥堵或引发二次事故;如果您的车辆发生故障或者因事故不能行使时,请立即开启车辆闪光灯,并在车后方150米外设置故障警示三角牌进行警示,人员撤离至安全地带报警求助(报警电话110)。
请广大交通参与者,合理选择出行时间、线路、方式,避开高峰时段、警惕危险路段、遵守交通法规,千万谨慎驾驶、确保平安顺畅!
| 编辑: | 刘桂莲 |
| 校对: | 毛佳莉 |
| 责编: | 程云 |

