抖音、快手等105款App被通报!
时间:2021-05-21 13:04:10 来源:川观新闻国家网信办官网5月21日发布《关于抖音等105款App违法违规收集使用个人信息情况的通报》:
近期,针对人民群众反映强烈的App非法获取、超范围收集、过度索权等侵害个人信息的现象,国家互联网信息办公室依据《中华人民共和国网络安全法》《App违法违规收集使用个人信息行为认定方法》《常见类型移动互联网应用程序必要个人信息范围规定》等法律和有关规定,组织对短视频、浏览器、求职招聘等常见类型公众大量使用的部分App的个人信息收集使用情况进行了检测。现将有关情况通报如下:
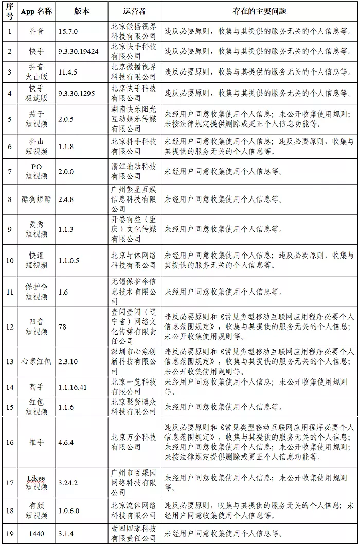
一、短视频类App情况

二、浏览器类App情况

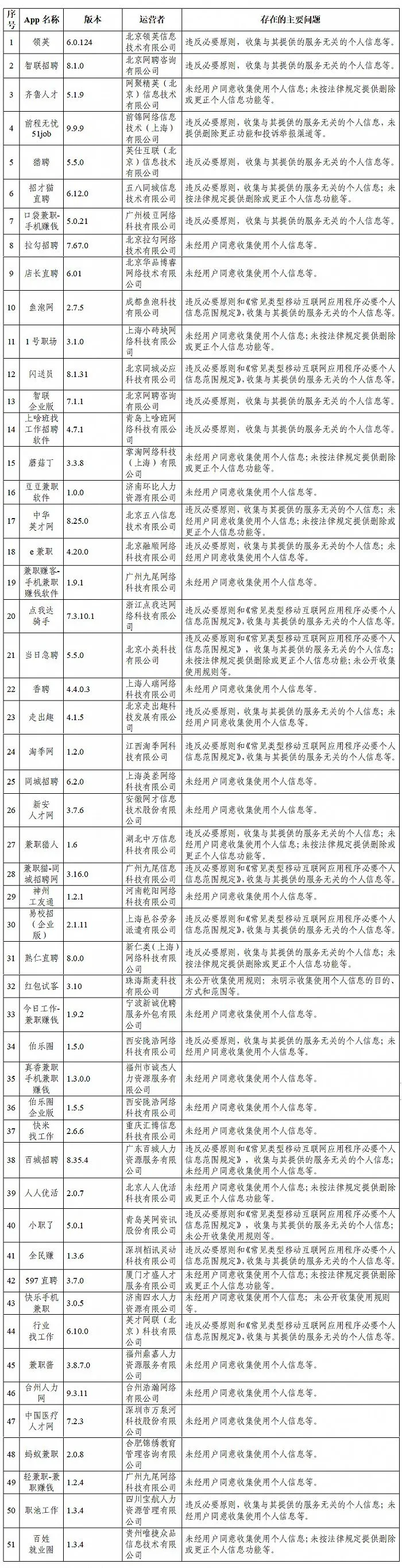
三、求职招聘类App情况

四、实用工具类App情况

五、工作要求
针对检测发现的问题,相关App运营者应当于本通报发布之日起15个工作日内完成整改,并将整改报告加盖公章发至电子邮箱:Appzhili@cac.gov.cn,逾期未完成整改的我办将依法予以处置。
联系电话:010-55635853
国家互联网信息办公室
2021年5月21日
| 编辑: | 陶丽萍 |
| 校对: | 毛佳莉 |
| 责编: | 程云 |
评论

