美乡优城进行时|投资62.87亿元!内江这里将“更新”,涉及103个老旧小区……!
时间:2023-03-19 09:09:24 来源:我是隆昌近日,隆昌发布了
《隆昌市实施城市更新行动工作方案》
明确了2023-2025年
城市老旧小区改造和整治
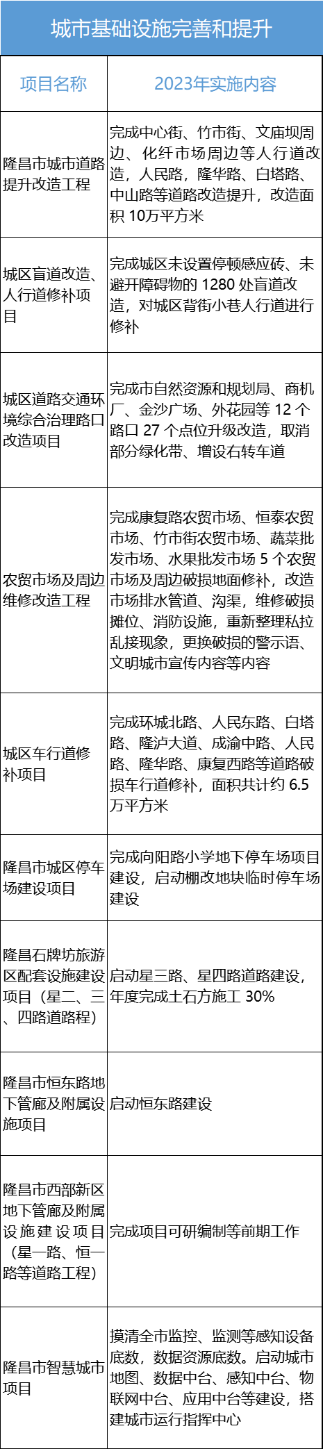
城市基础设施完善和提升
历史文化保护和生态修复
强化基层治理和城市管理
这四大任务
同时,隆昌将实施城市更新项目
三大类共26个
总投资约62.87亿元
推进新一轮城市有机更新
隆昌又将迎来新一轮颜值大提升

具体涉及哪些方面?
更新隆昌哪些地方?
江粉儿为你一一揭秘
城市老旧小区改造和整治
● 老旧小区改造和整治项目9个,总投资约 24.54亿元。

2023年至2025年,计划改造和整治老旧小区103个(其中:2023年改造和整治 20个,2024年改造和整治40个,2025年改造和整治43个);旧楼加装电梯90台;改造老旧街区5个;按照“应改尽改、应拆尽拆”的原则,对15栋“筒子楼”实施改造或拆除;打造试点示范项目。

城市基础设施完善和提升
● 城市基础设施完善和提升项目10个,总投资约25.70亿元。

2023年至2025年,建成城市主次干道8条;提升改造城市道路19条,面积约20万平方米;新建城区停车场13个及其附属设施,停车位约4750个,充电桩约850个,占地面积约90735.8平方米;建设智慧城市,购置设施设备6180台(套),新增算力和存储资源规模50标准机架。

历史文化保护和生态修复
● 历史文化保护和生态修复项目7个,总投资约12.63亿元。

2023年至2025年,计划新建公园绿地 504亩;移除城区死亡乔木4774株,补植乔木3160株、灌木5.6万平方米、草坪17万平方米;建设DN100—DN400供水管道16.32公里,在第一生活污水处理厂新建容积20000立方米调蓄池1座,建设甲子湾污水处理厂,进行管网混错接改造170 处,缺陷修复240余处,新改建排水管网 16公里;新建民宿院落4个。

强化基层治理和城市管理
● 强化基层治理。
构建完善基层治理体系,完善居民议事会、代表会、居务监督委员会,推动居民小区“微自治”,推动物业服务全域覆盖,支持街道和社区引进服务优质、规模较大的物服企业整体承接辖区内老旧小区物业服务。

●强化城市管理。
加大城市卫生保洁,确保各类配套设施等干净整洁。加强市政公用设施管理维护,提高设施完好率。持续推进土方运输、施工噪声、工地扬尘、垃圾中转站及垃圾桶恶臭等问题专项整治。着力解决城市空中“蜘蛛网”“牛皮癣”等问题,清理拆除“两违”建筑。提升城市管理精细化、标准化、网格化水平,确保城市容貌整洁、干净、文明、有序。
力争到 2025 年
隆昌建立起城市感知“一张网”
“城市病”得到有效治理
宜居品质提升、治理效能增强
城市更加灵动鲜活
这样的隆昌,你期待吗?
| 编辑: | 陈俊 |
| 校对: | 刘桂莲 |
| 责编: | 郭扬 |
| 审核: | 彭川 |

