坚持做好个人防护!内江疾控发布最新提示
时间:2022-10-03 10:21:46 来源:内江疾控内江疾控健康提示
(20221003)

解封≠解防
当前,内江“烟火气”正在归来,正常的生产生活秩序有序恢复。面对“柳暗花明又一村”的大好形势,我们要倍加珍惜来之不易的疫情防控成果。解封≠解防,公众还是要继续坚持做好个人防护,不扎堆、不聚集,按照全市要求参加核酸检测。同时,正值国庆期间,人员流动增多,地区之间疫情交叉输入风险增大,往返过程耽误的是时间,增加的是风险。近期我省21个市(州)相继发生新冠肺炎疫情,在这特殊时期,倡导身在他乡的甜城朋友和内江本地市民就地过节。
要密切关注西藏自治区,新疆维吾尔自治区,青海省海东市、海西州、玉树州,甘肃省,广西壮族自治区防城港市,天津市,贵州省贵阳市、毕节市,内蒙古自治区赤峰市、锡林郭勒盟,宁夏回族自治区,黑龙江省,云南省昆明市等地疫情动态。
对来(返)内人员要求
在继续落实对有中、高风险区旅居史人员管理措施的基础上,分以下层次开展对外省来(返)内人员的排查管控。
1、对近7日内有西藏自治区旅居史的来(返)内人员,需持有近5日内3次(每次间隔24小时及以上)核酸检测阴性证明,且最后一次核酸采样时间在24小时内的,方可入内。自抵内当日起实施7天集中隔离,第1、2、3、5、7天进行咽拭子核酸检测,第7天核酸检测阴性证明出具后,方可解除隔离管控。各县(市、区)要严格落实“首站负责制”,抵内时闭环转运至集中隔离点。
2、对近7日内有新疆维吾尔自治区乌鲁木齐市、巴音郭楞州、伊犁州、吐鲁番市,青海省海西州、玉树州,宁夏回族自治区旅居史的来(返)内人员,自抵内当日起实施7天集中隔离,第1、2、3、5、7天进行咽拭子核酸检测,第7天核酸检测阴性证明出具后,方可解除隔离管控。各县(市、区)要严格落实“首站负责制”,抵内时闭环转运至集中隔离点。
3、对近7日内有云南省昆明市,贵州省贵阳市、毕节市旅居史的来(返)内人员,自抵内当日起实施5天居家隔离(如不具备居家隔离条件,或不接受同住人员共同实施居家隔离管控的,实施5天集中隔离),第1、2、3、5日,完成4次核酸检测。未完成5天居家隔离的,补齐5天居家隔离。居家隔离期间,足不出户,上门采核酸。
4、对近7日内有天津市河东区、河西区、南开区、东丽区、西青区、津南区、和平区、滨海新区、红桥区,新疆维吾尔自治区除乌鲁木齐市、巴音郭楞州、伊犁州、吐鲁番市以外的地区,青海省除海西州、玉树州以外的地区旅居史的来(返)内人员,自抵内当日起实施3天居家隔离(如不具备居家隔离条件,或不接受同住人员共同实施居家隔离管控的,实施3天集中隔离),第1、2、3日,完成3次核酸检测(间隔24小时)。居家隔离期间,足不出户,上门采核酸。
5、省外其他地区来(返)内人员,严格落实“入内即检”“入内即报”,实施3天3次核酸检测(每次间隔24小时及以上)。
对省内跨市(州)流动人员要求
1、对近7日内有绵阳市、眉山市旅居史的跨市(州)流动人员,需持24小时内核酸检测阴性证明;自抵达之日起实施5天居家隔离,第1、2、3、5日,完成4次核酸检测,第5日核酸检测阴性证明出具后,方可解除隔离(如不具备居家隔离条件,或不接受同住人员共同实施居家隔离管控的,实施5天集中隔离)。9月25日以来,抵内未完成5天居家隔离的,补齐5天居家隔离。抵达已满5天的,须立即补做1次核酸。居家隔离期间,足不出户,上门采核酸。
2、对近7日内有遂宁市旅居史的跨市(州)流动人员,需持48小时内核酸检测阴性证明;自抵内之日起实施3天3次核酸检测(每次间隔24小时及以上);第1次核酸检测阴性证明出具后,可有序出行,但不得前往人员聚集、空间密闭的重点公共场所,避免参加聚集性活动。
3、对有中、高风险区的市(州)人员确需跨市(州)流动,应持48小时内核酸检测阴性证明(以采样时间为准),同时抵内后做好“入内即检” “入内即报”,执行3天3核酸检测(间隔24小时)。
4、省内其他市(州)来(返)内人员坚持“入内即检” “入内即报”,执行3天3核酸检测(间隔24小时)。
具体管控措施详见内江市疫情防控重点地区提示表。
内江市疫情防控重点地区提示表(2022年10月2日).doc
以上排查管控措施,我们将根据疫情情况进行动态调整。
严格执行“入内必报”
市外来(返)内人员在抵内前的3天内,须主动向所在村(社区)、单位和入住酒店报备,或通过“甜城个人主动报备系统”进行线上报备(报备链接https://www.tcyqbb.cn/,或在微信小程序搜索“甜城个人主动报备系统”,或扫描二维码),或拨打0832-12345进行报备咨询,积极配合所在村(社区)做好疫情防控措施。

不主动申报、刻意隐瞒信息或拒绝接受隔离医学观察,造成疫情传播或有传播严重危险的,根据《中华人民共和国传染病防治法》《中华人民共和国刑法》等有关规定,将依法追究当事人法律责任。
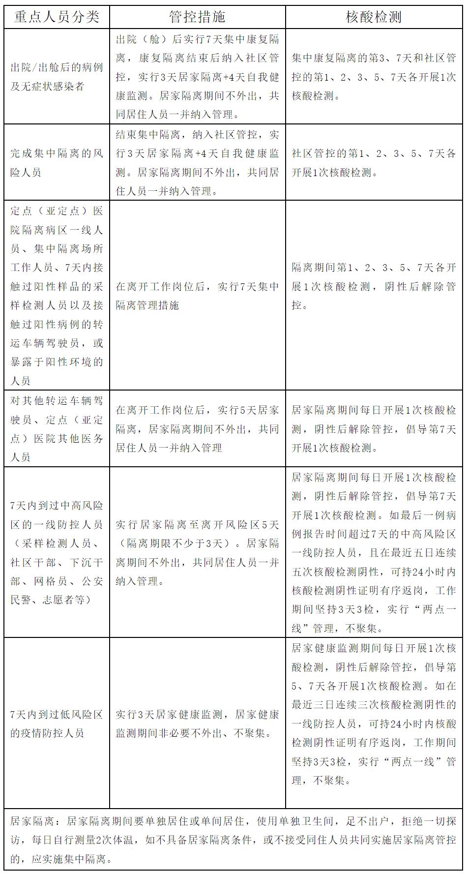
重点人员返回后管控措施
在全市上下共同努力下,疫情得到有效控制,防控形势稳定向好,患者陆续出院,风险人员逐步返家,一线防控力量逐步返岗,为科学有序做好返回人员的管控,市疾控中心对相关政策进行梳理汇总:
敲黑板:重点人员返回社区(村)后如何管

严格执行“一扫四查”管控措施
一是全市高铁客运站、高速公路出站口、省交界的国省道路设立“入川即检”防疫点,进出内江双向开展“一扫四查”(即扫场所码、查健康码、查行程卡、查核酸检测24小时阴性证明,查体温下同)。发现7天内有风险城市旅居史人员,交通部门等卡口人员督促入内人员通过“甜城个人报备系统”向所在社区报备。
二是交通、公安部门要加强对出租车、公交车、私家车的执法管控力度,出租车、公交车实行乘客上车“一扫四查”。对转运7天内有国内中高风险区所在地(市)旅居史人员的车辆,驾驶员督促乘客通过“甜城个人报备系统”向所在社区报备,同时向交通部门报告,交通部门派人赶赴现场处置(联系电话:2270306)。漏报、迟报将从严从重进行处罚。
三是遵守重点场所管理。医疗卫生机构、棋牌室(麻将馆)、旅游景区、交通场站、商超、农贸市场等要建立健康台账,做好员工每日症状监测,落实场所内日常清洁、通风和消毒等措施,严格督促进入人员“一扫四查”、戴口罩。发现7天内有风险城市旅居史的人员,现场督促相关人员通过“甜城个人报备系统”向所在社区报备。
四是对所有小区(楼栋)进出人员实行“一扫四查”。
专家提醒
第一:不麻痹,不大意。千里之堤,溃于蚁穴。当前全市疫情正处于收尾阶段,但在疫情防控方面,一个小小的疏忽,就可能毁掉来之不易的抗疫成果。公众不麻痹、不松懈、不大意,坚持做好防护,才能阻断新冠病毒传播。
第二:戴口罩,要坚持。科学佩戴口罩是预防呼吸道传染病最有效的措施之一。尤其是前去公共场所、密闭空间,乘坐公共交通工具时务必正确、规范佩戴口罩,让口罩紧贴面部、遮住口鼻,回到家后要及时更换口罩。
第三:打喷嚏,讲礼仪。咳嗽、打喷嚏时产生的飞沫可能携带病毒,可直接或间接导致病毒传播。因此,咳嗽、打喷嚏时一定要用纸巾、手绢来捂住口鼻。
第四:勤洗手,讲卫生。勤洗手、讲卫生是保证身体健康最重要的方法。饭前便后、接触外界物品后,触摸口眼鼻之前,请务必认真清洗双手,遵循七步洗手法,用肥皂(洗手液)和流水搓揉至少20秒。
第五:常通风,不可少。开窗通风,保持室内空气流动,可有效降低空气中病毒和细菌的浓度,减少疾病传播风险。每天应开窗通风2—3次,每次20—30分钟,尤其是密闭的空调房一定要定期开窗通风。
第六:一米距,更安全。呼吸道传染病主要通过近距离呼吸道飞沫传播,保持一米以上社交距离可在一定程度上预防病毒感染。守住一米线,出行勿拥挤,保持安全距离,于人于己都有益。
第七:少出门,不聚集。各地要根据辖区情况,将低风险区划分为若干网格,实行“足不出格,有序流动”。公共场所人员多、流动大,聚餐、聚会可能会易导致呼吸道传染病传播。因此人多场所不要去,拥挤场所要回避。少出门、不扎堆。
第八:打疫苗,很重要。接种疫苗是预防疾病最经济、最有效、最便捷的手段。防控新冠病毒,接种疫苗和个人防护一个都不能少。凡是符合接种条件的人员要积极接种新冠病毒疫苗,为构建免疫屏障贡献一臂之力。
第九:讲科学,强免疫。饮食营养均衡、适度运动锻炼,坚持规律作息,不熬夜,保证睡眠充足,保持良好心态,可以有效增强人体免疫力。
第十:有症状,早就医。主动做好健康监测,如有发热、咳嗽等症状,及时前往发热门诊就诊,途中避免乘坐公共交通工具,要佩戴N95口罩,及时前往发热门诊就诊,主动告知旅居史、接触史,不隐瞒、不回避,并遵医嘱留观排查,切勿自行服药。
十一:听安排,强检测。核酸检测是早发现的有效手段,因此,请广大市民朋友要密切关注官方通告,务必根据社区、村的统一安排,有序接受核酸检测,真正将风险排干、捞尽。对于自本轮疫情以来,未开展核酸检测的人员,一经发现,一律将实行7天自费集中隔离。

>>想要了解更多疫情实时动态,下载“大内江APP”,进入【关注新型冠状病毒肺炎疫情】专区了解!
| 编辑: | 陶丽萍 |
| 责编: | 郭扬 |
| 审核: | 程云 |

