转发!东兴区将为开学返校师生提供核酸检测服务
时间:2022-08-27 17:14:53 来源:东兴融媒内江市东兴区应对新型冠状病毒
感染肺炎疫情应急指挥部办公室
关于提供核酸检测服务的通告
广大市民:
近期,2022年秋季学期即将开学,广大师生员工即将陆续返校,人员流动增加,为深入贯彻落实国家、省、市疫情防控部署要求,全面守护广大市民身体健康和生命安全,守牢疫情防控底线,现将相关事项通告如下。
一、东兴区决定于2022年8月28日至30日(上午7:00-晚上22:00)为返校师生员工提供全员核酸检测服务,届时,个别采样点可能出现人群聚集、交通拥堵,请大家不要惊慌,我区将及时予以处置,同时给广大市民出行造成的不便,敬请谅解。
二、请前往采样点进行核酸采样的广大市民遵守秩序,有序排队;做好个人防护如佩戴好口罩,保持一米线距离等;注意防暑降温、来往途中交通安全等;同时核酸采样前48小时不能接种新冠疫苗。
三、疫情防控事关每位市民的身体健康,也需要每位市民的共同努力,请广大市民主动关注官方发布疫情防控最新动态,坚决做到不信谣、不传谣、不造谣、不恐慌。
内江市东兴区应对新型冠状病毒
感染肺炎疫情应急指挥部办公室
2022年8月27日
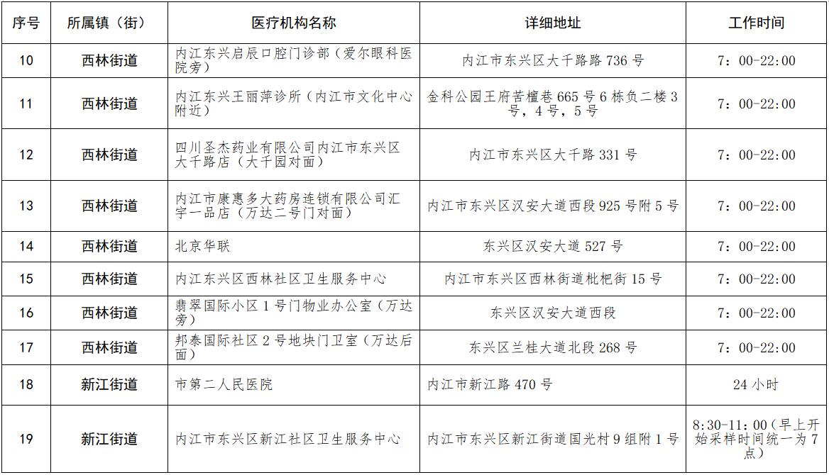
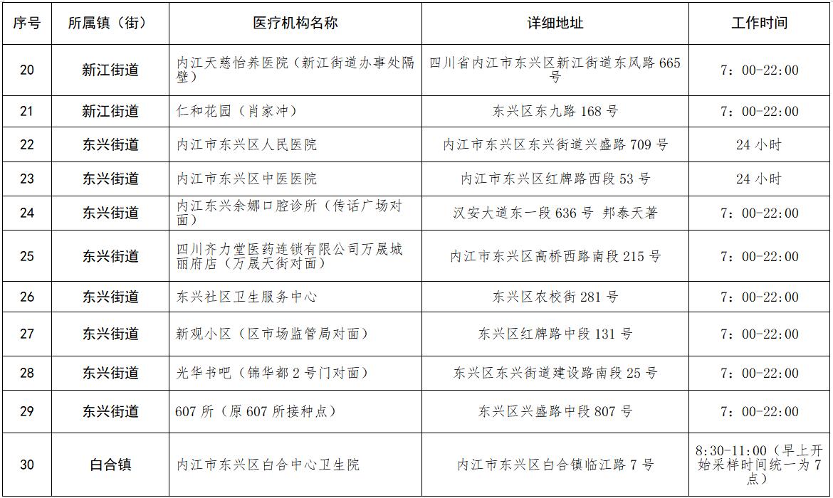
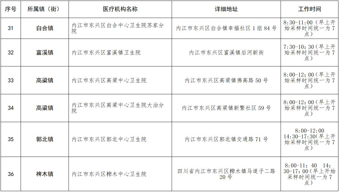
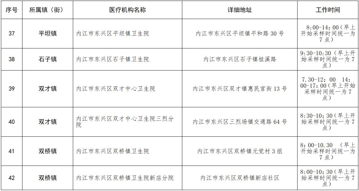
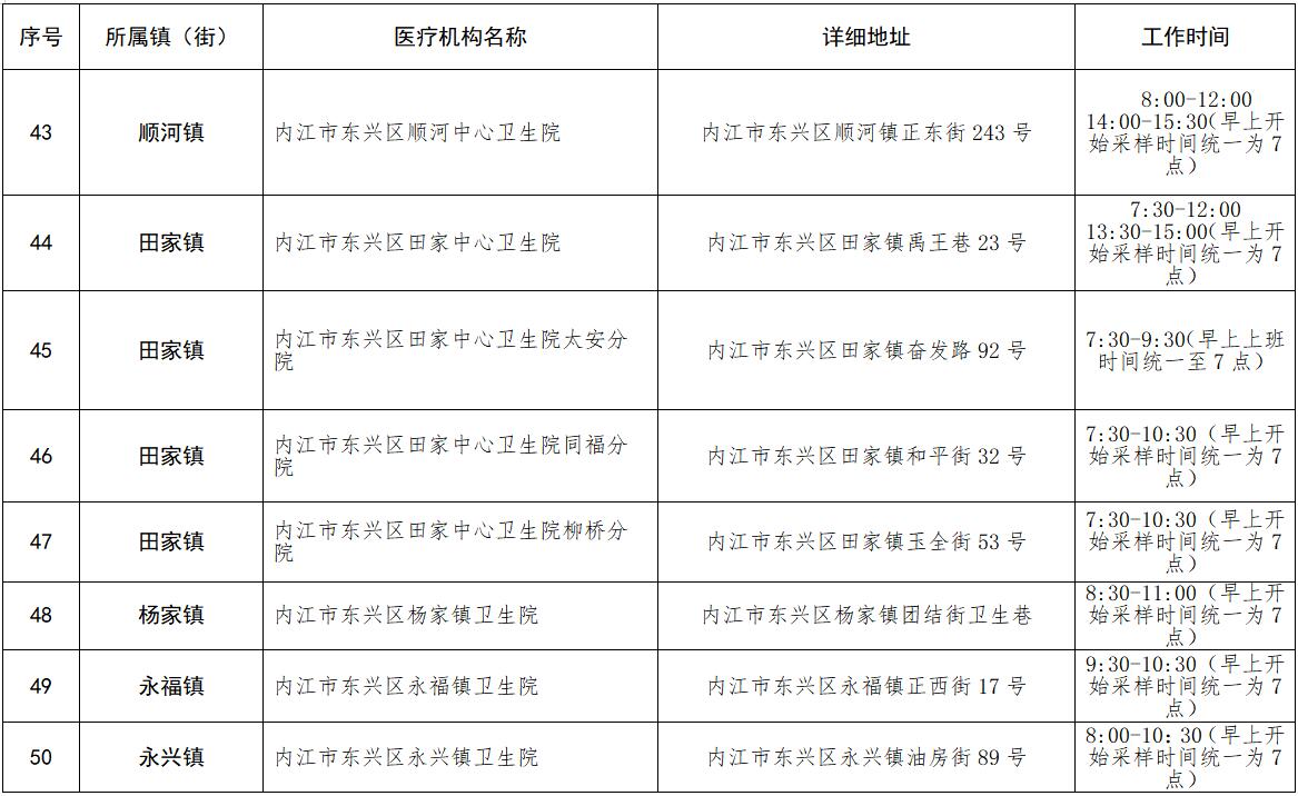
内江市东兴区
2022年秋季开学返校师生
核酸检测采样点安排表
▽▽▽





| 编辑: | 邓裴琳 |
| 责编: | 刘桂莲 |
| 审核: | 郭扬 |
下一篇:活动轨迹公布!内江经开区紧急寻人
评论
新闻推荐

