新增重点关注地区8地,内江疾控发布重要提示!
时间:2022-07-25 09:08:50 来源:内江疾控内江疾控健康提示
请来(返)内人员及时报备并按要求落实防疫措施
(2022年7月24日)

新增重点关注地区8地
河南省开封市兰考县;广东省深圳市龙华区;山东省菏泽市曹县;辽宁省沈阳市皇姑区;云南省红河哈尼族彝族自治州河口瑶族自治县;安徽省蚌埠市蚌山区;四川省成都市蒲江县、金堂县。
7月23日0-24时,31个省(自治区、直辖市)和新疆生产建设兵团报告新增本土确诊病例87例(甘肃26例,广西23例,四川18例,广东11例,上海3例,江西3例,重庆3例),含30例由无症状感染者转为确诊病例(甘肃17例,广西9例,四川3例,广东1例)。新增本土无症状感染者782例(甘肃335例,广西325例,四川33例,上海21例,河南17例,云南15例,安徽11例,广东10例,江西7例,天津3例,新疆3例,辽宁1例,重庆1例)。
重要提醒
省内重点地区来返内人员请主动报备
我省“7·15”关联疫情经病毒基因测序属VOC/Omicron BA.2.12.1变异株(即BG.2进化分支),波及成都、眉山、乐山三市。我省“7·20”关联疫情经病毒基因测序属VOC/Omicron BA.2.38变异株,与省外疫情高度同源,已波及广元、遂宁、成都三市。两起疫情均呈现传播能力强、传播速度快的特点。请公众高度重视个人防护、保持个人卫生、避免人群聚集。在人员密集的室内场所、乘坐公共交通工具、人员密集的露天场所时要科学规范佩戴,口罩被汗水浸湿后应及时更换。在使用空调的同时需注意通风换气,每日开窗通风2到3次,每次不少于30分钟。
为严防输入风险,各单位、各行业、各县(市、区)要立即对7月9日以来有成都市锦江区、武侯区、天府新区、成华区、青羊区、龙泉驿区、高新区、新都区、金牛区、崇州市、温江区、东部新区、新津区、彭州市,7月13日以来有眉山市洪雅县,乐山市市中区,7月14日以来有眉山市仁寿县,7月18日以来有遂宁市船山区、经开区、河东新区及高新区,7月19日以来有广元市青川县,7月21日以来有成都市都江堰市、大邑县、蒲江县、金堂县、邛崃市,雅安市雨城区、名山区旅居史的人员进行排查,并分类落实好各项防控措施。
1.对高风险区返回的人员实施7天集中隔离医学观察,在集中隔离的第1、2、3、5、7天各开展1次核酸检测。
2.对中风险区返回或与病例轨迹重合的人员实施7天居家隔离医学观察,居家隔离医学观察的第1、4、7天各开展1次核酸检测。
3.对成都市锦江区、武侯区、天府新区、成华区、青羊区、龙泉驿区、高新区、新都区、金牛区、崇州市、温江区及眉山市洪雅县其他地区来返内人员实施3天2检,并做好健康监测,第2检结果未出之前不聚集、不外出。
4.对暂未划定风险区域,但有病例报告或病例活动轨迹的成都市东部新区、新津区、彭州市、都江堰市、大邑县、蒲江县、金堂县、邛崃市和乐山市市中区,遂宁市船山区、经开区、河东新区及高新区,雅安市雨城区、名山区,广元市青川县、眉山市仁寿县来(返)内人员实施3天2检,第1次核酸检测结果阴性后方可自由流动。
5.自7月18日起对所有成都市来返内人员查验48小时核酸阴性证明,如无核酸阴性证明,在抵内后24小时内主动开展1次核酸检测。
以上排查管控措施,我们将根据疫情情况进行动态调整。公众要密切关注成都市、乐山市、眉山市、遂宁市、广元市疫情相关动态和病例轨迹,主动查看是否到过疫情相关地区,是否与病例活动轨迹有交集。如有上述情况,请做好个人防护,立即向所在社区(村)、单位或入住酒店报备,并配合做好核酸检测等各项疫情防控措施。
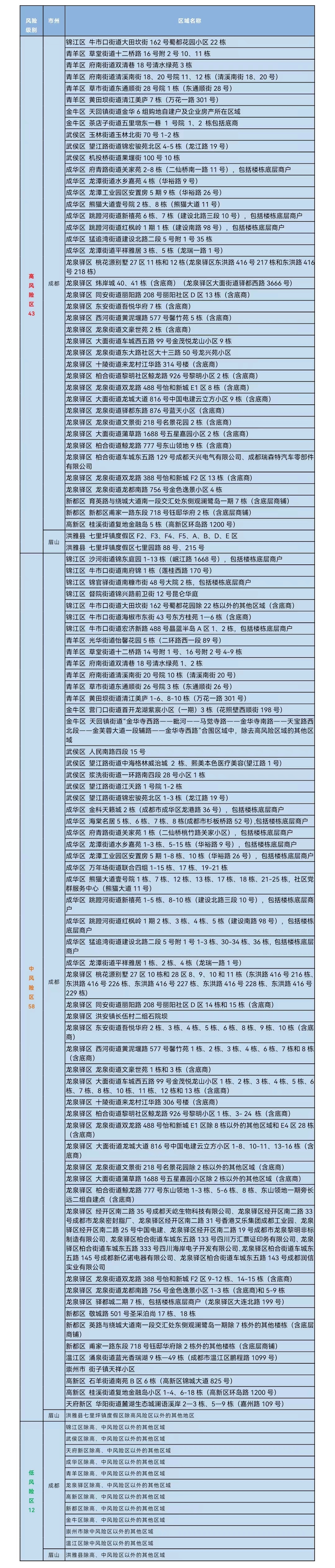
截至7月24日18时,全省共有43个高风险区,58个中风险区,12个低风险区。(如下图)

关注疫情动态,主动报备测核酸
省外或省内疫情发生地区来(返)内人员请提前3天主动向所在村(社区)、单位和入住酒店报备,或通过“甜城个人主动报备系统”进行线上报备(报备链接http://www.tcyqbb.cn/,或在微信小程序搜索“甜城个人主动报备系统”,或扫描二维码),并配合做好核酸检测等各项疫情防控措施。

不主动申报、刻意隐瞒信息或拒绝接受隔离医学观察,造成疫情传播或有传播严重危险的,根据《中华人民共和国传染病防治法》《中华人民共和国刑法》等有关规定,将依法追究当事人法律责任。
最新来(返)内政策
★保障来(返)内人员有序流动
对7天内有高风险区旅居史的来(返)内人员,采取7天集中隔离医学观察,在集中隔离第1、2、3、5、7天各开展一次核酸检测;管理期限自离开风险区域算起。
对7天内有中风险区旅居史的来(返)内人员,采取7天居家隔离医学观察,在居家隔离第1、4、7天各开展一次核酸检测;如不具备居家隔离医学观察条件,采取集中隔离医学观察;管理期限自离开风险区域算起。
对7天内有低风险区旅居史的人员,3天内完成两次核酸检测,并做好健康监测。
与病例轨迹有交集的涉疫场所暴露人员,根据风险大小分类实施集中隔离、居家隔离、居家健康监测、3天2检等隔离管控措施。
★ 落实重点场所常态化防控
民宿、网约房、酒吧、歌舞厅、洗浴场所、棋牌室(麻将馆)、网吧、电子游艺厅、密室逃脱、剧本杀、KTV、演艺场所等十二类重点场所要严格查验健康码,发现健康码异常(红码、黄码、弹窗)人员,应限制其进入上述重点场所(弹窗人员可进入民宿、网约房),并第一时间报告所在社区(村)。旅游景区、公共文化馆、图书馆、博物馆、影院剧场等文旅场所和交通场站、商场超市、宾馆酒店、农贸市场、宗教寺庙、餐饮场所等人员密集场所均要严格落实戴口罩、测温、亮码和扫码通行要求,以及通风换气、清洁消毒等常态化防控措施。
★优化入境人员管理措施
对入境人员实施“7天集中隔离医学观察+3天居家健康监测”管理措施,在集中隔离医学观察的第1、2、3、5、7天各开展一次核酸检测。解除集中隔离后应“点对点”闭环返回至居住地,实施居家健康监测。居家健康监测期间做好核酸检测、体温和症状监测,不外出,如就医等特殊情况必需外出时做好个人防护,尽量避免乘坐公共交通工具。
★持续开展多点监测预警
按照《新型冠状病毒肺炎防控方案(第九版)》《四川省新冠肺炎疫情防控工作指南(第六版)》的要求,全面加强风险人群监测工作。与入境人员、物品、环境直接接触的高风险职业人员(如进口冷链食品储存加工企业一线人员,口岸进口物品搬运人员,海关等其他直接接触入境人员和物品的一线人员等)每天开展一次核酸检测。人员密集、接触人员频繁、流动性强的从业人员(如装修装卸服务、快递外卖、交通运输服务、商场超市和农集贸市场工作人员等)每周开展两次核酸检测。常态化下,学校和托幼机构、养老院、精神卫生机构、培训机构等重点机构,监管场所、生产车间、建筑工地等人员密集场所,应做好相关人员症状监测;引导所有来(返)川人员入川后做好3天2次免费核酸检测。
内江市疫情防控重点地区提示表请点击链接查看。
点击查看:内江市疫情防控重点地区提示表(2022年7月24日)
专家提醒
坚持不去中高风险地区和病例报告地区旅行出差
暑假期间人员流动大,疫情传播风险高,要坚持不去中高风险地区和病例报告地区旅行或出差,外出游玩时要关注目的地防疫政策,加强个人防护意识。
牢记防疫 “三件套”、 “五还要”
日常要坚持科学佩戴口罩、做好个人卫生、保持社交距离“防疫三件套”,牢记“口罩还要戴、社交距离还要留、咳嗽喷嚏还要遮、双手还要经常洗、窗户还要尽量开”。
尽量减少网购疫情高发国家和地区的冷链食品
新冠肺炎病毒可在低温下长时间存活,近日北京再现因网购冷链物品而感染的病例,因此,广大市民朋友尽量减少网购疫情高发期国家和地区的冷链食品,可以选择正规的市场和超市购买,避免手直接接触;收到境外商品快递时,要正确佩戴口罩和一次性手套,减少直接接触和交流;拆件时尽量在户外进行,外包装不要拿回家中,按照生活垃圾分类处理,如需拿回家中,可用含氯消毒剂或75%酒精对内外包装进行全面消毒;处理完后要认真清洗双手,避免用不清洁的手触碰口、眼、鼻;食用冷链食品前后都要注意手部卫生,保持冰箱和用具的卫生清洁。

| 编辑: | 陈俊 |
| 责编: | 毛佳莉 |
| 审核: | 郭扬 |



