防控动态 | 四川昨日新增本土“6+13”
时间:2022-07-22 09:17:36 来源:健康四川官微7月21日0时至24时,四川新增本土确诊病例6例(成都4例,其中1例为既往通报的无症状感染者转确诊;眉山2例),新增本土无症状感染者13例(成都3例,眉山9例,遂宁1例),新增境外输入确诊病例8例(在成都, 其中1例为既往通报的境外输入无症状感染者转确诊),新增境外输入无症状感染者5例(在成都),新增治愈出院病例3例,无新增疑似病例,无新增死亡病例 。
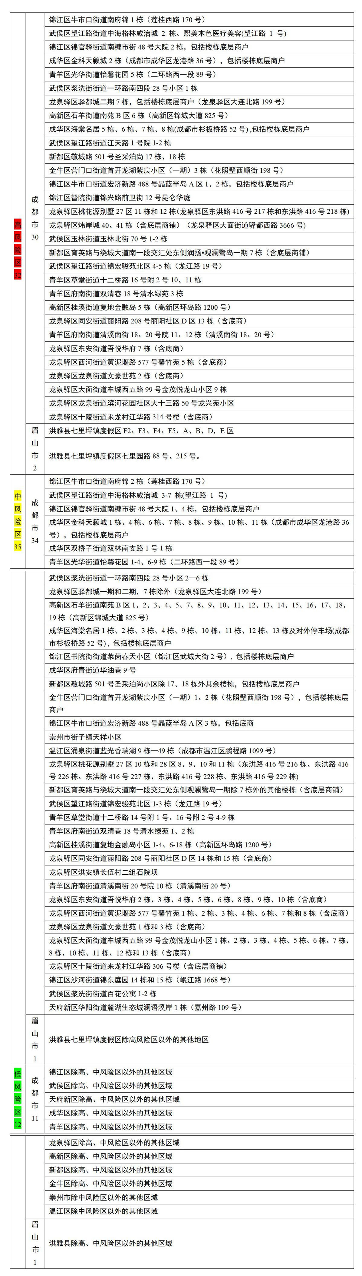
截至7月21日24时,全省共有32个高风险区,35个中风险区,12个低风险区。(附:高中低风险区一览表)
高中低风险区一览表

具体情况如下:
新增本土确诊病例6例(成都4例,眉山2例):
1例为成都市既往通报的无症状感染者转确诊;
3例为成都市确诊病例的密切接触者;
2例在眉山市洪雅县隔离管控人员中发现;
均于7月21日确诊。
新增本土无症状感染者13例(成都3例,眉山9例,遂宁1例):
3例为成都市确诊病例的密切接触者;
9例在眉山市洪雅县隔离管控人员中发现;
1例为省外到广元病例在遂宁的密切接触者;
均于7月21日诊断为无症状感染者。
新增境外输入确诊病例8例(在成都):
1例为既往通报的境外输入无症状感染者转确诊;
1例为7月20日自中国香港乘机抵蓉进行隔离;
1例为7月20日自新加坡乘机抵蓉进行隔离;
5例为7月16日自哈萨克斯坦乘机抵蓉进行隔离;
均于7月21日确诊。
新增境外输入无症状感染者5例(在成都):
2例为7月17日自尼泊尔乘机抵蓉进行隔离;
1例为7月19日自中国香港乘机抵蓉进行隔离;
1例为7月20日自中国香港乘机抵蓉进行隔离;
1例为7月20日自巴基斯坦乘机抵蓉进行隔离;
均于7月21日诊断为无症状感染者。
| 编辑: | 李夏娇 |
| 责编: | 刘桂莲 |
| 审核: | 郭扬 |
下一篇:事关医保!内江发布严正声明
评论
新闻推荐

