客户端
举报
跟帖评论自律承诺
首页 ›› 内江本地

五险一金,即日起报名!内江这里招聘辅警啦

时间:2022-06-23 11:08:56 来源:内江经开公安
根据工作需要,按照《四川省公安机关警务辅助人员管理办法》《内江市公安机关警务辅助人员使用管理办法》等规定,遵循公开、平等、竞争、择优的原则,内江市公安局经济开发区分局决定面向社会招聘警务辅助人员。现将有关事项公告如下:


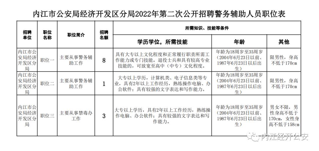
一、招聘名额


计划招聘警务辅助人员9名,代招禁毒办工作人员3名。 

图片

▲请点击图片放大查看


二、招聘对象、范围及条件


(一)基本条件

1.具有中华人民共和国国籍;
2.拥护中华人民共和国宪法,遵守国家法律法规,品行端正;
3.自愿从事警务辅助工作,具有忠诚、奉献、吃苦耐劳的精神,服从组织分配;
4.具有良好的道德情操,纪律观念较强;
5.具有符合报考单位和职位要求的文化程度、身高等具体条件以及履行岗位职责所需的工作能力;
6.年龄在18周岁至35周岁(2004年6月23日以前、1987年6月23日以后出生);
7.男性身高不低于170cm,女性身高不低于158cm;
8.身心健康;
9.法律法规及公安机关要求的其他条件。

(二)同等条件下,优先招聘条件

1.烈士或者因公牺牲人民警察的配偶、子女;
2.退役士兵;
3.见义勇为积极分子和先进个人;
4.警察类或者政法类院校毕业生;
5.具有岗位所需专业资质或者专门技能的人员。

三、报名及资格审查


(一)报名时间:2022年6月23日至6月30日。(工作日:上午9:00-11:30下午15:00-17:30)。本次考试报名均采取现场报名的方式进行。
报考人员应使用有效身份证有关信息进行报名,且只能选择一个职位进行报名,报名与考试时使用的身份证必须一致。

(二)报名地点:内江市公安局经济开发区分局政治处313室(内江市市中区汉晨路456号)。

(三)报名所需材料:报考者持本人有效居民身份证、毕业证、学位证(获得学位的需提供学位证)、驾驶证、退伍证等原件及复印件,近期白底免冠2寸彩色照片1张。

1.报考者在规定时间内到指定的地点报名,经报名工作人员初审合格后,如实填写《内江市公安局经济开发区分局招聘警务辅助人员报名表》。报考人员应对所提交的材料负责,不得弄虚作假。

2.与原用工单位签有劳动合同的报考者,须持解除劳动合同的相关证明。若未与原用工单位解除劳动合同者,一经发现,不予聘用。


(四)资格审查:报考单位对资格审查不合格的直接取消其报名资格。


(五)领取准考证:资格审查合格的报考人员,请在报考单位通知时间内领取本人准考证。逾期不领取准考证而影响考试的,一切责任由报考者自行承担。

特别提示:


1.报考者务必在规定时间内完成报名。


2.报考者在参考期间(笔试和面试时除外)务必保持通讯畅通,否则因通讯问题(如报考者自己填错联系电话号码、联系电话无通讯信息、欠费停机等)联系不上的,后果由报考者自负。


3.准考证是考生参加笔试、面试、体能测试、体检等各环节的重要证件,请妥善保管、不得遗失。


四、考试


考试内容包括笔试和面试,其中笔试成绩占总成绩的50%,面试成绩占总成绩的50%。职位二、三加试专业技能现场操作测试,实测分一并计入笔试成绩。

图片

▲请点击图片放大查看

五、聘用


聘用人员与内江市公安局经济开发区分局签订劳动合同。聘用的试用期为2个月。试用期必须参加不少于5周的培训,培训或试用期内考核不合格或其它不适合警务辅助人员岗位情况的,按规定解除劳动合同。

六、待遇


(一)单位按规定购买养老、医疗(含生育)、失业、工伤保险及住房公积金;
(二)具体薪酬标准按签订劳动合同单位有关规定执行;
(三)个人“五险一金”缴存部分从辅警人员每月薪酬中代扣代缴。

本公告由内江市公安局经开区分局政治处负责解释。

咨询电话:
内江市公安局经济开发区分局政治处  
0832-2202476


点击查看招聘完整内容。


编辑:毕凯旋
责编:刘桂莲
审核:郭扬
评论
川预审P4FD-R04F-062D-80J0号 | 网络视听许可证2306165号 | 新闻信息服务许可证51120210005号 | 川新备 06-090011 | 蜀ICP备08002296号 | 川公网安备 51100202000151号
@ 2005 - 2022 www.scnj.tv     关于我们 用户协议 隐私政策 跟帖评论自律管理承诺书     涉本网站违法和不良信息举报:链接 | 电话 0832-2119960 | 邮箱 sc-njtv@qq.com