客户端
举报
跟帖评论自律承诺
首页
强档
看电视
听广播
热点
微视
生活
县区
专题
理论
首页
››
内江本地
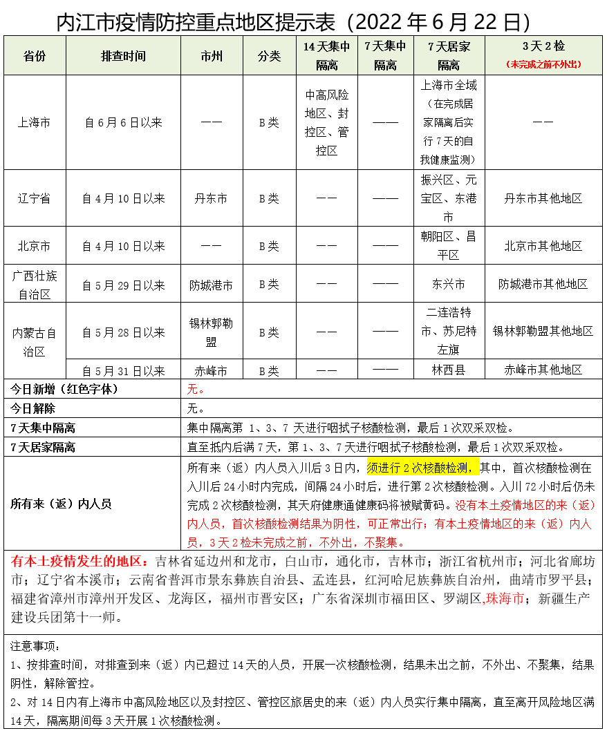
内江市疫情防控重点地区提示表(2022年6月22日)
时间:2022-06-22 21:14:18 来源:内江疾控
编辑:
向素玉
责编:
刘桂莲
审核:
郭扬
上一篇:
速看!内江6月23日新冠病毒疫苗接种点开放情况来了
下一篇:
内江提示:新增重点关注1地!
扫描二维码,下载大内江APP
评论
新闻推荐
<微视>9月29日东兴区开展全员核酸检测!
<微视>内江市新型冠状病毒肺炎疫情最新情况(9月27日发布)
<微视>取消区域内“划片管控”!内江高新区进一步恢复生产生活秩序
<微视>学校全面复课复学!威远发布关于恢复正常生产生活秩序的通告
<微视>非管控病例连续五日无新增!我市疫情防控形势平稳向好
<微视>9月21日12时起,内江四区梯次有序正常生产生活秩序
<微视>不漏一人!市中区城东街道沿江路社区有序开展核酸检测
<微视>“疫”线偶遇 一周未见的母女相拥而泣
<微视>9月17日2时起,资中逐步有序恢复正常生产生活秩序
<微视>“91+11”!内江重点风险场所公布(9月16日发布)
热门栏目
国防教育直抵人心,清明假期四川31.8万余人次走进烈士纪念设施
内江高新区白马园区举办“奋进‘十五五’·聚力启新程”趣味运动会
评论|京东牵手内江,打造西部物流新标杆
祝贺!内江这家医院获得全国第一名!
乘势而上再加力 文明甜城启新程——内江市全域推进全国文明城市创建一年工作综述
中国互联网不良信息举报中心
涉企虚假不实信息举报
涉未成年人网络生态乱象举报
四川省互联网举报中心
涉自媒体乱象举报专区
涉生活服务类信息内容举报专区
网上虚假宣传制售“特供酒”举报
涉病态、低俗话题侵扰热搜榜单举报
涉企侵权举报专区
网络侵权举报
川预审P4FD-R04F-062D-80J0号 | 网络视听许可证2306165号 | 新闻信息服务许可证51120210005号 | 川新备 06-090011 |
蜀ICP备08002296号
|
川公网安备 51100202000151号
@ 2005 - 2022 www.scnj.tv
关于我们
用户协议
隐私政策
跟帖评论自律管理承诺书
涉本网站违法和不良信息举报:
链接
| 电话 0832-2119960 | 邮箱 sc-njtv@qq.com