内江疾控提示:新增重点关注1地!
时间:2022-06-19 22:10:59 来源:内江疾控内江疾控健康提示
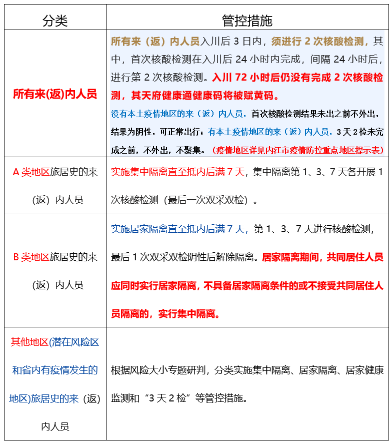
省外来(返)内人员均需完成3天2检
(2022年6月19日)

新增重点关注1地
新疆生产建设兵团第十一师
6月18日0-24时, 31个省(自治区、直辖市)和新疆生产建设兵团报告新增本土确诊病例5例(上海3例,内蒙古1例,辽宁1例)。无新增死亡病例。无新增疑似病例。新增本土无症状感染者22例(上海6例,内蒙古4例,辽宁3例,吉林3例,广东2例,北京1例,浙江1例,广西1例,兵团1例)。
公众要密切关注内蒙古锡林郭勒盟、赤峰市,北京市,上海市,辽宁丹东,吉林通化,广西防城港,广东深圳等地疫情情况。
持续做好上海市来(返)内人员的管控
从6月12日0时起,对上海市来(返)内人员实施7天居家隔离医学观察+7天自我健康监测,居家隔离期间第1、2、3、4、7天各开展一次核酸检测,自我健康监测期间第2、4、7天各开展1次核酸检测。居家隔离期间,共同居住人员应同时实行居家隔离,不具备居家隔离条件的或不接受共同居住人员居家隔离的,实行集中隔离。
对近14日内有上海市中高风险地区以及封控区、管控区旅居史的来(返)内人员实行集中隔离医学观察,直至离开风险地区满14天,隔离期间每3天开展1次核酸检测。
对6月12日0时前已在我市集中隔离的有上海市旅居史来(返)内人员,继续执行7天集中隔离+7天居家健康监测。
为保护上海来(返)内人员及家人的安全健康,我们特提醒您:提前通过“报备二维码”或电话等方式向目的地社区(村)报备,以便我们及时安排闭环接返工作,来(返)内后应配合做好集中隔离、居家隔离、核酸检测等疫情防控措施。
所有省外来(返)内人员
均需在入川后完成3天2检

A、B及其他地区具体名单及相应管控措施请点击链接查看。
点击查看:内江市疫情防控重点地区提示表(2022年6月19日)
主动报备
市外来(返)内人员在抵内前的3天内,须主动向所在村(社区)、单位和入住酒店报备,或通过“甜城个人主动报备系统”进行线上报备(报备链接http://www.tcyqbb.cn/,或在微信小程序搜索“甜城个人主动报备系统”,或扫描二维码),或拨打0832-12345进行报备咨询,积极配合所在村(社区)做好疫情防控措施。

不主动申报、刻意隐瞒信息或拒绝接受隔离医学观察,造成疫情传播或有传播严重危险的,根据《中华人民共和国传染病防治法》《中华人民共和国刑法》等有关规定,将依法追究当事人法律责任。
重要提醒
一、主动报备测核酸
市外返回人员要密切关注“大内江APP”“内江头条”“最内江”“健康内江”“内江疾控”等官方媒体发布的疫情信息,主动查看近期是否到过涉疫地区,是否与病例活动轨迹有交集,是否收到提醒短信,或健康码变为“红码”“黄码”。如有以上情况,请做好个人防护,立即向所在社区(村)、单位或入住酒店报备,并主动进行核酸检测,配合做好疫情防控措施。
二、加强风险人员排查
各类企事业单位要加强往来人员旅居史、接触史排查,督促相关人员按照当地要求落实核酸检测等各项疫情防控措施。
三、严格落实重点场所防控措施
各地各部门(单位)要按照“谁的场所谁负责,谁经营谁负责”的原则,落实疫情防控主体责任。KTV、演艺场所、民宿、网约房、酒吧、歌舞厅、洗浴场所、棋牌室(麻将馆)、网吧、电子游艺厅、密室逃脱、剧本杀等十二类重点场所要严格查验健康码和行程卡,发现健康码异常(红码、黄码、弹窗)或“四川天府健康通”显示有风险城市旅居史、行程卡带“*”人员,应限制其进入上述重点场所(弹窗人员可进入民宿、网约房),并第一时间报告所在社区(村)。旅游景区、公共文化馆、图书馆、博物馆、影院剧场等文旅场所和交通场站、商场超市、宾馆酒店、农贸市场、宗教寺庙、餐饮场所等人员密集场所均要严格落实戴口罩、测温、亮码和扫码通行要求。
四、做好各类活动疫情防控
各地各部门(单位)要按照“谁主办、谁组织、谁负责”原则,有序开展体育比赛、文艺演出、展销促销、会议培训、论坛庆典等活动。活动举办地、举办单位、场所单位要切实履行疫情防控责任,全面掌握活动相关人员健康状况,针对参加活动的各类人群、各个环节落实防控措施,做好防控物资储备,科学设置临时隔离场所,制定应急处置预案。
五、主动接种新冠疫苗
加强针可以使已经逐步减少的中和抗体快速增长或反弹,从而产生更好的保护效果。接种新冠疫苗是每个公民应尽的责任和义务,符合条件的公众都应该全程接种新冠病毒疫苗,并在完成全程免疫满6个月后及时进行加强免疫。
六、做好日常清洁消毒
运行中的商超、宾馆、农贸市场、学校、交通工具(站点)、办公楼宇、建筑工地、养老机构等重点场所和单位,每天至少开展2次预防性消毒,重点对高频接触的门把手、电梯按钮等环境物体表面加大消毒频次。家庭以日常清洁为主,预防性消毒为辅,不直接使用消毒剂对人进行消毒,严格遵循消毒产品说明书使用,不能超范围使用。
七、做好防疫人员防暑降温
高温季节即将来临,各地要通过合理安排工作岗位、科学安排作业时间、改善工作环境、加强高温作业个体防护、配备防暑饮料及急救物品、开展防暑降温宣传教育等措施,切实保护防疫人员的职业健康。
居家隔离观察基本条件
居住场所配有可独立使用的厨房、卫生间。
厨房的排烟设施应配有止回阀或通过管道直接排向室外。
厨房洗涤盆等器具排水管道应与排水系统紧密连接,如采用插入式连接,应做密封处理。
卫生间的排风管应设置止回阀或具备开窗通风条件。
居住场所应具备良好的通风条件,具有可独立开启的外窗。
通风条件不良的场所,如半地下室和地下室原则上不建议作为居家隔离场所。
无同住人员的,居家隔离观察人员应具有完全自理能力,能独立生活。
有同住人员的,应满足为居家隔离观察人员单独安排通风良好的房间居住,有条件的可提供专用卫生间,如共用卫生间需做好日常清洁和消毒。
为了您和家人的健康
外出归来24小时内主动开展核酸检测
7天内不聚餐、不聚集、少外出
让自己安心,让家人放心。

| 编辑: | 向素玉 |
| 责编: | 毛佳莉 |
| 审核: | 郭扬 |



