高考期间,疫情防护应该这样做!内江发布最新提示
时间:2022-06-06 23:27:07 来源:内江疾控内江疾控健康提示
假期返回主动报备主动检测
(2022年6月6日)

新增重点关注地区2地
云南省红河哈尼族彝族自治州,福建省漳州市
6月5日0-24时,31个省(自治区、直辖市)和新疆生产建设兵团报告新增本土确诊病例25例(内蒙古16例,北京5例,上海4例),含1例由无症状感染者转为确诊病例(在北京);新增本土无症状感染者本土61例(内蒙古33例,辽宁13例,四川5例,上海4例,吉林2例,广西2例,北京1例,云南1例)。
公众要密切关注上海市,北京市,天津市,河北廊坊,辽宁丹东,山东威海,吉林延边、白山,内蒙古锡林郭勒盟等地疫情情况。
返岗复工防疫小贴士
小长假结束,请大家继续关注假期出行相关地区的最新疫情情况,如相关地区有新疫情发生,请及时向社区(村)报备;并持续关注自身及同行人员的健康状况,如有发热、乏力、咳嗽等不适要及时到发热门诊就诊,不要带病上班上学;返岗后保持良好的卫生习惯,戴口罩,勤洗手,7天内不聚餐、不聚集,遵守工作场所的各项防疫规定。
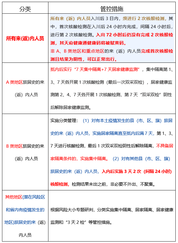
所有省外来(返)内人员
均需在入川后完成3天2检

A、B及其他地区具体名单及相应管控措施请点击链接查看。
主动报备
市外来(返)内人员在抵内前的3天内,须主动向所在村(社区)、单位和入住酒店报备,或通过“甜城个人主动报备系统”进行线上报备(报备链接http://www.tcyqbb.cn/,或在微信小程序搜索“甜城个人主动报备系统”,或扫描二维码),或拨打0832-12345进行报备咨询,积极配合所在村(社区)做好疫情防控措施。

重要提醒
一、主动报备测核酸
市外返回人员要密切关注“大内江”APP、“内江头条”“最内江”“健康内江”“内江疾控”等官方媒体发布的疫情信息,主动查看近期是否到过涉疫地区,是否与病例活动轨迹有交集,是否收到提醒短信,或健康码变为“红码”“黄码”。如有以上情况,请做好个人防护,立即向所在社区(村)、单位或入住酒店报备,并主动进行核酸检测,配合做好疫情防控措施。
二、各类公共场所要严格落实查验行程卡、扫场所码
酒吧、歌舞厅、洗浴场所、棋牌室(麻将馆)、网吧、电子游艺厅、密室逃脱、剧本杀、民宿、网约房等空间密闭、人员聚集性和流动性强、外来人员较多的场所,要查验进入人员的通信行程卡、健康码,测量体温,督促其扫场所码。特别是发现有A、B类地区旅居史人员时,要立即向属地社区(村)报告,要第一时间识别出通信行程卡有“上海市”等重点地区返回人员,并落实相关防控措施。
三、加强居家隔离管理,做到真居家、真隔离
居家隔离最好单独居住,如无单独居住房屋,选择通风较好的房间作为隔离房间,尽量使用单独的卫生间,避免与其他家庭成员共用卫生间。居家隔离人员的日常生活、用餐尽量限制在隔离房间内。隔离期间拒绝一切探访,不得外出。隔离人员在社区管理人员的指导下进行居家隔离,共同居住者也要遵守居家管理要求。
四、各类疫情防控工作人员注意事项
密切关注自身健康状况,定期接受核酸检测,确保安全上岗。
规范穿戴个人防护用品并及时更换,穿戴防护用品工作期间不喝水、吸烟、进食等。
定期清洁消毒工作服、通讯工具等常用物品。
交接物品时正确佩戴口罩,交接后要及时洗手。
保持手卫生,避免用未清洁的手触摸口、眼、鼻。
非必要不进入群众家中,与群众交流时尽量保持安全距离。
尽量错峰、分散用餐。
五、主动接种新冠疫苗
加强针可以使已经逐步减少的中和抗体快速增长或反弹,从而产生更好的保护效果。接种新冠疫苗是每个公民应尽的责任和义务,符合条件的公众都应该全程接种新冠病毒疫苗,并在完成全程免疫满6个月后及时进行加强免疫。
高考期间健康防护知识来啦!

为了您和家人的健康
外出归来24小时内主动开展核酸检测
7天内不聚餐、不聚集、少外出
让自己安心,让家人放心。

| 编辑: | 向素玉 |
| 责编: | 刘桂莲 |
| 审核: | 郭扬 |



