成都来(返)内政策有调整!内江发布重要提示
时间:2022-05-25 09:44:31 来源:内江疾控内江疾控健康提示
成都来(返)内政策有调整
(2022年5月24日)

新增重点关注地区2地
浙江省台州市椒江区
新疆维吾尔自治区乌鲁木齐市
5月23日0—24时,31个省(自治区、直辖市)和新疆生产建设兵团报告新增本土确诊病例141例(上海58例,北京41例,四川19例,天津16例,陕西4例,辽宁1例,吉林1例,浙江1例),新增本土无症状感染者498例(上海422例,四川24例,河南23例,天津8例,北京7例,吉林7例,浙江3例,江苏1例,福建1例,江西1例,山东1例)。
公众要密切关注上海、北京、天津、广安、乐山、成都、吉林通化等地疫情情况。
调整成都市重点轨迹排查管控措施
一、加强人员排查管控
各地、各行业、各单位要对5月21-22日有成都市青羊区、锦江区旅居史的人员进行排查:
高风险点位人员(详见下表):居家隔离7天,第1、3、7天各开展1次核酸检测(不满足居家隔离条件的,需集中隔离)。
中风险点位人员(详见下表):居家健康监测3天,进行3天2次(间隔24小时)核酸检测,检测结果未出之前非必要不外出,不聚集。
有锦江区、青羊区旅居史的其余人员实施1次核酸检测。
《成都市5月23日青羊区报告的本土病例活动轨迹风险点位一览表》
(数据更新至:2022年5月23日24时)
青羊区

锦江区

二、加强黄码排查
公众如收到疫情防控提醒短息,或健康码变为“红码”“黄码”,要立即向所在社区(村)、单位或入住酒店报备,并配合做好各项疫情防控措施;各类公共场所要加强红黄码人员排查。
持续做好广安市、乐山市
达州市大竹县来(返)内人员排查
各地、各行业、各单位要对4月30日以来广安市、5月8日以来乐山市、5月9日以来达州市大竹县来(返)内人员排查。
对邻水县、夹江县来(返)内人员,实行7天集中隔离医学观察+7天居家健康监测。
对广安市除邻水县以外的其他地区来(返)内人员,实施7天居家隔离医学观察,居家隔离达不到条件的一律集中隔离。对于抵内已满7天的人员,实施1次双采双检,结果阴性,解除管控。
对达州市大竹县来(返)内人员,实施7天居家隔离,居家达不到条件的一律集中隔离。
对乐山市其他地区来(返)内人员,实施三天两检,检测结果未出之前,非必要不外出,不聚集。
公众要密切关注广安市疫情相关动态,主动查看是否到过广安市、乐山市、达州市等疫情相关地区,是否与病例活动轨迹有交集。如有上述情况,请做好个人防护,立即向所在社区(村)、单位或入住酒店报备,并配合做好核酸检测等各项疫情防控措施。
主动报备
市外来(返)内人员在抵内前的3天内,须主动向所在村(社区)、单位和入住酒店报备,或通过“甜城个人主动报备系统”进行线上报备(报备链接http://www.tcyqbb.cn/,或在微信小程序搜索“甜城个人主动报备系统”,或扫描二维码),或拨打0832-12345进行报备咨询,积极配合所在村(社区)做好疫情防控措施。

不主动申报、刻意隐瞒信息或拒绝接受隔离医学观察,造成疫情传播或有传播严重危险的,根据《中华人民共和国传染病防治法》《中华人民共和国刑法》等有关规定,将依法追究当事人法律责任。
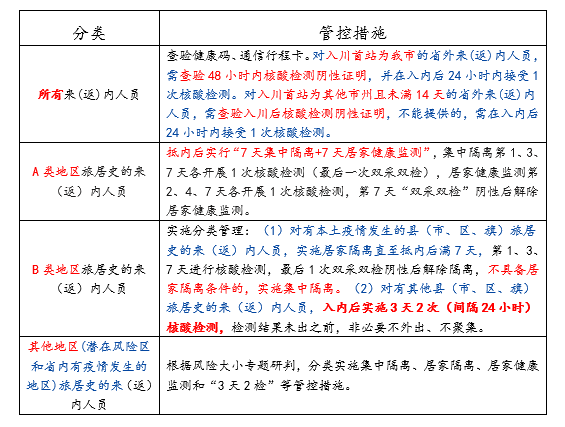
最新来(返)内政策

A、B及其他地区具体名单及相应管控措施请点击链接查看。
重要提醒
一、主动报备测核酸
市外返回人员要密切关注“大内江APP”“内江头条”“最内江”“健康内江”“内江疾控”等官方媒体发布的疫情信息,主动查看近期是否到过涉疫地区,是否与病例活动轨迹有交集,是否收到提醒短信,或健康码变为“红码”“黄码”。如有以上情况,请做好个人防护,立即向所在社区(村)、单位或入住酒店报备,并主动进行核酸检测,配合做好疫情防控措施。
二、各类公共场所要严格落实查验行程卡、扫场所码
酒吧、歌舞厅、洗浴场所、棋牌室(麻将馆)、网吧、电子游艺厅、密室逃脱、剧本杀、民宿、网约房等空间密闭、人员聚集性和流动性强、外来人员较多的场所,要查验进入人员的通信行程卡、健康码,测量体温,督促其扫场所码。特别是发现有A、B类地区旅居史人员时,要立即向属地社区(村)报告,要第一时间识别出通信行程卡有“上海市”“广安市”等重点地区返回人员,并落实相关防控措施。
三、加强居家隔离管理,做到真居家、真隔离
居家隔离最好单独居住,如无单独居住房屋,选择通风较好的房间作为隔离房间,尽量使用单独的卫生间,避免与其他家庭成员共用卫生间。居家隔离人员的日常生活、用餐尽量限制在隔离房间内。隔离期间拒绝一切探访,不得外出。隔离人员在社区管理人员的指导下进行居家隔离,共同居住者也要遵守居家管理要求。
四、各类疫情防控工作人员注意事项
密切关注自身健康状况,定期接受核酸检测,确保安全上岗。
规范穿戴个人防护用品并及时更换,穿戴防护用品工作期间不喝水、吸烟、进食等。
定期清洁消毒工作服、通讯工具等常用物品。
交接物品时正确佩戴口罩,交接后要及时洗手。
保持手卫生,避免用未清洁的手触摸口、眼、鼻。
非必要不进入群众家中,与群众交流时尽量保持安全距离。
尽量错峰、分散用餐。
为了您和家人的健康
外出归来24小时内主动开展核酸检测
7天内不聚餐、不聚集、少外出
让自己安心,让家人放心。

| 编辑: | 毕凯旋 |
| 责编: | 刘桂莲 |
| 审核: | 郭扬 |



