客户端
举报
跟帖评论自律承诺
首页
强档
看电视
听广播
热点
微视
生活
县区
专题
理论
首页
››
内江本地
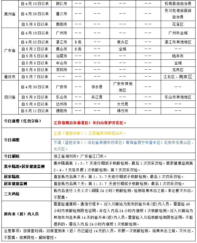
内江市疫情防控重点地区提示表(2022年5月18日)
时间:2022-05-19 09:19:06 来源:内江疾控
编辑:
向素玉
责编:
毛佳莉
审核:
郭扬
上一篇:
注意!5月25日,内江这些地方将停电……
下一篇:
广安疫情外溢5地,内江发布最新提示!
扫描二维码,下载大内江APP
评论
新闻推荐
<微视>推进专科建设发展 内江这个培训干货满满!
限期3个月!内江这些车主,快去领取你的车辆
四川省沱江流域水旱灾害联防联控机制第一次全体会议在内江举行
7月1日起施行!坐火车有新变化!
【图说·足迹】火普村民过上新生活
行走黄河“174”①母亲河从这里入川
省领导到市州宣讲习近平总书记来川视察重要指示精神和省第十二次党代会精神
四川新闻联播丨成德眉资四城同频 便捷生活“圈”内共享
涉及全省职工!四川养老保险缴费基数调整
为发展支招!“兴川助渝侨界智库”专家走进内江
热门栏目
内江高新区:“高投芯寓”打造人才安居新高地
铆足干劲启新程 内荣农高区工业经济实现“开门红”
内江高新区:首次采用无人机播种技术 农业生产从“人工栽种”迈向“指尖种地”
坐公交去春游!内江公交多条赏花线路便民
@内江青年创业者!“青春小店·培育计划”正式征集,100个名额等你申报
中国互联网不良信息举报中心
涉企虚假不实信息举报
涉未成年人网络生态乱象举报
四川省互联网举报中心
涉自媒体乱象举报专区
涉生活服务类信息内容举报专区
网上虚假宣传制售“特供酒”举报
涉病态、低俗话题侵扰热搜榜单举报
涉企侵权举报专区
网络侵权举报
川预审P4FD-R04F-062D-80J0号 | 网络视听许可证2306165号 | 新闻信息服务许可证51120210005号 | 川新备 06-090011 |
蜀ICP备08002296号
|
川公网安备 51100202000151号
@ 2005 - 2022 www.scnj.tv
关于我们
用户协议
隐私政策
跟帖评论自律管理承诺书
涉本网站违法和不良信息举报:
链接
| 电话 0832-2119960 | 邮箱 sc-njtv@qq.com