客户端
举报
跟帖评论自律承诺
首页
强档
看电视
听广播
热点
微视
生活
县区
专题
理论
首页
››
内江本地
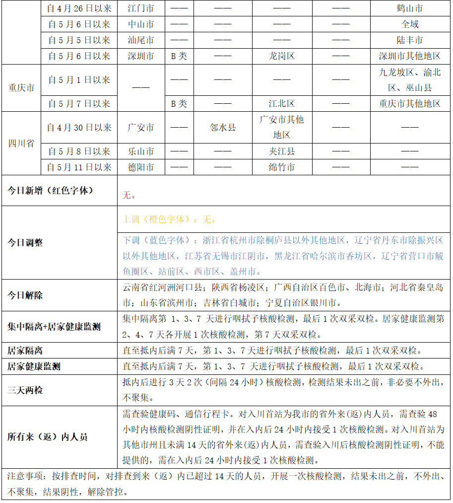
内江市疫情防控重点地区提示表(2022年5月13日)
时间:2022-05-13 22:58:00 来源:内江疾控
编辑:
陶丽萍
责编:
刘桂莲
审核:
郭扬
上一篇:
速看!内江5月14日、15日、16日新冠病毒疫苗接种点开放情况来了
下一篇:
内江疾控:市外来(返)内人员请主动报备测核酸
扫描二维码,下载大内江APP
评论
新闻推荐
省人大常委会副主任、党组成员刘坪深入内江开展执法检查
市委常委会召开会议
伊犁哈萨克自治州人民政府与内江市人民政府签署战略合作框架协议
范长江流动大讲堂“长江自有后来人”专题巡讲走进东兴区
四川富乐德三期项目开工仪式举行 李丹出席并宣布开工 贺贤汉致辞
奋斗吧,内江青年!这封信请查收
内江经开区:小区电梯未定期检验,罚款3万元!
保护知识产权,习近平强调了这几个要点
习近平为网络强国“强心固体”
关于公布2020年全市已建水库水电站 安全管理和安全度汛责任人名单的通告
热门栏目
“职引未来 就在内江”2026年高校毕业生春季专场招聘会将于4月25日举行
即日起报名!内江市中医医院公开招聘员额人员11名
主播带你看园区② | 建强园区“主阵地” 筑牢发展“硬支撑”
解锁AI新技能!内江这场青年培训干货拉满
甜城悦读沐书香 初心如磐践使命——市总工会举办主题阅读分享活动
中国互联网不良信息举报中心
涉企虚假不实信息举报
涉未成年人网络生态乱象举报
四川省互联网举报中心
涉自媒体乱象举报专区
涉生活服务类信息内容举报专区
网上虚假宣传制售“特供酒”举报
涉病态、低俗话题侵扰热搜榜单举报
涉企侵权举报专区
网络侵权举报
川预审P4FD-R04F-062D-80J0号 | 网络视听许可证2306165号 | 新闻信息服务许可证51120210005号 | 川新备 06-090011 |
蜀ICP备08002296号
|
川公网安备 51100202000151号
@ 2005 - 2022 www.scnj.tv
关于我们
用户协议
隐私政策
跟帖评论自律管理承诺书
涉本网站违法和不良信息举报:
链接
| 电话 0832-2119960 | 邮箱 sc-njtv@qq.com