扩散!内江城区这些道路命(更)名啦
时间:2022-05-06 16:53:51 来源:内江市东兴区人民政府近日,内江市东兴区人民政府发出通知,对东兴城区的部分道路进行命(更)名,具体情况如下:
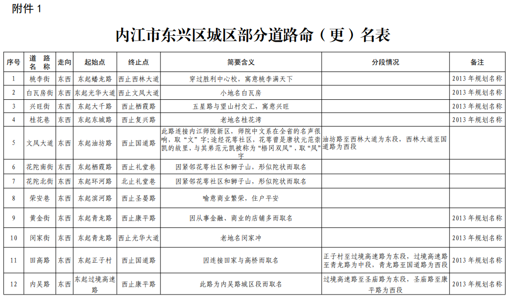
命名道路名称
新命名桃李街、白瓦房街、兴旺街、桂花巷、文凤大道、花陀南街、花陀北街、荣安巷、黄金街、闵家街、田高路、内吴路、华清路、皂角路、紫霞街、凤栖路、金田街、天幕路、花望路、康乐东巷、康乐西巷、富胜路、礼堂巷、环河路、园山路、珍珠巷、平阳路、晨曦路、油坊路、银山路、园艺路、康平路、状元路、碧云路、晨光路、双龙路、长金路等37条街、路、巷。
变更道路名称
将清溪路划分为清溪路南段、中段、北段,栖霞路至汉安大道为清溪路南段,汉安大道至国道路为清溪路中段,国道路至光华大道为清溪路北段。
将北环路划分为北环路东段、中段、西段,圣晏路至国道路为北环路东段,国道路至大千路为北环路中段,大千路至清溪路为北环路西段。
将蟠龙路划分为蟠龙路南段、中段、北段,兴盛路至北环路为蟠龙路南段,北环路至国道路为蟠龙路中段,国道路至文凤大道为蟠龙路北段。
将光华大道划分为光华大道南段、中段、北段、北一段、北二段,国道路至汉安大道为光华大道南段,汉安大道至田高路为光华大道中段,田高路至玉屏街为光华大道北段,玉屏街至大千路为光华大道北一段,大千路至清溪路为光华大道北二段。
将玉屏街划分为玉屏街东段、中段、西段,光华大道至东城路为玉屏街东段,东城路至大千路为玉屏街中段,大千路至清溪路为玉屏街西段。
将西林大道划分为西林大道南段、中段、北段,西林大桥头至汉安大道为西林大道南段,汉安大道至国道路为西林大道中段,国道路至光华大道为西林大道北段。
将大千路划分为大千路南段、中段、北段,东桐路至汉安大道为大千路南段,汉安大道至国道路为大千路中段,国道路至光华大道为大千路北段。
将栖霞路划分为栖霞路南段、中段、北段,五星路至汉安大道为栖霞路南段,汉安大道至国道路为栖霞路中段,国道路至光华大道为栖霞路北段。
将圣庙路划分为圣庙路南段、北段,龙湾路至汉安大道为圣庙路南段,汉安大道至田高路为圣庙路北段。
将高圣路划分为高圣路南段、北段,东环路至汉安大道为高圣路南段,汉安大道至光华大道为高圣路北段。
以上道路自通知之日起启用。




| 编辑: | 向素玉 |
| 责编: | 毛佳莉 |
| 审核: | 郭扬 |

