客户端
举报
跟帖评论自律承诺
首页
强档
看电视
听广播
热点
微视
生活
县区
专题
理论
首页
››
内江本地
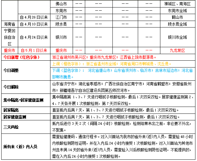
内江市疫情防控重点地区提示表(2022年5月5日)
时间:2022-05-06 08:58:32 来源:内江疾控
编辑:
向素玉
责编:
毛佳莉
审核:
郭扬
上一篇:
市政府召开常务会议
下一篇:
多地按下“暂停键”!内江提示:节后上班,疫情防控要牢记
扫描二维码,下载大内江APP
评论
新闻推荐
注意!内江这些地方明天将停气
注意!明天,内江城区这些地方将停气
内江有趟免费“巴巴车”,带你去看2022世界动力电池大会
速看!内江6月29日新冠病毒疫苗接种点开放情况来了
注意!6月29日,内江城区这些地方要停气
马上要降!就在明晚!
双管齐下!内江“治絮”见成效
注意!明天起,内江城区这些地方将陆续停气
速看!内江6月23日新冠病毒疫苗接种点开放情况来了
甜城连心桥丨“网聚甜城 | 珍爱生命 远离毒品”分享了什么?来看看吧
热门栏目
内江高新区白马园区举办“奋进‘十五五’·聚力启新程”趣味运动会
祝贺!内江这家医院获得全国第一名!
评论|京东牵手内江,打造西部物流新标杆
内江市中医医院荣获“国考”A等级
全安樱桃挂满枝,生态采摘正当时
中国互联网不良信息举报中心
涉企虚假不实信息举报
涉未成年人网络生态乱象举报
四川省互联网举报中心
涉自媒体乱象举报专区
涉生活服务类信息内容举报专区
网上虚假宣传制售“特供酒”举报
涉病态、低俗话题侵扰热搜榜单举报
涉企侵权举报专区
网络侵权举报
川预审P4FD-R04F-062D-80J0号 | 网络视听许可证2306165号 | 新闻信息服务许可证51120210005号 | 川新备 06-090011 |
蜀ICP备08002296号
|
川公网安备 51100202000151号
@ 2005 - 2022 www.scnj.tv
关于我们
用户协议
隐私政策
跟帖评论自律管理承诺书
涉本网站违法和不良信息举报:
链接
| 电话 0832-2119960 | 邮箱 sc-njtv@qq.com