省内多地出现本土疫情!内江发布重要提示
时间:2022-04-01 09:14:48 来源:内江疾控严峻!全国单日新增“1803+6651”
省内多地出现本土疫情
内江疾控3月31日发布健康提示:
省外归来立即报备,24小时内核酸检测

新增排查35地
新疆昌吉州昌吉市,江西省赣州市会昌县,浙江省宁波市海曙区、象山县,吉林省白山市浑江区、白城市通榆县,江苏省镇江市扬中市、盐城市建湖县,云南省曲靖市师宗县、普洱市思茅区,山东省济南市(历城区、天桥区、槐荫区)、枣庄市峄城区、济宁市曲阜市、菏泽市定陶区,广西南宁市高新区,海南省海口市琼山区,安徽省蚌埠市(龙子湖区、淮上区),福建省宁德市(东侨开发区、霞浦县)、福建省福州市台江区,河南省新新乡市封丘县,湖南省衡阳市衡东县、湘西州花垣县,湖北省孝感市大悟县、襄阳市枣阳市、黄冈市麻城市、鄂州市梁子湖区、黄石市阳新县,黑龙江省绥化市庆安县、牡丹江市爱民区,四川省乐山市、遂宁市船山区。
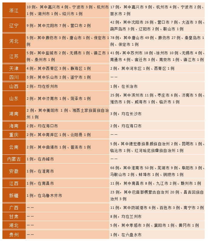
全国新增本土确诊病例
及无症状感染者情况汇总
(3月30日0—24时)


为落实“外防输入、内防反弹”的总策略和“动态清零”总方针,有效控制和降低疫情传播风险,内江市疾控中心温馨提示您:
特别提醒
上海、吉林、长春来(返)内人员管控政策
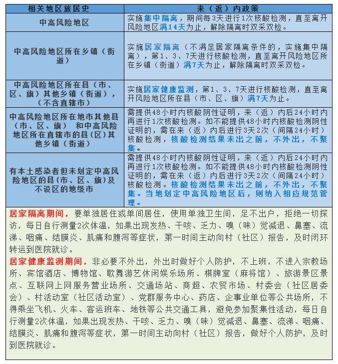
1.对上海市、吉林市、长春市中高风险地区来(返)内人员实施14天集中隔离医学观察。
2.对3月28日(含)以来上海市、吉林市、长春市除中高风险地区以外的其他地区来(返)内人员实施7天居家隔离医学观察+7天居家健康监测,居家隔离医学观察达不到条件的一律实施集中隔离。
3.对3月14日-28日期间已解除管控的上海市来(返)内人员再进行一次新冠病毒核酸检测。
4.对于上述地区居家健康监测尚不足7天的人员,一律转为居家隔离医学观察,直至离开风险地区满7天,完成后转入7天居家健康监测。
重点行业、重点人群来(返)川管控政策
请支援吉林、广东等省市建设方舱医院和隔离点的所有工作人员,返内后立即主动报备并及时进行核酸检测,遵从社区管理。
主动报备
(报备电话0832-12345)
一、有阳性病例报告地区旅居史、红码、黄码及与阳性病例轨迹有交集的人员,请抵达内江后2小时内主动向所在村(社区)、单位和入住酒店报备,或拨打0832-12345进行报备,积极配合社区做好核酸检测、集中隔离、居家隔离、健康监测等疫情防控措施。
不主动申报、刻意隐瞒信息或拒绝接受隔离医学观察,造成疫情传播或有传播严重危险的,根据《中华人民共和国传染病防治法》《中华人民共和国刑法》等有关规定,将依法追究当事人法律责任。

备注:1.根据疫情形势,排查地区将进行动态调整,涂红部分为特别关注地区、涂黄部分为新增报备地区。
二、如果您搭乘过以下交通工具,请第一时间向社区(村)、单位或入住酒店报备,配合做好各项疫情防控工作。

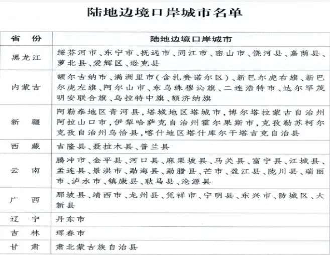
三、陆地边境口岸城市(与香港、澳门有口岸相连的除外)入(返)内人员需提供48小时内核酸检测阴性证明,陆地边境口岸城市名单见下表。

四、高风险岗位人员需主动报备。海关、边检、口岸、机场、进口冷链食品企业等直接接触入境人员、物品、环境的从业人员,以及集中隔离场所、定点救治医院、发热门诊等高风险岗位人员,需持48小时内核酸检测阴性证明返内,抵达后2小时需向社区村进行报备,并配合做好社区管控。
来(返)内政策小贴士

温馨提示
时刻绷紧思想之弦。当前国内外疫情防控形势严峻复杂,请大家继续保持高度的防护意识,绷紧疫情防控这根弦,不要存侥幸心理,记住危险源于大意。
近期要重点关注上海市、吉林省、辽宁省、天津市、福建省泉州市、莆田市,山东省滨州市、安徽省淮南市、江苏省常州市、苏州市、徐州市,陕西省安康市、浙江省嘉兴市等地疫情。不前往高、中风险地区以及发生本土疫情的地区。
时刻保持个人防护意识,科学佩戴好口罩,加强手卫生,咳嗽、打喷嚏时注意遮挡,室内多通风,保持一米以上社交距离,养成良好卫生习惯。在公共交通工具、电梯等密闭场所以及人群聚集的室外场所全程规范佩戴口罩。
非必要不举办聚集性活动。按照 “谁举办、谁负责,谁组织、谁负责”的原则,严格控制场所规模及人流量,防止人员聚集。提倡家庭聚餐聚会等不超过10人,提倡 “ 喜事缓办,丧事简办,宴会不办”,确需举办的尽可能缩小活动规模。60岁及以上老年人和严重慢性病患者等人群,应尽量减少去人群聚集场所。
加强自我健康管理,如出现发热(≥37.3℃)、干咳、乏力、咽痛、鼻塞、流涕、嗅(味)觉减退、腹泻等症状,要正确佩戴口罩,及时到就近医院发热门诊就医,主动告知旅行史和接触史,就医过程中尽量避免乘坐公共交通工具。
履行单位主体责任,加强人员排查,各机关企事业单位要持续排查往来人员有无新冠肺炎病例或无症状感染者报告地区旅居史和核酸检测阳性人员密接史;加强健康管理,有发热、乏力、咳嗽等疑似症状的员工要做好防护,及时到发热门诊就诊,不要带病上班。
接种新冠疫苗。接种新冠疫苗是每个公民应尽的责任和义务,符合条件的公众都应该全程接种新冠病毒疫苗,并在完成全程免疫满6个月后及时进行加强免疫或序贯免疫。
公众关切
面对复杂、严峻的疫情形势,公众应做好哪些防疫措施,保护自己及家人健康?
3月30日,我省新增本土确诊病例3例,均系外省返川人员。公众应保持防控意识不松懈,做好以下疫情防控措施:
01.避免前往涉疫地区,确需出行的,请密切关注相关地区疫情最新情况,提前了解目的地防疫政策并合理规划出行路线,出行途中全程做好个人防护。
02.外省来(返)川人员,应提前了解我省疫情防控政策,申领“四川天府健康通”健康码;来(返)川后暂时不与亲朋聚餐聚会,配合落实各项防控措施,保持简约生活方式。
03.如有14天内到过涉疫地区、与病例活动轨迹有交集、收到提醒短信、健康码变色等情况,请做好个人防护,立即向所在社区(村)、单位或入住酒店报备,并主动进行核酸检测,配合做好疫情防控措施。
04.尽量不去人群密集场所,和他人保持安全社交距离,随身携带口罩备用,在进入人员密集的场所、室内公共场所、公共交通工具时要规范佩戴口罩。
05.遵守公共场所的公共秩序和防疫规定,配合做好测温、亮码、扫码、登记等疫情防控措施;保持住所和办公场所通风良好,及时清理垃圾,做好清洁消毒。
06.加强自身和家人的健康状况监测,如有发热、咳嗽、咽痛等症状,要做好个人防护,及时到发热门诊就诊。
乘坐电梯应怎样做好个人防护?
01.戴口罩,避拥挤。进入电梯间前,应全程规范佩戴口罩。等候电梯时,遵守乘梯秩序,站立厅门两侧,不要直接面对面接触其他乘客。电梯轿厢内人多时,请等待下一趟,错峰搭乘。发现其他等候者有咳嗽等症状,避免同乘。
02.少触摸,保距离。接触电梯按钮等公共表面提倡使用避污纸。电梯内尽量保持距离,不近身、不逗留。坚持文明乘梯,不抽烟、不进食,不大声谈笑。
03.勤洗手,讲卫生。乘坐电梯后应及时洗手,洗手前规范脱口罩。未清洁的手避免接触口、眼、鼻。
04.走楼梯,强身体。低楼层时,选择走楼梯,可以增强心肺功能,消耗多余脂肪,低碳节能,强身健体。
05.勤消毒,常通风。负责电梯运营的单位应加强对电梯的清洁消毒,增加清洁消毒频次,特别是开关及楼层按键。消毒可选择500mg/L含氯消毒剂或消毒湿巾擦拭消毒。如有多部电梯,应合理分流人员;夜间或非人流高峰期,可打开电梯门进行彻底通风。
特别提醒:省外归来(特别是从近14天内有阳性感染者的地市来返内人员)请在24小时内尽快做一次核酸检测,结果未出之前不外出,不聚集。接种新冠病毒疫苗后48小时内,如无特殊情况,暂时不要进行核酸检测,避免出现核酸检测假阳性的情况。
为了您和家人的健康
建议外出归来主动做一次核酸检测
让自己安心,让家人放心。

| 编辑: | 毕凯旋 |
| 责编: | 刘桂莲 |
| 审核: | 郭扬 |



