全国单日新增“1565+7090”!内江疾控发布重要提醒
时间:2022-03-30 23:46:47 来源:内江疾控严峻!全国单日新增“1565+7090”
疫情持续高位运行
内江疾控3月30日发布健康提示:
省外归来立即报备,主动核酸检测

新增排查19地
内蒙古赤峰市,安徽省淮南市,新疆乌鲁木齐米东区,新疆巴音郭楞蒙古自治州和硕县,辽宁省葫芦岛市绥中县,浙江省台州市椒江区,山东省临沂市郯城县,山东省泰安市肥城市,贵州省贵阳市南明区,贵州省六盘水市钟山区,海南省海口市秀英区和龙华区,安徽省阜阳市颍上县,北京市通州区,甘肃省定西市渭源县,河北省保定市唐县,河南省信阳市息县,河南省安阳市内黄县,黑龙江省伊春市伊美区。
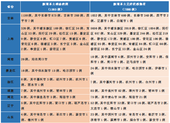
全国新增本土确诊病例及无症状感染者情况汇总
(3月29日0—24时)


为落实“外防输入、内防反弹”的总策略和“动态清零”总方针,有效控制和降低疫情传播风险,内江市疾控中心温馨提示您:
重点管控措施
从即日起,调整对上海、吉林、长春来(返)内人员管控政策。
1.对上海市、吉林市、长春市中高风险地区来(返)内人员实施14天集中隔离医学观察。
2.对3月28日(含)以来上海市、吉林市、长春市除中高风险地区以外的其他地区来(返)内人员实施7天居家隔离医学观察+7天居家健康监测,居家隔离医学观察达不到条件的一律实施集中隔离。
3.对3月14日-28日期间已解除管控的上海市来(返)内人员再进行一次新冠病毒核酸检测。
4.对于上述地区居家健康监测尚不足7天的人员,一律转为居家隔离医学观察,直至离开风险地区满7天,完成后转入7天居家健康监测。
主动报备
(报备电话0832-12345)
一、省外来(返)内人员,有阳性病例报告地区旅居史、红码、黄码及与阳性病例轨迹有交集的人员,请抵达内江后2小时内主动向所在村(社区)、单位和入住酒店报备,或拨打0832-12345进行报备咨询,积极配合社区做好核酸检测、集中隔离、居家隔离、健康监测等疫情防控措施。
不主动申报、刻意隐瞒信息或拒绝接受隔离医学观察,造成疫情传播或有传播严重危险的,根据《中华人民共和国传染病防治法》《中华人民共和国刑法》等有关规定,将依法追究当事人法律责任。







二、如果您搭乘过以下交通工具,请第一时间向社区(村)、单位或入住酒店报备,配合做好各项疫情防控工作。

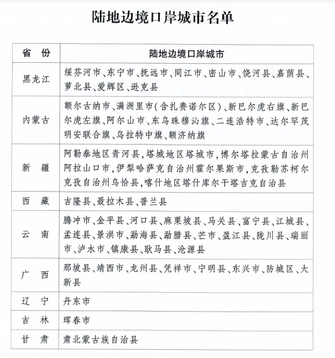
三、陆地边境口岸城市(与香港、澳门有口岸相连的除外)入(返)内人员需提供48小时内核酸检测阴性证明,陆地边境口岸城市名单见下表。

四、高风险岗位人员需主动报备。海关、边检、口岸、机场、进口冷链食品企业等直接接触入境人员、物品、环境的从业人员,以及集中隔离场所、定点救治医院、发热门诊等高风险岗位人员,需持48小时内核酸检测阴性证明返内,抵达后2小时需向社区村进行报备,并配合做好社区管控。
来(返)内政策小贴士

温馨提示
时刻绷紧思想之弦。当前国内外疫情防控形势严峻复杂,请大家继续保持高度的防护意识,绷紧疫情防控这根弦,不要存侥幸心理,记住危险源于大意。
近期要重点关注上海市、吉林省、辽宁省、天津市、福建省泉州市、莆田市,山东省滨州市、安徽省淮南市、江苏省常州市、苏州市、徐州市,陕西省安康市、浙江省嘉兴市等地疫情情况,不前往高、中风险地区以及发生本土疫情的地区。
时刻保持个人防护意识,科学佩戴好口罩,加强手卫生,咳嗽、打喷嚏时注意遮挡,室内多通风,保持一米以上社交距离,养成良好卫生习惯。在公共交通工具、电梯等密闭场所以及人群聚集的室外场所全程规范佩戴口罩。
非必要不举办聚集性活动。按照 “谁举办、谁负责,谁组织、谁负责”的原则,严格控制场所规模及人流量,防止人员聚集。提倡家庭聚餐聚会等不超过10人,提倡 “ 喜事缓办,丧事简办,宴会不办”,确需举办的尽可能缩小活动规模。60岁及以上老年人和严重慢性病患者等人群,应尽量减少去人群聚集场所。
加强自我健康管理,如出现发热(≥37.3℃)、干咳、乏力、咽痛、鼻塞、流涕、嗅(味)觉减退、腹泻等症状,要正确佩戴口罩,及时到就近医院发热门诊就医,主动告知旅行史和接触史,就医过程中尽量避免乘坐公共交通工具。
履行单位主体责任,加强人员排查,各机关企事业单位要持续排查往来人员有无新冠肺炎病例或无症状感染者报告地区旅居史和核酸检测阳性人员密接史;加强健康管理,有发热、乏力、咳嗽等疑似症状的员工要做好防护,及时到发热门诊就诊,不要带病上班。
接种新冠疫苗。接种新冠疫苗是每个公民应尽的责任和义务,符合条件的公众都应该全程接种新冠病毒疫苗,并在完成全程免疫满6个月后及时进行加强免疫或序贯免疫。
公众关切
Q:预防新冠肺炎,居家清洁消毒应该怎么做?
A:
勤通风,每天通风2-3次,每次不少于半小时。
勤洗手,外出回家一定要洗手,接触可能被污染的物品后要及时洗手或用手消毒剂消毒。
咳嗽、打喷嚏时要用纸巾掩住口鼻,用过的纸巾等垃圾要单独放在一个垃圾袋,并及时处理。
居家清洁消毒。每天清洁按钮、门把手等经常触碰的环境物体表面,必要时(如有人来访后)可用含氯消毒剂擦拭消毒。
家用物品消毒。餐具采取煮沸消毒15分钟以上,手机、遥控器、鼠标等小件物品可用酒精湿巾擦拭消毒。
消毒应注意科学适度,避免过度消毒。
Q:老年人预防新冠肺炎应注意什么?
A:
一是要打疫苗,符合接种条件的老人要尽快全程接种新冠病毒疫苗,符合加强针接种条件的,要尽快打加强针。
二是做好个人防护,外出戴好口罩、保持手卫生、保持一米线等,尽量少接触公共物品,避免前往人员聚集、空间密闭的场所,如棋牌室(麻将馆)等。
三是保持居家卫生,勤通风。老年人呼吸道比较脆弱敏感,家居环境以清洁为主,必要时选择刺激性小的消毒产品进行环境消毒。老年人在开窗通风时要注意保暖,避免感冒。
四是要保持良好的生活习惯,规律作息、平衡膳食、适当锻炼、戒烟限酒。
特别提醒:省外归来(特别是从近14天内有阳性感染者的地市来返内人员)请在24小时内尽快做一次核酸检测,结果未出之前不外出,不聚集。接种新冠病毒疫苗后48小时内,如无特殊情况,暂时不要进行核酸检测,避免出现核酸检测假阳性的情况。
为了您和家人的健康
外出归来主动做一次核酸检测
让自己安心,让家人放心。

| 编辑: | 李夏娇 |
| 责编: | 刘桂莲 |
| 审核: | 郭扬 |



