不要带病上班!内江最新提示:以下情况,主动报备!
时间:2022-03-27 00:26:24 来源:内江疾控严峻!全国新增本土“1280+4320”
疫情持续高位
内江疾控3月26日发布健康提示:
周末少出门、少聚集,外出做好个人防护

新增排查18地
江西省抚州市东乡区、辽宁省朝阳市北票市、辽宁省鞍山市千山区、浙江省杭州市临安区、广东省汕尾市陆丰市和红海湾经济开发区、吉林省白城市洮南市、江苏省南通市如皋市和崇川区、江苏省无锡市宜兴市、山东省泰安市高新技术产业开发区、福建省南平市邵武市和建阳区、河南省郑州市荥阳市、黑龙江省大庆市、浙江省嘉兴市桐乡市和金华市兰溪市、安徽省合肥市包河区
全国新增本土确诊病例及
无症状感染者情况汇总
(3月25日0—24时)


为落实“外防输入、内防反弹”的总策略和“动态清零”总方针,有效控制和降低疫情传播风险,内江市疾控中心温馨提示您:
主动报备
(报备电话0832-12345)
一、有阳性病例报告地区旅居史、红码、黄码及与阳性病例轨迹有交集的人员,请抵达内江后2小时内主动向所在村(社区)、单位和入住酒店报备,或拨打0832-12345进行报备咨询,积极配合社区做好核酸检测、集中隔离、居家隔离、健康监测等疫情防控措施。
不主动申报、刻意隐瞒信息或拒绝接受隔离医学观察,造成疫情传播或有传播严重危险的,根据《中华人民共和国传染病防治法》《中华人民共和国刑法》等有关规定,将依法追究当事人法律责任。
来(返)内人员需排查/报备地区一览表
(2022年3月26日更新)










二、如果您搭乘过以下交通工具,请第一时间向社区(村)、单位或入住酒店报备,配合做好各项疫情防控工作。


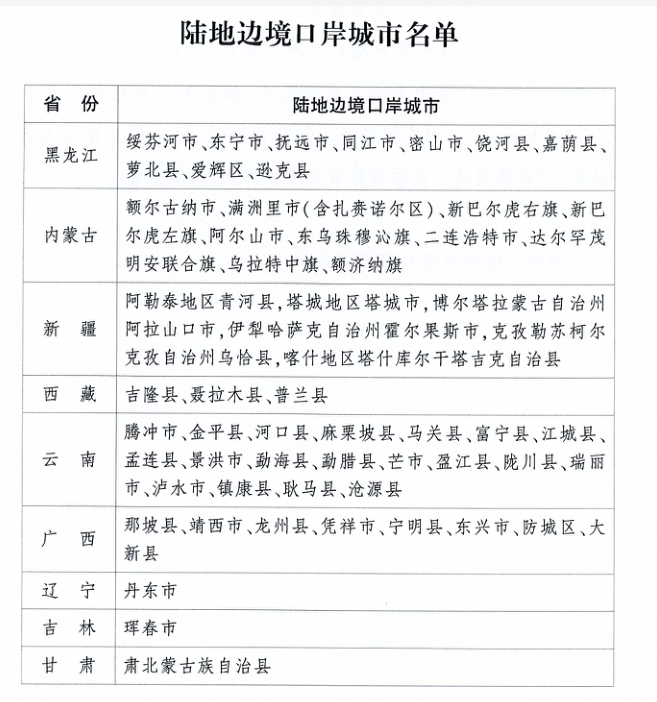
三、陆地边境口岸城市(与香港、澳门有口岸相连的除外)入(返)内人员需提供48小时内核酸检测阴性证明,陆地边境口岸城市名单见下表。

四、高风险岗位人员需主动报备。海关、边检、口岸、机场、进口冷链食品企业等直接接触入境人员、物品、环境的从业人员,以及集中隔离场所、定点救治医院、发热门诊等高风险岗位人员,需持48小时内核酸检测阴性证明返内,抵达后2小时需向社区村进行报备,并配合做好社区管控。
来(返)内政策小贴士

温馨提示
时刻绷紧思想之弦。当前国内外疫情防控形势严峻复杂,请大家继续保持高度的防护意识,绷紧疫情防控这根弦,不要存侥幸心理,记住危险源于大意。
近期要重点关注上海市,吉林省,河北省廊坊市、唐山市,福建省泉州市、莆田市、厦门市,山东省,广东省深圳市、东莞市,江苏省常州市,重庆市,陕西省西安市、宝鸡市、汉中市,辽宁省,甘肃省兰州市疫情,不前往高、中风险地区以及发生本土疫情的地区。
时刻保持个人防护意识,科学佩戴好口罩,加强手卫生,咳嗽、打喷嚏时注意遮挡,室内多通风,保持一米以上社交距离,养成良好卫生习惯。在公共交通工具、电梯等密闭场所以及人群聚集的室外场所全程规范佩戴口罩。
非必要不举办聚集性活动。按照 “谁举办、谁负责,谁组织、谁负责”的原则,严格控制场所规模及人流量,防止人员聚集。提倡家庭聚餐聚会等不超过10人,提倡 “ 喜事缓办,丧事简办,宴会不办”,确需举办的尽可能缩小活动规模。60岁及以上老年人和严重慢性病患者等人群,应尽量减少去人群聚集场所。
加强自我健康管理,如出现发热(≥37.3℃)、干咳、乏力、咽痛、鼻塞、流涕、嗅(味)觉减退、腹泻等症状,要正确佩戴口罩,及时到就近医院发热门诊就医,主动告知旅行史和接触史,就医过程中尽量避免乘坐公共交通工具。
履行单位主体责任,加强人员排查,各机关企事业单位要持续排查往来人员有无新冠肺炎病例或无症状感染者报告地区旅居史和核酸检测阳性人员密接史;加强健康管理,有发热、乏力、咳嗽等疑似症状的员工要做好防护,及时到发热门诊就诊,不要带病上班。
接种新冠疫苗。接种新冠疫苗是每个公民应尽的责任和义务,符合条件的公众都应该全程接种新冠病毒疫苗,并在完成全程免疫满6个月后及时进行加强免疫或序贯免疫。
公众关切
Q:目前无症状感染者比例很高,能否认为新冠肺炎正向着流感化的方向演变?还有没有必要强调短时间内“动态清零”?
A:3月25日,中国疾控中心流行病学首席专家吴尊友在国务院联防联控机制新闻发布会上指出,针对我国当前的疫情形势,力争在短时间内做到动态清零,依然是最经济、最有效的新冠防控策略。
随着人群新冠疫苗的接种比例越来越高,人群对新冠病毒的免疫力不断提高,加上奥密克戎变异毒株本身的致病性不及其他毒株强,感染者的临床严重性按照每百名发病人数的比例统计,确实有所下降。无症状感染者只是一个时点状态的概念,今天的无症状感染者到明天或后天也可能变成轻型或普通型病例,应该更关注其传染性的高低。
奥密克戎毒株由于其传播速度快、感染人数多,疫情造成的死亡总数及社会危害与影响,并没有因此而减轻。有研究比较分析了有关国家在2021年8月至10月与2021年11月至今年1月两个时间段的病死率和死亡率,前三个月以德尔塔毒株流行为主,后三个月以奥密克戎毒株流行为主。奥密克戎毒株流行期间的病死率确实下降了,但同期因疫情造成的死亡总数及死亡率却高于德尔塔毒株流行的同期死亡数。这说明,奥密克戎毒株流行,对一个国家总体造成的危害并没有减轻。奥密克戎毒株流行的危害依然是严重的,新冠肺炎不是“大号流感”。
我国是一个人口大国,一个非常小的发病率或死亡率,乘以14亿人口基数,绝对数就会很大。只有做到动态清零,才能消除疫情隐患,才能规避大规模人群感染可能造成的医疗资源挤兑,才能预防大量老人或有基础疾病者可能出现的死亡。
Q:老年人接种新冠病毒疫苗后会不会更容易出现不良反应?
A:3月25日,中国疾控中心免疫规划首席专家王华庆在国务院联防联控机制新闻发布会上指出,从前期临床试验的结果和现在疫苗应用的监测结果来看,没有发现80岁以上老年人更容易出现不良反应的情况。现在用的疫苗在开展临床试验时,都经过严格监测,包括不良反应监测。只有不良反应在可接受的范围内,疫苗才能批准使用。目前我国60岁及以上的老年人超过2.64亿,其中超过2.12亿老年人已全程接种了新冠病毒疫苗。从目前的监测结果分析来看,60岁及以上的老年人不良反应发生率低于其他年龄段。
接种疫苗会出现一般反应,主要表现为发热、头疼、浑身酸疼、局部疼痛和红肿现象,这些绝大多数都不需要特殊处理就会自愈。接种后要留观30分钟,一个主要目的就是在现场及时发现疫苗引起的严重过敏反应,如过敏性休克。因为过敏性休克属于急性疾病,绝大多数都在30分钟内出现,每个接种单位的现场都有急救药品,也有急救措施和急救大夫,通过他们的处理,就会把风险降到最低。
需要强调的是,老年人接种疫苗后可能会出现一些身体不适的情况,如果感到症状较重,或持续时间较长,或原有疾病出现复发的情况时,建议要及时就医。如果怀疑是疫苗引起的,要向接种单位进行报告。
特别提醒:省外归来(特别是从近14天内有阳性感染者的地市来返内人员)请在24小时内尽快做一次核酸检测,结果未出之前不外出,不聚集。接种新冠病毒疫苗后48小时内,如无特殊情况,暂时不要进行核酸检测,避免出现核酸检测假阳性的情况。
为了您和家人的健康
外出归来主动做一次核酸检测
让自己安心,让家人放心。

| 编辑: | 毕凯旋 |
| 责编: | 刘桂莲 |
| 审核: | 郭扬 |



