严峻!疫情持续高位,内江发布最新提示
时间:2022-03-25 09:28:56 来源:内江疾控严峻!全国新增本土“2010+2722”,
疫情持续高位
内江疾控3月24日发布健康提示:
外出归来主动核酸检测,
7日内不聚餐不聚会

新增排查24地
辽宁省锦州市北镇市,辽宁省葫芦岛市南票区、建昌县,辽宁省盘锦市盘山县,浙江省杭州市富阳区,广东省茂名市茂南区,吉林省通化市东昌区,江苏省南通市海门区,江苏省苏州市常熟市、太仓市,江苏省无锡市惠山区,云南省临沧市靖康县,山东省聊城市冠县,山东省临沂市莒南县,广西壮族自治区贵港市平南县,广西壮族自治区桂林市临桂区,广西壮族自治区防城港市防城区,贵州省黔东南州三穗县,安徽省蚌埠市怀远县,安徽省合肥市蜀山区,河南省漯河市郾城区、临颍县,河南省洛阳市老城区,湖北省武汉市江夏区
全国新增本土确诊病例及无症状感染者
情况汇总
(3月23日0—24时)


为落实“外防输入、内防反弹”的总策略和“动态清零”总方针,有效控制和降低疫情传播风险,内江市疾控中心温馨提示您:
主动报备
(报备电话0832-12345)
一、有阳性病例报告地区旅居史、红码、黄码及与阳性病例轨迹有交集的人员,请抵达内江后2小时内主动向所在村(社区)、单位和入住酒店报备,或拨打0832-12345进行报备,积极配合社区做好核酸检测、集中隔离、居家隔离、健康监测等疫情防控措施。
不主动申报、刻意隐瞒信息或拒绝接受隔离医学观察,造成疫情传播或有传播严重危险的,根据《中华人民共和国传染病防治法》《中华人民共和国刑法》等有关规定,将依法追究当事人法律责任。

备注:根据疫情形势,排查地区将进行动态调整,涂红部分为特别关注地区、涂黄部分为新增报备地区。
二、如果您搭乘过以下交通工具,请第一时间向社区(村)、单位或入住酒店报备,配合做好各项疫情防控工作。

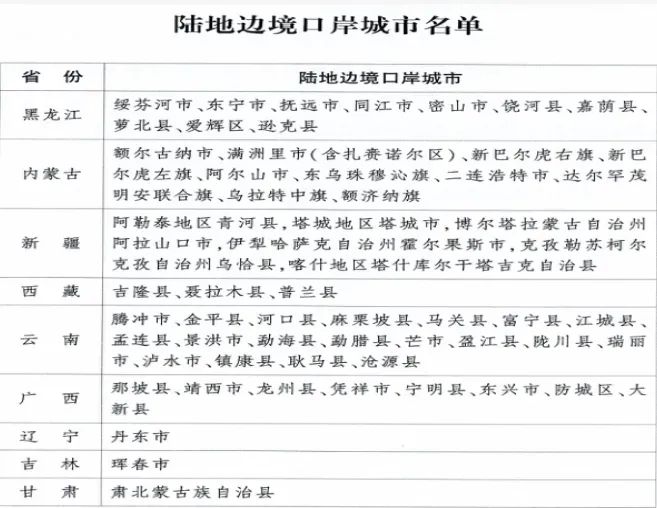
三、陆地边境口岸城市(与香港、澳门有口岸相连的除外)入(返)内人员需提供48小时内核酸检测阴性证明,陆地边境口岸城市名单见下表。

四、高风险岗位人员需主动报备。海关、边检、口岸、机场、进口冷链食品企业等直接接触入境人员、物品、环境的从业人员,以及集中隔离场所、定点救治医院、发热门诊等高风险岗位人员,需持48小时内核酸检测阴性证明返内,抵达后2小时需向社区村进行报备,并配合做好社区管控。
来(返)内政策小贴士

居家隔离期间,要单独居住或单间居住,使用单独卫生间,足不出户,拒绝一切探访,每日自行测量2次体温,如果出现发热、干咳、乏力、嗅(味)觉减退、鼻塞、流涕、咽痛、结膜炎、肌痛和腹泻等症状,第一时间主动向村(社区)报告,及时闭环转运到医院就诊。
居家健康监测期间,非必要不外出,外出时做好个人防护,不上班,不进入宗教场所、宾馆酒店、博物馆、歌舞游艺休闲娱乐场所、棋牌室(麻将馆)、旅游景区景点、互联网上网服务营业场所、交通场站、商超、农贸市场、村委会(社区居委会)、村活动室(社区活动室)、党群服务中心、药店、企事业单位等公共场所,不得乘坐飞机、火车、客运班车、地铁等公共交通工具,避免参加聚集性活动,每日自行测量2次体温,如果出现发热、干咳、乏力、嗅(味)觉减退、鼻塞、流涕、咽痛、结膜炎、肌痛和腹泻等症状,第一时间主动向村(社区)报告,做好个人防护,及时到医院就诊。
时刻绷紧思想之弦。当前国内外疫情防控形势严峻复杂,请大家继续保持高度的防护意识,绷紧疫情防控这根弦,不要存侥幸心理,记住危险源于大意。
近期要重点关注上海市,吉林省,河北省廊坊市、唐山市,福建省泉州市、莆田市、厦门市,山东省,广东省深圳市、东莞市,江苏省常州市,重庆市,陕西省西安市、宝鸡市、汉中市,辽宁省,甘肃省兰州市疫情。不前往高、中风险地区以及发生本土疫情的地区。
时刻保持个人防护意识,科学佩戴好口罩,加强手卫生,咳嗽、打喷嚏时注意遮挡,室内多通风,保持一米以上社交距离,养成良好卫生习惯。在公共交通工具、电梯等密闭场所以及人群聚集的室外场所全程规范佩戴口罩。
非必要不举办聚集性活动。按照 “谁举办、谁负责,谁组织、谁负责”的原则,严格控制场所规模及人流量,防止人员聚集。提倡家庭聚餐聚会等不超过10人,提倡 “ 喜事缓办,丧事简办,宴会不办”,确需举办的尽可能缩小活动规模。60岁及以上老年人和严重慢性病患者等人群,应尽量减少去人群聚集场所。
加强自我健康管理,如出现发热(≥37.3℃)、干咳、乏力、咽痛、鼻塞、流涕、嗅(味)觉减退、腹泻等症状,要正确佩戴口罩,及时到就近医院发热门诊就医,主动告知旅行史和接触史,就医过程中尽量避免乘坐公共交通工具。
履行单位主体责任,加强人员排查,各机关企事业单位要持续排查往来人员有无新冠肺炎病例或无症状感染者报告地区旅居史和核酸检测阳性人员密接史;加强健康管理,有发热、乏力、咳嗽等疑似症状的员工要做好防护,及时到发热门诊就诊,不要带病上班。务工人员较多的企业可要求务工人员持48小时内核酸检测阴性证明返岗。
接种新冠疫苗。接种新冠疫苗是每个公民应尽的责任和义务,符合条件的公众都应该全程接种新冠病毒疫苗,并在完成全程免疫满6个月后及时进行加强免疫或序贯免疫。
公众关切

特别提醒:省外归来(特别是从近14天内有阳性感染者的地市来返内人员)请在24小时内尽快做一次核酸检测,结果未出之前不外出,不聚集。接种新冠病毒疫苗后48小时内,如无特殊情况,暂时不要进行核酸检测,避免出现核酸检测假阳性的情况。
为了您和家人的健康
建议外出归来主动做一次核酸检测
让自己安心,让家人放心。

| 编辑: | 陶丽萍 |
| 责编: | 毛佳莉 |
| 审核: | 郭扬 |



