20余名!内江这两家单位招人啦
时间:2022-03-24 10:56:31 来源:内江人事考试网江粉儿从内江人事考试网获悉,内江六中、内江职业技术学院计划考调和考核招聘工作人员,详情如下:
内江市第六中学关于选调工作人员的公告
因学校工作需要,经学校研究决定,拟选调1名行政办公室职员。现将有关事项公告如下:
一、选调对象及岗位设置
选调对象:有正式编制的教育事业单位人员
岗位设置:行政办公室职员1名(行政管理岗位)
二、选调条件
(一)基本条件
1.具有中华人民共和国国籍;
2.遵纪守法,勤奋敬业;
3.身体健康,能承担聘用岗位的正常工作;
4.具备良好的道德品质、较好的适岗能力和潜力;
5.没有不能参加事业单位选调的有关情形。
(二)岗位条件
1.具有全日制大学本科及以上学历,汉语言文学专业毕业。
2.年龄35周岁及以下(截止2022年3月24日未满36岁的人员)。
3.有较强的文字功底,能独立起草各类公文;有较强的电脑办公能力,能熟练操作运用word、excel、powerpoint等办公软件;善于做各类报表统计工作。
4.具备良好的沟通协调能力。
5. 有文秘工作经验者在同等条件下优先录用。
三、选调程序
(一)报名时间
2022年3月24日9:00—4月6日18:00。
(二)网上报名
⑴请登录内江六中校园网站(www.njlz.net)招聘教师报名系统登记信息。
⑵下载附件《内江市第六中学教师应聘个人信息表》后填写打印。
本公告未尽事宜,由内江市第六中学负责解释。
咨询电话:0832—2272181(内江六中办公室)
监督举报电话:0832—2076105(驻内江六中纪检监察组)
0832—2107529(驻内江市教育局纪检监察组)
四川省内江市第六中学
2022年3月21日
四川省内江市第六中学
2022年上半年考核招聘教师公告
因学校工作需要,根据《事业单位人事管理条例》《四川省事业单位工作人员招聘工作试行办法》(川人发〔2006〕9号)《关于印发<内江市市级事业单位工作人员流动办法(试行)>的通知》(内人社发〔2017〕55号),按照公开、平等、竞争、择优原则,内江市第六中学面向全国公开考核招聘优秀教师。现将有关事项公告如下:
一、单位性质及考核招聘岗位
单位性质:公益一类事业单位
岗位类型:专业技术岗位
岗位名额:高中语文2名、初中物理1名、体育1名
二、考核招聘对象及条件
(一)招聘对象
1.应、往届硕士研究生。
2.2022年毕业的部属师范大学公费师范生。
3.具有一级及以上教师专业技术职务任职资格的中学教师。
(二)基本条件
1.具有中华人民共和国国籍;
2.守法遵纪,政治可靠,品行端正;
3.具有聘用岗位要求的专业知识及工作能力;
4.身体健康,能坚持聘用岗位的正常工作;
5.具有高级中学教师资格证书;
6.普通话水平须达国家二级乙等及以上(语文学科须达二级甲等及以上)。
(三)岗位条件
1.2022年毕业的硕士研究生、部属师范大学公费师范生,须在2022年7月31日前取得相应的毕业证书、学位证书、高级中学教师资格证书;
2.往届硕士研究生,须有研究生学历、硕士学位证书;
3.中学教师应具备大学本科及以上学历、学士及以上学位、一级教师及以上职称;
4.参加考核招聘的人员年龄须在35周岁及以下(截止2022年3月24日未满36岁),副高级教师年龄可放宽到40周岁及以下。
三、考核招聘程序
(一)发布信息
通过内江人事考试网、内江市教育局微信公众号和内江六中官网发布招聘信息。
(二)报名时间
2022年3月24日9:00—4月6日18:00。
(三)网上报名
⑴请登录内江六中校园网站(www.njlz.net)招聘教师报名系统登记信息。
⑵下载附件《内江市第六中学教师应聘个人信息表》后填写打印。
本公告未尽事宜,由内江市第六中学负责解释。
咨询电话:0832—2272181
监督举报电话:
0832—2107529(驻内江市教育局纪检监察组)
0832—2076105(驻内江六中纪检监察组)
四川省内江市第六中学
2022年3月21日
内江职业技术学院2022年上半年公开
考核招聘教师及工作人员公告
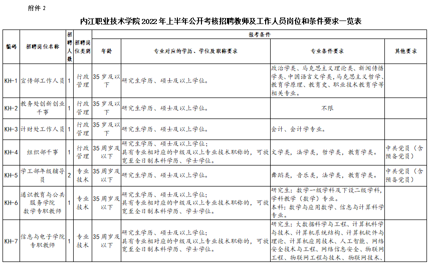
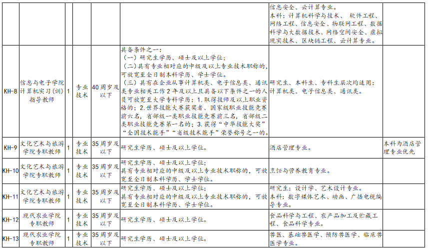
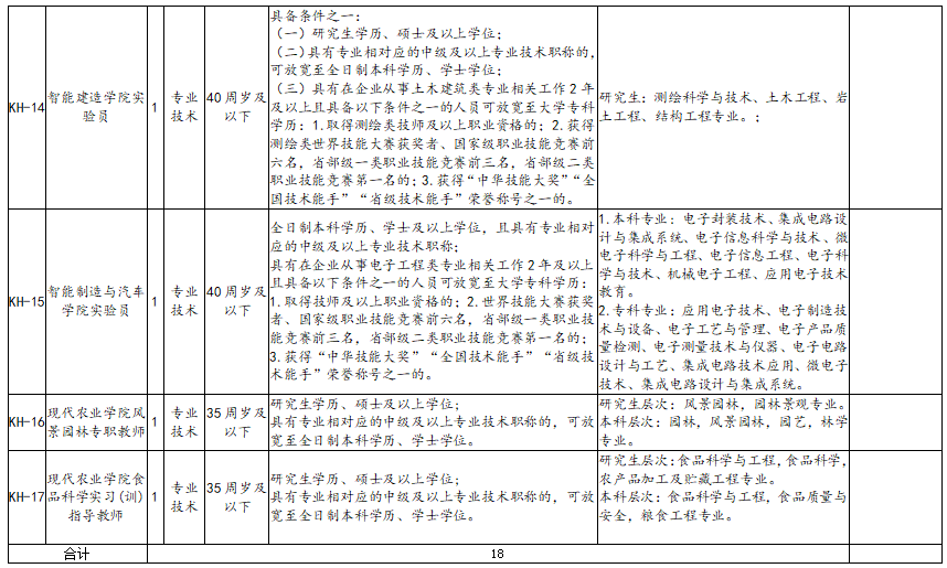
根据《事业单位人事管理条例》《四川省事业单位工作人员招聘工作试行办法》(川人发〔2006〕9号)等文件规定,按照公开、平等、竞争、择优原则,内江职业技术学院面向社会公开考核招聘教师及工作人员18名。现将有关事宜公告如下。
一、考核招聘岗位及名额
本次招聘岗位均为编制内招聘。
招聘岗位类型及名额:专业技术岗14名、行政管理岗4名。




二、考核招聘对象及条件
(一)对象
面向社会考核招聘符合岗位要求的社会在职、非在职人员。
(二)基本条件
1.具有中华人民共和国国籍,热爱社会主义祖国,拥护中华人民共和国宪法,拥护中国共产党,遵纪守法,政治可靠,品行端正,有良好的职业道德,爱岗敬业,事业心和责任感强;
2.具有岗位要求的专业知识及工作能力;
3.符合人社部《事业单位人事管理回避规定》(人社部规[2019]1号)回避规定;
4.身体健康,符合聘用岗位要求的身体条件、心理素质;
5.具备本公告具体招聘岗位要求的条件和资格(详见附件2《岗位和条件要求一览表》)。其中,报考者本人有效毕业证、学位证上的学历、学位及专业,必须与拟报考岗位的学历、学位及专业要求完全一致。
6.在职人员须征得原用人单位、主管部门及人事综合管理部门同意。委培、定向研究生毕业生,须征得原委培、定向单位同意。
(三)岗位年龄要求
凡条件中对年龄有明确要求的,对周岁的计算方式为:如35周岁及以下,含在报名首日尚未满36周岁人员。
三、报名方式及报名时间
采用网络报名方式进行,不组织现场报名。符合条件的报考者,如实、准确填写《内江职业技术学院2022年上半年公开考核招聘工作人员报名登记表》(附件3,以下简称《报名表》)的各项内容(含粘贴电子证件照),将《报名表》(word版)及个人简历材料(包含成绩单、获奖证书等材料)以压缩包的形式通过邮件附件发送到内江职业技术学院招聘专用报名邮箱njvtcrsctp@163.com。(邮件主题、附件压缩包、报名表均命名为:考核招聘+应聘岗位编码+姓名)
报名时间为:2022年3月30日9:00至2022年4月8日17:00止。
咨询电话:0832-2261246(内江职业技术学院人事处)
监督举报电话:0832-2264990(内江职业技术学院纪检监察处)
| 编辑: | 向素玉 |
| 责编: | 毛佳莉 |
| 审核: | 郭扬 |

