东兴区报告1例境外输入无症状感染者!内江发布重要提示
时间:2022-03-24 09:20:45 来源:内江疾控东兴区报告1例
境外输入新冠肺炎无症状感染者(复阳)
内江疾控3月23日发布健康提示:
疫情防控不放松,个人防护莫大意

新增排查12地
辽宁省辽阳市灯塔市,浙江省杭州市桐庐县、台州市三门县,江苏省盐城市滨海县、盐城市东台市,福建省福州市长乐区、福州市永泰县,甘肃省陇南市康县,河南省郑州市中原区,黑龙江省黑河市爱辉区,湖南省益阳市南县,河北省秦皇岛市
全国新增本土确诊病例及
无症状感染者情况汇总
(3月22日0—24时)


内江市东兴区报告1例
境外输入新冠肺炎无症状感染者
2022年3月23日,内江市东兴区发现1名新冠病毒核酸检测阳性人员,经市级专家组诊断为新冠肺炎无症状感染者,属境外输入病例复阳人员。
该人员于2021年12月2日在老挝新冠病毒核酸检测阳性并隔离治疗。2022年2月7日从老挝入境,2月7日至3月16日在云南西双版纳集中隔离。3月16日解除隔离后乘坐飞机到达成都双流机场,因入境隔离已超21天,被闭环接回至东兴区双桥镇家中实施居家健康监测。3月22日晚,东兴区对其进行例行核酸检测时,新冠病毒核酸初筛阳性;3月23日,经市、区两级复核,结果均为阳性。经市级专家组诊断为新冠肺炎无症状感染者(境外输入病例复阳),目前该人员已被隔离管理治疗。
该复阳人员的本地相关密接、次密接人员均已被隔离管控,涉及环境已进行消毒等处理。请广大市民不信谣、不传谣,积极主动接种新冠疫苗,保持戴口罩、常洗手、勤通风、不聚集等健康生活习惯,持续做好个人防护。
目前,内江市全域均为低风险地区。
为落实“外防输入、内防反弹”的总策略和“动态清零”总方针,有效控制和降低疫情传播风险,内江市疾控中心温馨提示您:
主动报备
(报备电话0832-12345)
一、有阳性病例报告地区旅居史、红码、黄码及与阳性病例轨迹有交集的人员,请抵达内江后2小时内主动向所在村(社区)、单位和入住酒店报备,或拨打0832-12345进行报备咨询,积极配合社区做好核酸检测、集中隔离、居家隔离、健康监测等疫情防控措施。






不主动申报、刻意隐瞒信息或拒绝接受隔离医学观察,造成疫情传播或有传播严重危险的,根据《中华人民共和国传染病防治法》《中华人民共和国刑法》等有关规定,将依法追究当事人法律责任。
二、如果您搭乘过以下交通工具,请第一时间向社区(村)、单位或入住酒店报备,配合做好各项疫情防控工作。

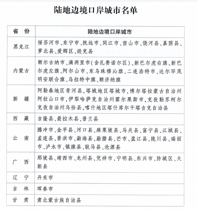
三、陆地边境口岸城市(与香港、澳门有口岸相连的除外)入(返)内人员需提供48小时内核酸检测阴性证明,陆地边境口岸城市名单见下表。

四、高风险岗位人员需主动报备。海关、边检、口岸、机场、进口冷链食品企业等直接接触入境人员、物品、环境的从业人员,以及集中隔离场所、定点救治医院、发热门诊等高风险岗位人员,需持48小时内核酸检测阴性证明返内,抵达后2小时需向社区村进行报备,并配合做好社区管控。
来(返)内政策小贴士


温馨提示
时刻绷紧思想之弦。当前国内外疫情防控形势严峻复杂,请大家继续保持高度的防护意识,绷紧疫情防控这根弦,不要存侥幸心理,记住危险源于大意。
近期要重点关注上海市,吉林省,河北省廊坊市、唐山市,福建省泉州市、莆田市、厦门市,山东省,广东省深圳市、东莞市,江苏省常州市,重庆市,陕西省西安市、宝鸡市、汉中市,辽宁省,甘肃省兰州市疫情,不前往高、中风险地区以及发生本土疫情的地区。
时刻保持个人防护意识,科学佩戴好口罩,加强手卫生,咳嗽、打喷嚏时注意遮挡,室内多通风,保持一米以上社交距离,养成良好卫生习惯。在公共交通工具、电梯等密闭场所以及人群聚集的室外场所全程规范佩戴口罩。
非必要不举办聚集性活动。按照 “谁举办、谁负责,谁组织、谁负责”的原则,严格控制场所规模及人流量,防止人员聚集。提倡家庭聚餐聚会等不超过10人,提倡 “ 喜事缓办,丧事简办,宴会不办”,确需举办的尽可能缩小活动规模。60岁及以上老年人和严重慢性病患者等人群,应尽量减少去人群聚集场所。
加强自我健康管理,如出现发热(≥37.3℃)、干咳、乏力、咽痛、鼻塞、流涕、嗅(味)觉减退、腹泻等症状,要正确佩戴口罩,及时到就近医院发热门诊就医,主动告知旅行史和接触史,就医过程中尽量避免乘坐公共交通工具。
履行单位主体责任,加强人员排查,各机关企事业单位要持续排查往来人员有无新冠肺炎病例或无症状感染者报告地区旅居史和核酸检测阳性人员密接史;加强健康管理,有发热、乏力、咳嗽等疑似症状的员工要做好防护,及时到发热门诊就诊,不要带病上班。务工人员较多的企业可要求务工人员持48小时内核酸检测阴性证明返岗。
接种新冠疫苗。接种新冠疫苗是每个公民应尽的责任和义务,符合条件的公众都应该全程接种新冠病毒疫苗,并在完成全程免疫满6个月后及时进行加强免疫或序贯免疫。
公众关切
问:无症状感染者会传染他人吗?会被归类到轻型病例中吗?
无症状感染者虽然没有症状,但核酸阳性还是具有传染性的。无症状感染者不会归类到轻型病例中。无症状感染者不是轻型病例,只是无症状感染者和轻型病例都要由医务人员进行集中隔离管理。在无症状感染者当中也会有一些可能处于疾病潜伏期和早期的情况,随着疾病的进展,有一部分无症状感染者会转为轻型病例,有症状加重的要及时转到定点医院接受治疗,是一个动态的变化的过程。
问:新冠病毒“物传人”风险有多大?如何防范?
3月22日,中国疾控中心流行病学首席专家吴尊友在国务院联防联控机制新闻发布会上介绍,在过去两年多的新冠防控中发现,新冠病毒可能通过“物传人”的途径造成感染,但它在疫情扩散当中的作用非常有限。通过洗手可以简单有效地切断这些传播途径,保持手的清洁卫生可以有效降低新冠病毒感染的风险。
日常工作和生活中,人的手接触到被细菌或病毒污染的物品,如果不能及时正确洗手,手上的细菌或病毒可以通过手触摸口、眼、鼻等进入人体。
呼吸道传染病主要是通过近距离飞沫传播,也可以通过手接触污染物体表面造成传播。所以,在新冠肺炎预防中,我们把手卫生作为一项重要个人防护措施予以强调。
特别提醒:请省外来返川人员(特别是从近14天内有阳性感染者的地市来返川人员)在24小时内尽快做一次核酸检测,结果未出之前不外出,不聚集。接种新冠病毒疫苗后48小时内,如无特殊情况,暂时不要进行核酸检测,避免出现核酸检测假阳性的情况。
为了您和家人的健康
外出归来主动做一次核酸检测
让自己安心,让家人放心。

| 编辑: | 向素玉 |
| 责编: | 毛佳莉 |
| 审核: | 郭扬 |



