全国本土新增2281+2313!内江发布重要提示
时间:2022-03-22 23:00:21 来源:内江疾控全国本土新增2281+2313,
高中风险地区40+597
内江疾控3月22日发布健康提示:
省外归来主动报备,
主动开展核酸检测

新增排查11地
天津市静海区,安徽省安庆市宿松县、合肥市长丰县,甘肃省临夏州广河县、天水市秦州区,河南省开封市杞县、周口市太康县,江苏省盐城市射阳县,河北省石家庄市长安区,山东省济南市章丘区、莱芜区


为落实“外防输入、内防反弹”的总策略和“动态清零”总方针,有效控制和降低疫情传播风险,内江市疾控中心温馨提示您:
主动报备
(报备电话0832-12345)
一、有阳性病例报告地区旅居史、红码、黄码及与阳性病例轨迹有交集的人员,请抵达内江后2小时内主动向所在村(社区)、单位和入住酒店报备,或拨打0832-12345进行报备咨询,积极配合社区做好核酸检测、集中隔离、居家隔离、健康监测等疫情防控措施。
不主动申报、刻意隐瞒信息或拒绝接受隔离医学观察,造成疫情传播或有传播严重危险的,根据《中华人民共和国传染病防治法》《中华人民共和国刑法》等有关规定,将依法追究当事人法律责任。






二、如果您搭乘过以下交通工具,请第一时间向社区(村)、单位或入住酒店报备,配合做好各项疫情防控工作。

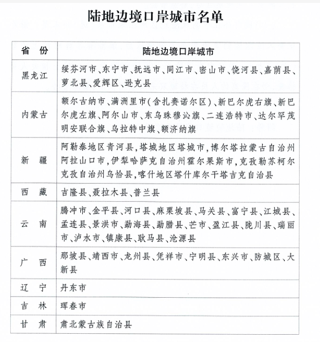
三、陆地边境口岸城市(与香港、澳门有口岸相连的除外)入(返)内人员需提供48小时内核酸检测阴性证明,陆地边境口岸城市名单见下表。

四、高风险岗位人员需主动报备。海关、边检、口岸、机场、进口冷链食品企业等直接接触入境人员、物品、环境的从业人员,以及集中隔离场所、定点救治医院、发热门诊等高风险岗位人员,需持48小时内核酸检测阴性证明返内,抵达后2小时需向社区村进行报备,并配合做好社区管控。
来(返)内政策小贴士

温馨提示
时刻绷紧思想之弦。当前国内外疫情防控形势严峻复杂,请大家继续保持高度的防护意识,绷紧疫情防控这根弦,不要存侥幸心理,记住危险源于大意。
近期要重点关注重庆市、广东省东莞市、深圳市,山东省青岛市、威海市,上海市,吉林省长春市、吉林市,河北省廊坊市、沧州市,甘肃省兰州市,江苏省连云港市,天津市,陕西省西安市、宝鸡市、福建泉州市疫情,不前往高、中风险地区以及发生本土疫情的地区。
时刻保持个人防护意识,科学佩戴好口罩,加强手卫生,咳嗽、打喷嚏时注意遮挡,室内多通风,保持一米以上社交距离,养成良好卫生习惯。在公共交通工具、电梯等密闭场所以及人群聚集的室外场所全程规范佩戴口罩。
非必要不举办聚集性活动。按照 “谁举办、谁负责,谁组织、谁负责”的原则,严格控制场所规模及人流量,防止人员聚集。提倡家庭聚餐聚会等不超过10人,提倡 “ 喜事缓办,丧事简办,宴会不办”,确需举办的尽可能缩小活动规模。60岁及以上老年人和严重慢性病患者等人群,应尽量减少去人群聚集场所。
加强自我健康管理,如出现发热(≥37.3℃)、干咳、乏力、咽痛、鼻塞、流涕、嗅(味)觉减退、腹泻等症状,要正确佩戴口罩,及时到就近医院发热门诊就医,主动告知旅行史和接触史,就医过程中尽量避免乘坐公共交通工具。
履行单位主体责任,加强人员排查,各机关企事业单位要持续排查往来人员有无新冠肺炎病例或无症状感染者报告地区旅居史和核酸检测阳性人员密接史;加强健康管理,有发热、乏力、咳嗽等疑似症状的员工要做好防护,及时到发热门诊就诊,不要带病上班。务工人员较多的企业可要求务工人员持48小时内核酸检测阴性证明返岗。
接种新冠疫苗。接种新冠疫苗是每个公民应尽的责任和义务,符合条件的公众都应该全程接种新冠病毒疫苗,并在完成全程免疫满6个月后及时进行加强免疫或序贯免疫。
公众关切
1、打新冠病毒疫苗加强针有什么用?老年人有必要打加强针吗?
接种疫苗之后,随着时间延长,抗体水平会有一定程度下降。为了维持和提高抗体水平,达到更好的保护效果,需要再打一次加强针。打加强针后,受种者的抗体水平将大幅提升。
老年人非常有必要打加强针。因为老年人大多有基础疾病,一旦发生感染,发生重症、死亡的风险远高于年轻人和儿童。老年人全程接种尤其是接种加强针后,能显著预防重症和死亡风险。针对近期发现的奥密克戎变异株,有关研究也发现疫苗加强剂接种可能带来更强的保护。
老年人如果患慢性病,在病情控制稳定的情况下,是可以接种新冠病毒疫苗的。如果不确定可咨询接种医生或者临床医生,评估是否能够接种。需要注意的是,并不是一次评估不符合要求,以后就一直不能接种疫苗了,待病情平稳后,可再次咨询医生。
2、隐瞒病情、瞒报行程信息(尤其是重点地区旅居史)、隐瞒与确诊病例或者疑似病例有密切接触史,会有什么后果?
首先承担民事责任。按照《传染病防治法》第七十七条规定,单位和个人违反本法规定,导致传染病传播、流行,给他人人身、财产造成损害的,应当依法承担民事责任。
其次承担行政责任。这是拒不执行人民政府在紧急状态情况下依法发布的决定、命令的行为,属于妨害社会管理的行为,按照《治安管理处罚法》第五十条的规定,处警告或者二百元以下罚款;情节严重的,处五日以上十日以下拘留,可以并处五百元以下罚款。
最后,违反传染病防治法的规定,拒绝执行卫生防疫机构依照传染病防治法提出的预防、控制措施的,引起新冠病毒传播或者有传播严重危险的,按《刑法》第三百三十条妨害传染病防治罪定罪处罚。处三年以下有期徒刑或者拘役;后果特别严重的,处三年以上七年以下有期徒刑。
确诊病人、病原携带者隐瞒病情、瞒报行程信息,进入公共场所或者公共交通工具,故意造成新型冠状病毒传播的,可能构成以危险方法危害公共安全罪。
为了您和家人的健康
外出归来主动做一次核酸检测
让自己安心,让家人放心。

| 编辑: | 陶丽萍 |
| 责编: | 毛佳莉 |
| 审核: | 郭扬 |



