3月累计报告超2.9万!内江疾控提醒:周末少出门、少聚集
时间:2022-03-20 09:07:13 来源:内江疾控严峻!3月累计报告超2.9万!
内江疾控3月19日发布健康提示:
周末少出门、少聚集,做好个人防护

新增排查19地
湖南省怀化市,江苏省盐城市亭湖区、盐都区、大丰区,河南信阳市浉河区,江西省赣州市章贡区,浙江省丽水市莲都区,湖南省永州市冷水滩区、长沙市芙蓉区、天心区,江西省宜春市丰城市,广西省南宁市良庆区、钦州市灵山县,福建省莆田市、漳州市漳浦县,辽宁省辽阳市辽阳县,河南省郑州市郑东新区、金水区,河北省唐山市


为落实“外防输入、内防反弹”的总策略和“动态清零”总方针,有效控制和降低疫情传播风险,内江市疾控中心温馨提示您:
主动报备
(报备电话0832-12345)
一、有阳性病例报告地区旅居史、红码、黄码及与阳性病例轨迹有交集的人员,请抵达内江后2小时内主动向所在村(社区)、单位和入住酒店报备,或拨打0832-12345进行报备咨询,积极配合社区做好核酸检测、集中隔离、居家隔离、健康监测等疫情防控措施。
不主动申报、刻意隐瞒信息或拒绝接受隔离医学观察,造成疫情传播或有传播严重危险的,根据《中华人民共和国传染病防治法》《中华人民共和国刑法》等有关规定,将依法追究当事人法律责任。










二、如果您搭乘过以下交通工具,请第一时间向社区(村)、单位或入住酒店报备,配合做好各项疫情防控工作。

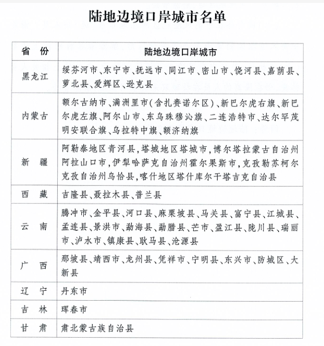
三、陆地边境口岸城市(与香港、澳门有口岸相连的除外)入(返)内人员需提供48小时内核酸检测阴性证明,陆地边境口岸城市名单见下表。

四、高风险岗位人员需主动报备。海关、边检、口岸、机场、进口冷链食品企业等直接接触入境人员、物品、环境的从业人员,以及集中隔离场所、定点救治医院、发热门诊等高风险岗位人员,需持48小时内核酸检测阴性证明返内,抵达后2小时需向社区村进行报备,并配合做好社区管控。
来(返)内政策小贴士

温馨提示
时刻绷紧思想之弦。当前国内外疫情防控形势严峻复杂,请大家继续保持高度的防护意识,绷紧疫情防控这根弦,不要存侥幸心理,记住危险源于大意。
近期要重点关注重庆市、广东省东莞市、深圳市,山东省青岛市、威海市,上海市,吉林省长春市、吉林市,河北省廊坊市、沧州市,甘肃省兰州市,江苏省连云港市,天津市,陕西省西安市、宝鸡市、福建泉州市疫情,不前往高、中风险地区以及发生本土疫情的地区。
时刻保持个人防护意识,科学佩戴好口罩,加强手卫生,咳嗽、打喷嚏时注意遮挡,室内多通风,保持一米以上社交距离,养成良好卫生习惯。在公共交通工具、电梯等密闭场所以及人群聚集的室外场所全程规范佩戴口罩。
非必要不举办聚集性活动。按照 “谁举办、谁负责,谁组织、谁负责”的原则,严格控制场所规模及人流量,防止人员聚集。提倡家庭聚餐聚会等不超过10人,提倡 “ 喜事缓办,丧事简办,宴会不办”,确需举办的尽可能缩小活动规模。60岁及以上老年人和严重慢性病患者等人群,应尽量减少去人群聚集场所。
加强自我健康管理,如出现发热(≥37.3℃)、干咳、乏力、咽痛、鼻塞、流涕、嗅(味)觉减退、腹泻等症状,要正确佩戴口罩,及时到就近医院发热门诊就医,主动告知旅行史和接触史,就医过程中尽量避免乘坐公共交通工具。
履行单位主体责任,加强人员排查,各机关企事业单位要持续排查往来人员有无新冠肺炎病例或无症状感染者报告地区旅居史和核酸检测阳性人员密接史;加强健康管理,有发热、乏力、咳嗽等疑似症状的员工要做好防护,及时到发热门诊就诊,不要带病上班。务工人员较多的企业可要求务工人员持48小时内核酸检测阴性证明返岗。
接种新冠疫苗。接种新冠疫苗是每个公民应尽的责任和义务,符合条件的公众都应该全程接种新冠病毒疫苗,并在完成全程免疫满6个月后及时进行加强免疫或序贯免疫。
公众关切
近期国内疫情呈现点多、面广、频发的特点,多个省份出现本土聚集性疫情,普通公众如何做好防护?
3月18日,国家卫生健康委副主任、国家疾控局局长王贺胜在国务院新闻办公室新闻发布会上建议公众:
第一,要积极推动疫苗接种,做好自身防护。保护易感人群最有效的手段之一就是疫苗接种。老年人如果接种率低,那么重症病亡率就会很高。一定要动员家里的老人积极接种疫苗,他们是最需要做好自身防护和保护的。
第二,要坚持良好的卫生习惯。居家时加强通风换气,做好清洁消毒,注意个人卫生。外出时一定要戴口罩,做好个人防护,而且还要加强手卫生,保持安全距离,减少前往人员密集的场所,减少参加聚会、聚餐活动。
第三,要配合落实防疫要求,积极配合流行病学调查、核酸筛查等措施,特别是要配合好公共场所的防控要求。
再有,要密切关注自身健康状况,一旦发现有发热、干咳等症状,一定要主动就医,并及时向社区(村)报告。
特别提醒:请省外来返川人员(特别是从近14天内有阳性感染者的地市来返川人员)在24小时内尽快做一次核酸检测,结果未出之前不外出,不聚集。
接种新冠病毒疫苗后48小时内,如无特殊情况,暂时不要进行核酸检测,避免出现核酸检测假阳性的情况。
为了您和家人的健康
外出归来主动做一次核酸检测
让自己安心,让家人放心。

| 编辑: | 陶丽萍 |
| 责编: | 毛佳莉 |
| 审核: | 郭扬 |



