全国单日感染人数新增526例,涉19省!内江发布重要提示
时间:2022-03-07 23:50:20 来源:内江疾控注意!全国单日感染人数新增526例
涉19省,点多面广源多
内江疾控3月7日发布健康提示
主动报备,履行个人责任
新增排查13地:
上海市
陕西省西安市
浙江省衢州市开化县
山西省运城市临猗县
山东省威海市文登区
广西壮族自治区崇左市凭祥市
河北省石家庄市桥西区
吉林省长春市净月高新技术产业开发区、绿园区
山西省晋城市泽州县
辽宁省沈阳市和平区
云南省昆明市呈贡区
甘肃省酒泉市金塔县

全国疫情:3月6日0-24时,31个省(自治区、直辖市)和新疆生产建设兵团报告新增本土确诊病例214例(广东69例,其中东莞市50例、深圳市19例;吉林54例,其中吉林市42例、长春市7例、延边朝鲜族自治州5例;山东46例,均在青岛市;甘肃12例,均在兰州新区;河北9例,均在邢台市;内蒙古7例,其中呼和浩特市3例、鄂尔多斯市2例、包头市1例、呼伦贝尔市1例;江苏5例,均在连云港市;云南4例,均在德宏傣族景颇族自治州;上海3例,其中徐汇区2例、浦东新区1例;湖北2例,均在武汉市;山西1例,在太原市;浙江1例,在嘉兴市;广西1例,在防城港市),含3例由无症状感染者转为确诊病例(吉林2例,浙江1例)。新增本土无症状感染者312例(山东117例,均在青岛市;广东104例,其中东莞市103例、惠州市1例;上海45例,其中嘉定区12例、闵行区7例、松江区7例、宝山区6例,普陀区5例、徐汇区2例、浦东新区2例、奉贤区2例、黄浦区1例、静安区1例;云南18例,均在德宏傣族景颇族自治州;吉林12例,其中吉林市5例、长春市5例、延边朝鲜族自治州2例;广西10例,其中百色市7例、防城港市2例、崇左市1例;辽宁3例,其中沈阳市2例、丹东市1例;河北1例,在石家庄市;山西1例,在晋城市;江苏1例,在连云港市)。
四川疫情:3月6日全省无新增本土确诊病例及无症状感染者。
陕西疫情:据陕西省卫健委网站消息,3月7日0-8时,陕西新增报告本土确诊病例4例(西安)。自3月5日以来,全省累计报告本土确诊病例6例(均在西安),目前在院6例。
广东疫情:3月6日0-24时,广东省新增本土确诊病例69例,深圳报告19例,东莞报告50例。新增本土无症状感染者104例,惠州报告1例,东莞报告103例。
吉林疫情:3月6日0-24时,吉林省新增本地确诊病例54例(其中轻型53例、普通型1例),其中吉林市42例(含1例无症状感染者转为确诊病例)、长春市7例、延边州5例(含1例无症状感染者转为确诊病例);全省新增本地无症状感染者12例,其中长春市5例、吉林市5例、延边州2例。
山东青岛疫情:自3月1日发现一例公交车司机新冠检测阳性以来,截至3月7日12时,青岛市累计报告确诊病例155例,无症状感染者162例,累计317例。
江苏连云港疫情:3月6日0时至24时,该市新增确诊病例5例、无症状感染者1例。本轮疫情累计报告确诊病例9例,无症状感染者4例,均在定点医疗机构隔离治疗。
浙江衢州疫情:3月6日21时24分至3月7日8时,衢州市开化县在主动就医隔离留观病例核酸采样中发现1管初筛阳性样本(1:1单管采样)。经复核,该人员复核结果阳性。
上海疫情:3月7日14时,上海市召开第117场新冠肺炎疫情防控新闻发布会,会上通报:3月7日,在对本市目前的本土疫情相关风险人员后续排查检测中,新增报告4例新冠肺炎本土确诊病例和8例新冠肺炎本土无症状感染者。
为落实“外防输入、内防反弹”的总策略和“动态清零”总方针,有效控制和降低疫情传播风险,内江市疾控中心温馨提示您:
主动报备
(报备电话0832-12345)
一、有阳性病例报告地区旅居史、红码、黄码及与阳性病例轨迹有交集的人员,请抵达内江后2小时内主动向所在村(社区)、单位和入住酒店报备,或拨打0832-12345进行报备咨询,积极配合社区做好核酸检测、集中隔离、居家隔离、健康监测等疫情防控措施。
不主动申报、刻意隐瞒信息或拒绝接受隔离医学观察,造成疫情传播或有传播严重危险的,根据《中华人民共和国传染病防治法》《中华人民共和国刑法》等有关规定,将依法追究当事人法律责任。




二、如果您搭乘过以下交通工具,请第一时间向社区(村)、单位或入住酒店报备,配合做好各项疫情防控工作。

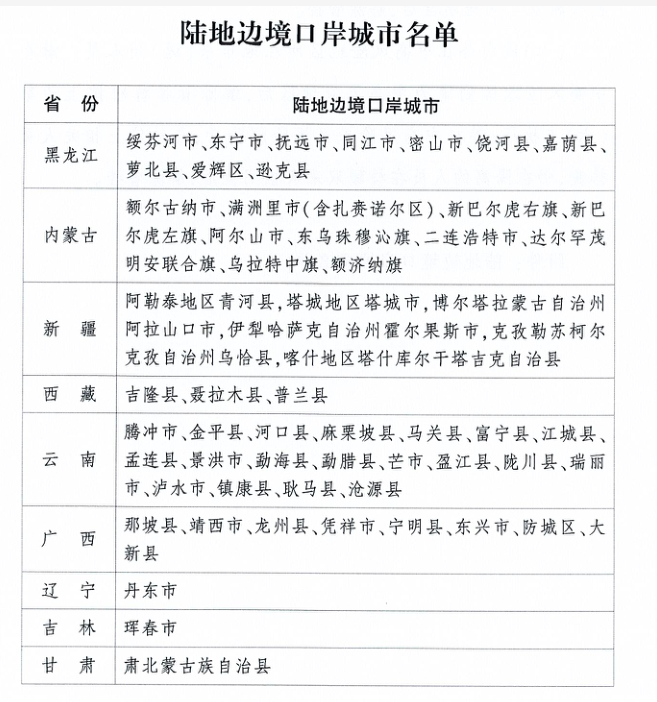
三、陆地边境口岸城市(与香港、澳门有口岸相连的除外)入(返)内人员需提供48小时内核酸检测阴性证明,陆地边境口岸城市名单见下表。

四、高风险岗位人员需主动报备。海关、边检、口岸、机场、进口冷链食品企业等直接接触入境人员、物品、环境的从业人员,以及集中隔离场所、定点救治医院、发热门诊等高风险岗位人员,需持48小时内核酸检测阴性证明返内,抵达后2小时需向社区村进行报备,并配合做好社区管控。
来(返)内政策小贴士

温馨提示
时刻绷紧思想之弦。当前国内外疫情防控形势严峻复杂,请大家继续保持高度的防护意识,绷紧疫情防控这根弦,不要存侥幸心理,记住危险源于大意。
近期要重点关注广东省东莞市、深圳市,山东省青岛市,内蒙古自治区呼和浩特市,天津市,吉林省延边州、吉林市,上海市,江苏连云港、甘肃省兰州市疫情。不前往高、中风险地区以及发生本土疫情的地区。
时刻保持个人防护意识,科学佩戴好口罩,加强手卫生,咳嗽、打喷嚏时注意遮挡,室内多通风,保持一米以上社交距离,养成良好卫生习惯。在公共交通工具、电梯等密闭场所以及人群聚集的室外场所全程规范佩戴口罩。
非必要不举办聚集性活动。按照 “谁举办、谁负责,谁组织、谁负责”的原则,严格控制场所规模及人流量,防止人员聚集。提倡家庭聚餐聚会等不超过10人,提倡 “ 喜事缓办,丧事简办,宴会不办”,确需举办的尽可能缩小活动规模。60岁及以上老年人和严重慢性病患者等人群,应尽量减少去人群聚集场所。
加强自我健康管理,如出现发热(≥37.3℃)、干咳、乏力、咽痛、鼻塞、流涕、嗅(味)觉减退、腹泻等症状,要正确佩戴口罩,及时到就近医院发热门诊就医,主动告知旅行史和接触史,就医过程中尽量避免乘坐公共交通工具。
履行单位主体责任,加强人员排查,各机关企事业单位要持续排查往来人员有无中高风险地区旅居史和核酸检测阳性人员密接史;加强健康管理,有发热、乏力、咳嗽等疑似症状的员工要做好防护,及时到发热门诊就诊,不要带病上班。务工人员较多的企业可要求务工人员持48小时内核酸检测阴性证明返岗。
接种新冠疫苗。接种新冠疫苗是每个公民应尽的责任和义务,符合条件的公众都应该全程接种新冠病毒疫苗,并在完成全程免疫满6个月后及时进行加强免疫。
公众关切
Q1:近期天气晴好,许多市民外出踏青,踏青途中如何防范新冠病毒?
春季是各种传染病高发的季节,尤其是疫情时有反复,专家提醒:踏青赏花正当时,疫情防控莫放松。
提前准备,合理规划。
提前规划出行时间及路线,做好网上预约。尽量选择步行、骑行、驾车出行,驾车游客鼓励使用电子缴费。
线上购票,减少接触。
尽量选择网上购票、扫码购票等无接触方式购票。
分流入场,扫码测温。
按照景区规定分流、排队依次进场,配合扫码测温,窗口购票、入园、游园时保持1米防疫安全线。
防止聚集,做好防护。
有序参观游览,防止扎堆、聚集;游园期间规范配戴口罩,做好个人防护,不用未清洁的手触摸眼睛、嘴巴、鼻子。
错峰用餐,避免聚集。
选择卫生条件好的餐厅,尽可能错峰用餐,避免人多聚集;桌餐时要使用公筷、公勺;尽量采取非接触式点餐、付费。
购物入厕,快去快回。
避免在公园门区、景区商铺、公共卫生间等人群较为密集的地方长时间停留。
文明游览,配合疏导。
遵守公共秩序,不乱扔垃圾、不随地吐痰,关注提示信息,配合疏导,有序游园。

为了您和家人的健康
外出归来主动做一次核酸检测
让自己安心,让家人放心。

| 编辑: | 毕凯旋 |
| 责编: | 毛佳莉 |
| 审核: | 郭扬 |



