疫情防控形势严峻复杂!内江疾控发布重要提示
时间:2022-02-19 00:09:12 来源:内江疾控呼和浩特及苏州疫情已外溢多地
全国新增中风险地区23个
疫情防控形势严峻复杂
内江疾控2月18日发布健康提示:
非必要不前往中高风险地区
新增排查地区(5个)
内蒙古包头市达尔罕茂明安联合旗、昆都仑区,广东省珠海市香洲区,云南省红河哈尼族彝族自治州河口瑶族自治县,云南省德宏傣族景颇族自治州瑞丽市

全国疫情:2022年2月17日0—24时,31个省(自治区、直辖市)和新疆生产建设兵团报告新增本土确诊病例40例(内蒙古22例,其中呼和浩特市21例、包头市1例;辽宁9例,均在葫芦岛市;江苏4例,均在苏州市;广东4例,其中深圳市3例、东莞市1例;云南1例,在红河哈尼族彝族自治州)。新增本土无症状感染者20例(江苏12例,其中苏州市10例、无锡市2例;云南7例,其中德宏傣族景颇族自治州4例、红河哈尼族彝族自治州2例、文山壮族苗族自治州1例;广东1例,在珠海市)。
苏州疫情:2022年2月18日0时至15时,苏州新增新冠肺炎确诊病例6例,无症状感染者8例。截至今天15时,本轮疫情累计报告确诊病例52例,无症状感染者29例。
辽宁葫芦岛疫情:2022年2月17日0-24时,葫芦岛市新增确诊病例9例,自2月8日以来,葫芦岛市累计报告本土确诊病例120例。
呼和浩特市疫情:截至2022年2月18日14时,呼和浩特市累计报告本土新冠肺炎确诊病例37例,其中新城区11例、回民区1例、玉泉区3例、赛罕区7例、土左旗5例、武川县10例;累计报告确诊病例中绝大部分是在隔离管控人员核酸检测中发现。
中高风险地区:截至2022年2月18日17时:全国共有高风险地区2个,其中广西壮族自治区百色市1个;辽宁省葫芦岛1个。中风险地区69个,其中黑龙江省黑河市5个;广东省深圳市3个;广西壮族自治区百色市10个;辽宁省葫芦岛市1个;江苏省苏州市41个;内蒙古自治区呼伦贝尔市1个,内蒙古自治区呼和浩特市7个;云南省文山壮族苗族自治州1个。
为严格落实“外防输入、内防反弹”的防控要求,有效控制和降低疫情传播风险,内江市疾控中心提示您
主动报备
(报备电话0832-12345)
一、有阳性病例报告地区旅居史、红码、黄码及与阳性病例轨迹有交集的人员,请抵达内江后2小时内主动向所在村(社区)、单位和入住酒店报备,或拨打0832-12345进行报备,积极配合社区做好核酸检测、集中隔离、居家隔离、健康监测等疫情防控措施。
不主动申报、刻意隐瞒信息或拒绝接受隔离医学观察,造成疫情传播或有传播严重危险的,根据《中华人民共和国传染病防治法》《中华人民共和国刑法》等有关规定,将依法追究当事人法律责任。


二、如果您搭乘过以下交通工具,请第一时间向社区(村)、单位或入住酒店报备,配合做好各项疫情防控工作。

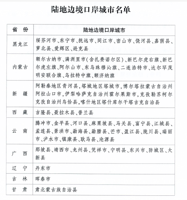
三、陆地边境口岸城市(与香港、澳门有口岸相连的除外)入(返)内人员需提供48小时内核酸检测阴性证明,陆地边境口岸城市名单见下表。

四、高风险岗位人员需主动报备。海关、边检、口岸、机场、进口冷链食品企业等直接接触入境人员、物品、环境的从业人员,以及集中隔离场所、定点救治医院、发热门诊等高风险岗位人员,需持48小时内核酸检测阴性证明返内,抵达后2小时需向社区村进行报备,并配合做好社区管控。
公众关切
Q1:天气寒冷,如何做好自我防护?
●外出时要做好御寒措施,及时添加衣物。必要时适当减少外出活动的时间,特别是室内外温差较大时。
●天气寒冷时最好不要外出晨练。如想外出活动,宜选择上午10时以后至下午3点以前的时间段,此时温度相对升高。活动量不宜过大,可选择散步或打太极拳等。如天气状况不佳,则应选择适宜室内进行的身体活动。
●均衡饮食,可适量吃一些能增强机体抵抗寒冷的富含蛋白质及热量的食物。
●作息规律,心态平和,保证充足的睡眠。
●慢性疾病患者,应坚持遵医嘱服药,控制好血压、血糖及血脂水平,如有不适应及时就医。
Q2:新春开学,学生如何做好健康防护?
01戴口罩
选择正规的医用口罩或医用外科口罩;分清正反、佩戴时注意遮盖好口鼻,鼻夹压实;不要用手接触外侧污染面,出现脏污、变形、损坏、异味时需要及时更换,连续佩戴时间不超过8小时;在上下学途中,乘坐公共交通工具或在人群密集区域,全程戴口罩。
02勤洗手
外出回来、饭前便后、喷嚏咳嗽后、接触公共物品后,“七步洗手法”洗手。戴手套不能替代手卫生。
03勤通风
勤开窗户,保持寝室、教室的空气流通。注意防寒保暖。
04保持社交距离
避免扎堆,保持适当距离;就餐时尽量不要说话,避免飞沫传播;不要组织和参加同学聚会等聚集性活动。
05做好健康监测
离家前自测体温,确认体温正常再出门;如果有发热、干咳等症状,及时报告,及时就医。
06保持好习惯
饮食合理,多喝热水、少喝含糖饮料,少吃辛辣油炸食物;加强体育锻炼,积极参加课外活动,增强体质和免疫力;规律作息,睡眠充足,不要熬夜,保持心情舒畅。
来(返)内政策小贴士

温馨提示
近期重点关注广西壮族自治区百色市,辽宁省葫芦岛市,江苏苏州市,内蒙古呼伦贝尔市、呼和浩特市疫情。不前往高、中风险地区以及发生本土疫情的地区。
时刻保持个人防护意识,科学佩戴好口罩,加强手卫生,咳嗽、打喷嚏时注意遮挡,室内多通风,保持一米以上社交距离,养成良好卫生习惯。在公共交通工具、电梯等密闭场所以及人群聚集的室外场所全程规范佩戴口罩。
非必要不举办聚集性活动。按照 “谁举办、谁负责,谁组织、谁负责”的原则,严格控制场所规模及人流量,防止人员聚集。提倡家庭聚餐聚会等不超过10人,提倡 “ 喜事缓办,丧事简办,宴会不办”,确需举办的尽可能缩小活动规模。60岁及以上老年人和严重慢性病患者等人群,应尽量减少去人群聚集场所。
加强自我健康管理,如出现发热(≥37.3℃)、干咳、乏力、咽痛、鼻塞、流涕、嗅(味)觉减退、腹泻等症状,要正确佩戴口罩,及时到就近医院发热门诊就医,主动告知旅行史和接触史,就医过程中尽量避免乘坐公共交通工具。
履行单位主体责任,加强人员排查,各机关企事业单位要持续排查往来人员有无中高风险地区旅居史和核酸检测阳性人员密接史;加强健康管理,有发热、乏力、咳嗽等疑似症状的员工要做好防护,及时到发热门诊就诊,不要带病上班。务工人员较多的企业可要求务工人员持48小时内核酸检测阴性证明返岗。
接种新冠疫苗。接种新冠疫苗是每个公民应尽的责任和义务,符合条件的公众都应该全程接种新冠病毒疫苗,并在完成全程免疫满6个月后及时进行加强免疫。
为了您和家人的健康
省外归来主动做一次核酸检测
让自己安心,让家人放心。

| 编辑: | 李夏娇 |
| 责编: | 刘桂莲 |
| 审核: | 程云 |



