一地单日新增确诊破6000例!内江发布重要提示
时间:2022-02-17 21:38:58 来源:内江疾控香港单日新增确诊破6000例,多地现关联病例
内江疾控2月17日发布健康提示:
遵守防疫规则是最基本的公民责任
新增排查地区:
广东省中山市、珠海市高新区

全国疫情:2022年2月16日0—24时,31个省(自治区、直辖市)和新疆生产建设兵团报告新增本土确诊病例35例(江苏16例,均在苏州市;辽宁7例,均在葫芦岛市;广东7例,其中深圳市6例、广州市1例;内蒙古3例,均在呼和浩特市;广西1例,在百色市;云南1例,在德宏傣族景颇族自治州)。新增本土无症状感染者11例(江苏7例,其中苏州市6例、无锡市1例;广东2例,均在深圳市;云南2例,均在德宏傣族景颇族自治州)。
江苏疫情:2022年2月17日0-12时,苏州新增新冠肺炎确诊病例3例,无症状感染者5例。截至2月17日12时,本轮疫情累计报告确诊病例45例,无症状感染者16例,均在定点医疗机构隔离治疗。
辽宁葫芦岛疫情:2022年2月16日0-24时,葫芦岛市新增确诊病例7例,自2月8日以来,葫芦岛市累计报告本土确诊病例111例。
内蒙古疫情:2022年2月16日0-24时,内蒙古自治区报告无新增疑似病例,新增本土确诊病例3例(呼和浩特市玉泉区1例、赛罕区1例、土左旗1例);截至2月16日24时,内蒙古自治区现有本土确诊病例10例(呼和浩特市玉泉区2例、赛罕区2例、土左旗1例,呼伦贝尔满洲里市5例)。
广东疫情:2022年2月16日0-24时,广东省新增本土确诊病例7例,广州报告1例,在纳入管控的密接排查中发现;深圳报告6例,5例在纳入管控的密接排查中发现,1例为主动核酸检测发现。新增本土无症状感染者2例,深圳报告,均为密接排查发现。
广西疫情:2022年2月16日0-24时,广西新增本土确诊病例1例(百色市)。截至2月16日24时,本轮广西疫情现有272例本土确诊病例(百色市271例,南宁市1例)。
香港疫情:2022年2月17日,内地支援香港抗疫流行病学专家组行前会在深圳举行。此次中央派出4人组成的专家组赴港抗疫,其中3人是国家流行病学调查专家组成员。香港卫生署卫生防护中心2月17日报告,香港新增新冠确诊病例6116例,再刷新单日新高,其中6107例为本土病例。新增死亡病例24例。此外,还有6300例初步确诊为阳性。
中高风险地区:截至2022年2月17日17时:全国共有高风险地区2个,其中广西壮族自治区百色市1个;辽宁省葫芦岛1个。中风险地区55个,其中黑龙江省黑河市5个;广东省深圳市5个;广西壮族自治区百色市10个;辽宁省葫芦岛市1个;江苏省苏州市30个;内蒙古自治区呼伦贝尔市1个,内蒙古自治区呼和浩特市3个;云南省文山壮族苗族自治州1个。
为严格落实“外防输入、内防反弹”的防控要求,有效控制和降低疫情传播风险,内江市疾控中心提示您
主动报备
(报备电话0832-12345)
一、有阳性病例报告地区旅居史、红码、黄码及与阳性病例轨迹有交集的人员,请抵达内江后2小时内主动向所在村(社区)、单位和入住酒店报备,或拨打0832-12345进行报备,积极配合社区做好核酸检测、集中隔离、居家隔离、健康监测等疫情防控措施。
不主动申报、刻意隐瞒信息或拒绝接受隔离医学观察,造成疫情传播或有传播严重危险的,根据《中华人民共和国传染病防治法》《中华人民共和国刑法》等有关规定,将依法追究当事人法律责任。


二、如果您搭乘过以下交通工具,请第一时间向社区(村)、单位或入住酒店报备,配合做好各项疫情防控工作。

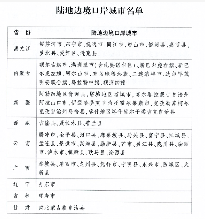
三、陆地边境口岸城市(与香港、澳门有口岸相连的除外)入(返)内人员需提供48小时内核酸检测阴性证明,陆地边境口岸城市名单见下表。

四、高风险岗位人员需主动报备。海关、边检、口岸、机场、进口冷链食品企业等直接接触入境人员、物品、环境的从业人员,以及集中隔离场所、定点救治医院、发热门诊等高风险岗位人员,需持48小时内核酸检测阴性证明返内,抵达后2小时需向社区村进行报备,并配合做好社区管控。
以案为鉴
广西百色一男子居家隔离期间,翻墙擅离管控区被处罚
据百色市公安局右江分局2月16日消息,近日,百色市公安局向阳(东笋)派出所依法查处1起拒不执行紧急状态下的决定、命令案件,行政处罚1人。
近日,该所民警在工作中发现,右江区居民陆某东在明知其居住的小区被政府列为疫情管控区域的情况下,仍然私自逃离小区,脱离管控。2月12日20时许,陆某东因涉嫌违反拒不执行紧急状态下的决定、命令被传唤至向阳(东笋)派出所作进一步调查处理。
经查实,陆某东(男,36岁,百色市右江区人,案发时健康码显示为黄码)2月11日23时许,在管控区居家隔离期间与妻子因生活琐事发生争吵,一时赌气偷偷翻墙离开管控区,到其姐姐家居住,12日15时许又在街上闲逛,给疫情防控工作带来极大的风险隐患。
目前,违法行为人陆某东已被依法行政处罚。
绵阳涪城冯某某违反疫情防控规定,被处拘留5日
2022年1月7日,冯某某从河南省某中风险地区到达涪城区后,未按照防疫规定主动到居住地社区报备,在明知自己的健康码变为黄码并经相关部门短信提醒后,仍未向社区报备,且于1月12日晚到居住地小区楼下超市购买商品,违反了疫情防控相关规定,给涪城区、绵阳市疫情防控工作带来风险隐患,造成不良社会影响。根据《中华人民共和国治安管理处罚法》第五十条第一款之规定,公安机关决定对冯某某处以行政拘留5日的处罚。
来(返)内政策小贴士

温馨提示
近期重点关注广西壮族自治区百色市,辽宁省葫芦岛市,江苏苏州市,内蒙古呼伦贝尔市、呼和浩特市疫情。不前往高、中风险地区以及发生本土疫情的地
时刻保持个人防护意识,科学佩戴好口罩,加强手卫生,咳嗽、打喷嚏时注意遮挡,室内多通风,保持一米以上社交距离,养成良好卫生习惯。在公共交通工具、电梯等密闭场所以及人群聚集的室外场所全程规范佩戴口罩。
非必要不举办聚集性活动。按照 “谁举办、谁负责,谁组织、谁负责”的原则,严格控制场所规模及人流量,防止人员聚集。提倡家庭聚餐聚会等不超过10人,提倡 “ 喜事缓办,丧事简办,宴会不办”,确需举办的尽可能缩小活动规模。60岁及以上老年人和严重慢性病患者等人群,应尽量减少去人群聚集场所。
加强自我健康管理,如出现发热(≥37.3℃)、干咳、乏力、咽痛、鼻塞、流涕、嗅(味)觉减退、腹泻等症状,要正确佩戴口罩,及时到就近医院发热门诊就医,主动告知旅行史和接触史,就医过程中尽量避免乘坐公共交通工具。
履行单位主体责任,加强人员排查,各机关企事业单位要持续排查往来人员有无中高风险地区旅居史和核酸检测阳性人员密接史;加强健康管理,有发热、乏力、咳嗽等疑似症状的员工要做好防护,及时到发热门诊就诊,不要带病上班。务工人员较多的企业可要求务工人员持48小时内核酸检测阴性证明返岗。
接种新冠疫苗。接种新冠疫苗是每个公民应尽的责任和义务,符合条件的公众都应该全程接种新冠病毒疫苗,并在完成全程免疫满6个月后及时进行加强免疫。
为了您和家人的健康
省外归来主动做一次核酸检测
让自己安心,让家人放心。

| 编辑: | 毕凯旋 |
| 责编: | 刘桂莲 |
| 审核: | 程云 |



