新增8个排查地区!内江发布重要提示
时间:2022-02-16 08:57:30 来源:内江疾控多地新增本土确诊病例
苏州7地调整为中风险地区
内江疾控2月15日发布健康提示:
外地返回主动报备,主动核酸检测
新增排查地区(8个)
江苏省无锡市锡山区、梁溪区
广州市天河区、南沙区
花都区,湖南省郴州市北湖区
江苏省南通市崇川区
内蒙古自治区呼伦贝尔市

全国疫情:2022年2月14日0—24时,31个省(自治区、直辖市)和新疆生产建设兵团报告新增本土确诊病例40例(辽宁29例,其中葫芦岛市28例、沈阳市1例;江苏8例,均在苏州市;广东2例,均在深圳市;广西1例,在百色市),含1例由无症状感染者转为确诊病例(在辽宁)。新增本土无症状感染者7例(江苏4例,均在苏州市;云南3例,均在文山壮族苗族自治州)。
辽宁葫芦岛疫情:2022年2月14日0时-12时,辽宁新增11例本土新冠肺炎确诊病例,为葫芦岛市报告;14日12时-24时,辽宁新增18例本土新冠肺炎确诊病例,其中沈阳市报告1例(为无症状感染者转为确诊病例)、葫芦岛市报告17例。
江苏疫情:2022年2月14日0-24时,江苏新增本土确诊病例8例,新增本土无症状感染者4例。2月15日,江苏省南通市、无锡市分别报告1例、2例新冠肺炎阳性感染者。
内蒙古疫情:2022年2月15日,满洲里市发现5例新冠肺炎核酸检测阳性人员。
湖南郴州疫情:2022年2月15日,湖南省郴州市报告2例新冠肺炎确诊病例,为2月14日香港返湘人员。
广东省广州市疫情:2022年2月15日,广州市报告2例外地来穗人员新冠肺炎确诊病例,病例轨迹涉及天河、番禺、南沙、花都4区,传播风险高。
中高风险地区:截至2022年2月15日18时:全国共有高风险地区2个,其中广西壮族自治区百色市1个;辽宁省葫芦岛1个。中风险地区24个,其中天津市2个;北京市1个;黑龙江省黑河市5个;广东省深圳市4个;广西壮族自治区百色市3个;辽宁省葫芦岛市1个;江苏省苏州市7个;内蒙古自治区呼伦贝尔市1个。
为严格落实“外防输入、内防反弹”的防控要求,有效控制和降低疫情传播风险,内江市疾控中心提示您
主动报备
(报备电话0832-12345)
一、有阳性病例报告地区旅居史、红码、黄码及与阳性病例轨迹有交集的人员,请抵达内江后2小时内主动向所在村(社区)、单位和入住酒店报备,或拨打0832-12345进行报备,积极配合社区做好核酸检测、集中隔离、居家隔离、健康监测等疫情防控措施。
不主动申报、刻意隐瞒信息或拒绝接受隔离医学观察,造成疫情传播或有传播严重危险的,根据《中华人民共和国传染病防治法》《中华人民共和国刑法》等有关规定,将依法追究当事人法律责任。


二、如果您搭乘过以下交通工具,请第一时间向社区(村)、单位或入住酒店报备,配合做好各项疫情防控工作。

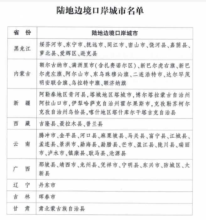
三、陆地边境口岸城市(与香港、澳门有口岸相连的除外)入(返)内人员需提供48小时内核酸检测阴性证明,陆地边境口岸城市名单见下表。

四、高风险岗位人员需主动报备。海关、边检、口岸、机场、进口冷链食品企业等直接接触入境人员、物品、环境的从业人员,以及集中隔离场所、定点救治医院、发热门诊等高风险岗位人员,需持48小时内核酸检测阴性证明返内,抵达后2小时需向社区村进行报备,并配合做好社区管控。
公众关切
开学在即,需要注意什么?
随着春节假期的结束,不少疾病总会来“凑热闹”,开学后的一至两周是校园内出现各种流行性传染病的“高风险期”。需要注意什么,如何预防?
疾病预防
新冠肺炎→全年均可发病,传染性强、传播速度快。
流行性感冒→潜伏期短、传染性强、传播速度快。
麻疹→传染性很高,首发症状出现3~5天后出现全身斑丘疹,病后大多可获得终身免疫。
诺如病毒肠胃炎→感染性强,以肠道传播为主,病程较短,主要症状为恶心、呕吐、发热、腹痛和腹泻。
食源性疾病→痢疾杆菌、伤寒杆菌、沙门菌、副溶血性弧菌、致泻性大肠杆菌等都是常见的病原菌,临床主要表现为恶心、呕吐、腹痛、腹泻等症状,可伴有发热,严重者可出现脱水,往往在学校、幼托等集体单位发生。
预防措施
接种疫苗是预防传染病最有效的手段,应定时定期给儿童接种疫苗。
加强个人卫生与个人防护。保持良好的卫生习惯,不随地吐痰、勤洗手、勤换衣、注意口腔卫生,生活用品如毛巾、餐具等应定期消毒。注意佩戴口罩,并尽量减少到人群密集的场所。
加强锻炼,养成良好的生活习惯,生活规律,睡眠充足,饮食均衡。
改善室内环境,常通风,保持室内清洁。
哪些人员返校需要提供核酸检测阴性证明?
2月11日,经省应对新型冠状病毒肺炎疫情应急指挥部同意,四川省教育厅、四川省卫生健康委员会联合发出《关于从严做好2022年春季学期开学学校疫情防控工作的紧急通知》,明确返校要求,部署开学工作。
全省普通高校师生员工→持报到前48小时内核酸检测阴性证明和四川天府健康通绿码返校;如不能提供48小时内核酸检测阴性证明的,需在返校后24小时内进行1次核酸检测。
全省中小学校、托幼机构师生员工本人及其共同居住的家人→14天内无省外旅居史、无与省外返川人员密切接触史的,持四川天府健康通绿码返校,由学校查验本人及其共同居住的家人的行程码后,可不提供核酸检测阴性证明。
全省中小学校、托幼机构师生员工本人或其共同居住的家人→14天内有省外旅居史、有与省外返川人员密切接触史的,返校时应提供48小时内核酸检测阴性证明;如不能提供48小时内核酸检测阴性证明的,需在返校后24小时内进行1次核酸检测。
各级各类学校、托幼机构后勤管理、临聘辅助等重点岗位人员→需持报到前48小时内核酸检测阴性证明和四川天府健康通绿码返校,学校要加强对其开展常态化核酸抽样监测。
各级各类学校、托幼机构要主动配合属地卫生健康部门和疾控机构,认真落实对师生员工的常态化核酸抽样监测工作。
来(返)内政策小贴士

温馨提示
近期重点关注广西壮族自治区百色市,辽宁省葫芦岛市,江苏苏州市,内蒙古呼伦贝尔市疫情。不前往高、中风险地区以及发生本土疫情的地区。
时刻保持个人防护意识,科学佩戴好口罩,加强手卫生,咳嗽、打喷嚏时注意遮挡,室内多通风,保持一米以上社交距离,养成良好卫生习惯。在公共交通工具、电梯等密闭场所以及人群聚集的室外场所全程规范佩戴口罩。
非必要不举办聚集性活动。按照 “谁举办、谁负责,谁组织、谁负责”的原则,严格控制场所规模及人流量,防止人员聚集。提倡家庭聚餐聚会等不超过10人,提倡 “ 喜事缓办,丧事简办,宴会不办”,确需举办的尽可能缩小活动规模。60岁及以上老年人和严重慢性病患者等人群,应尽量减少去人群聚集场所。
加强自我健康管理,如出现发热(≥37.3℃)、干咳、乏力、咽痛、鼻塞、流涕、嗅(味)觉减退、腹泻等症状,要正确佩戴口罩,及时到就近医院发热门诊就医,主动告知旅行史和接触史,就医过程中尽量避免乘坐公共交通工具。
接种新冠疫苗。接种新冠疫苗是每个公民应尽的责任和义务,符合条件的公众都应该全程接种新冠病毒疫苗,并在完成全程免疫满6个月后及时进行加强免疫。
为了您和家人的健康
建议假期归来主动做一次核酸检测
让自己安心,让家人放心。

| 编辑: | 毕凯旋 |
| 责编: | 刘桂莲 |
| 审核: | 程云 |



