新增排查地,多地疫情存在传播扩散外溢风险!内江发布重要提示
时间:2022-02-13 21:44:33 来源:内江疾控全国中高风险地区“39+4”
多地疫情存在传播扩散外溢风险
内江疾控2月13日发布健康提示:
外地返回主动报备,主动核酸检测
新增排查地区云南文山壮族苗族自治州麻栗坡县

全国疫情:2022年2月12日0—24时,31个省(自治区、直辖市)和新疆生产建设兵团报告新增本土确诊病例28例(广西13例,其中百色市12例、南宁市1例;辽宁11例,均在葫芦岛市;云南2例,均在文山壮族苗族自治州;天津1例,在西青区;广东1例,在深圳市),新增本土无症状感染者1例(在云南文山壮族苗族自治州)。
辽宁葫芦岛疫情:2022年2月12日0时至24时,辽宁省新增11例本土新冠肺炎确诊病例,为葫芦岛市报告。自2022年2月8日以来,葫芦岛市累计报告32例新冠肺炎确诊病例。
广西百色疫情:2022年2月12日0时至24时,广西百色新增12例本土新冠肺炎确诊病例,昨日新增病例主要集中在德保县。
云南疫情:昨日云南文山苗族自治州麻栗坡县在主动核酸检测中发现1例感染者,随后在其密切接触者中又发现1确诊病例和1无症状感染者,目前共报告3例感染者,为主动检测发现,疫情感染来源尚不明确。
广东东莞疫情:2月13日,广东省东莞市塘厦镇在省外返莞人员主动核酸检测中,发现1例新冠肺炎无症状感染者。该病例2月9日核酸检测阴性,2月11日返莞,其活动轨迹涉及住所、工作单位及相关送、取货地点。
中高风险地区:截至2022年2月13日15时:全国共有高风险地区4个,其中天津市1个;北京市1个;广西壮族自治区百色市1个;辽宁省葫芦岛1个。中风险地区39个,其中天津市4个;北京市3个;黑龙江省绥芬河市19个,黑河市5个;河北省衡水市1个;广东省深圳市5个;广西壮族自治区百色市1个,辽宁省葫芦岛市1个。
为严格落实“外防输入、内防反弹”的防控要求,有效控制和降低疫情传播风险,内江市疾控中心提示您
主动报备
(报备电话0832-12345)
一、有阳性病例报告地区旅居史、红码、黄码及与阳性病例轨迹有交集的人员,请抵达内江后2小时内主动向所在村(社区)、单位和入住酒店报备,或拨打0832-12345进行报备,积极配合社区做好核酸检测、集中隔离、居家隔离、健康监测等疫情防控措施。
不主动申报、刻意隐瞒信息或拒绝接受隔离医学观察,造成疫情传播或有传播严重危险的,根据《中华人民共和国传染病防治法》《中华人民共和国刑法》等有关规定,将依法追究当事人法律责任。


二、如果您搭乘过以下交通工具,请第一时间向社区(村)、单位或入住酒店报备,配合做好各项疫情防控工作。

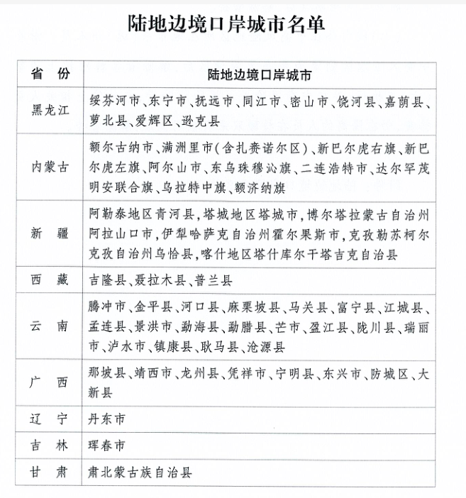
三、陆地边境口岸城市(与香港、澳门有口岸相连的除外)入(返)内人员需提供48小时内核酸检测阴性证明,陆地边境口岸城市名单见下表。

四、高风险岗位人员需主动报备。海关、边检、口岸、机场、进口冷链食品企业等直接接触入境人员、物品、环境的从业人员,以及集中隔离场所、定点救治医院、发热门诊等高风险岗位人员,需持48小时内核酸检测阴性证明返内,抵达后2小时需向社区村进行报备,并配合做好社区管控。
公众关切
Q1:哪些岗位返岗时需要提供核酸检测阴性证明?
高风险岗位
海关、边检、口岸一线工作人员,航空服务人员,进口冷链食品相关工作人员,集中隔离场所、医疗机构工作人员等高风险岗位人员返岗时应提供48小时内核酸检测阴性证明,返岗返工后24小时内再进行1次核酸检测;如不能提供48小时内核酸检测阴性证明的,需在返岗返工后进行3天2次(间隔24小时)核酸检测。
重点岗位
党政机关工作人员、市场监管系统一线工作人员、疾控机构工作人员、农贸(集贸)市场及超市从业人员(不包括进口冷链食品从业人员)、外卖、邮政、快递等服务业从业人员、国内交通运输行业人员、基层疫情防控协查人员、旅游景区景点及歌舞游艺休闲娱乐场所服务人员等重点岗位返岗返工人员应提供48小时内核酸检测阴性证明;如不能提供48小时内核酸检测阴性证明的,需在返岗返工后24小时内进行1次核酸检测。
Q2:哪些人员返校需要提供核酸检测阴性证明?
1.全省普通高校师生员工持报到前48小时内核酸检测阴性证明和四川天府健康通绿码返校;如不能提供48小时内核酸检测阴性证明的,需在返校后24小时内进行1次核酸检测。
2.全省中小学校、托幼机构师生员工本人及其共同居住的家人14天内无省外旅居史、无与省外返川人员密切接触史的,持四川天府健康通绿码返校,由学校查验本人及其共同居住的家人的行程码后,可不提供核酸检测阴性证明。
3.全省中小学校、托幼机构师生员工本人或其共同居住的家人14天内有省外旅居史、有与省外返川人员密切接触史的,返校时应提供48小时内核酸检测阴性证明;如不能提供48小时内核酸检测阴性证明的,需在返校后24小时内进行1次核酸检测。
4.各级各类学校、托幼机构后勤管理、临聘辅助等重点岗位人员,需持报到前48小时内核酸检测阴性证明和四川天府健康通绿码返校,学校要加强对其开展常态化核酸抽样监测。
5.各级各类学校、托幼机构要主动配合属地卫生健康部门和疾控机构,认真落实对师生员工的常态化核酸抽样监测工作。
来(返)内政策小贴士

温馨提示
近期重点关注广西壮族自治区百色市,辽宁省葫芦岛市,黑龙江省黑河市疫情。不前往高、中风险地区以及发生本土疫情的地区。
时刻保持个人防护意识,科学佩戴好口罩,加强手卫生,咳嗽、打喷嚏时注意遮挡,室内多通风,保持一米以上社交距离,养成良好卫生习惯。在公共交通工具、电梯等密闭场所以及人群聚集的室外场所全程规范佩戴口罩。
非必要不举办聚集性活动。按照 “谁举办、谁负责,谁组织、谁负责”的原则,严格控制场所规模及人流量,防止人员聚集。提倡家庭聚餐聚会等不超过10人,提倡 “ 喜事缓办,丧事简办,宴会不办”,确需举办的尽可能缩小活动规模。60岁及以上老年人和严重慢性病患者等人群,应尽量减少去人群聚集场所。
加强自我健康管理,如出现发热(≥37.3℃)、干咳、乏力、咽痛、鼻塞、流涕、嗅(味)觉减退、腹泻等症状,要正确佩戴口罩,及时到就近医院发热门诊就医,主动告知旅行史和接触史,就医过程中尽量避免乘坐公共交通工具。
接种新冠疫苗。接种新冠疫苗是每个公民应尽的责任和义务,符合条件的公众都应该全程接种新冠病毒疫苗,并在完成全程免疫满6个月后及时进行加强免疫。
为了您和家人的健康
建议假期归来主动做一次核酸检测
让自己安心,让家人放心。

| 编辑: | 毕凯旋 |
| 责编: | 毛佳莉 |
| 审核: | 程云 |



