新增排查地区、春季返校有要求!内江发布重要提示
时间:2022-02-13 10:12:26 来源:内江疾控全国中高风险地区“40+4”,新增本土病例40例
内江疾控2月12日发布健康提示
春季返校这些要求要牢记
新增排查地区天津市西青区

全国疫情:2022年2月11日0—24时,31个省(自治区、直辖市)和新疆生产建设兵团报告新增本土确诊病例40例(广西30例,均在百色市;辽宁10例,均在葫芦岛市)。无新增本土无症状感染者。
辽宁葫芦岛疫情:2022年2月12日0时至15时,辽宁省新增10例本土新冠肺炎确诊病例,为葫芦岛市报告。自2022年2月8日以来,葫芦岛市累计报告32例新冠肺炎确诊病例。
天津西青区疫情:2022年2月12日上午8时15分,西青区疾控中心报告1例核酸检测阳性人员,系辽宁省葫芦岛市绥中县返津人员,在居家隔离期间核酸检测发现。后经天津市级专家组综合分析判定为新冠肺炎确诊病例(轻型)。该患者2月6日18时26分由辽宁省葫芦岛市绥中县乘坐K1452次列车返津,2月6日在津核酸检测阴性;2月11日纳入重点管控人员实施居家隔离。目前,流行病学调查、涉疫人员排查管控、环境样本采集等工作正在进行中。天津市已对该患者所居住的小区及单位进行了全面封控。
广西百色疫情:2022年2月12日下午,广西百色市新冠肺炎疫情防控新闻发布会通报,2022年2月11日中午12时至2月12日中午12时,百色市新增本土确诊病例22例。其中德保县16例、靖西市6例。截至2022年2月12日中午12时,本轮本土疫情累计报告确诊病例249例,其中德保县214例、靖西市28例、右江区3例、田阳区2例、隆林各族自治县1例、平果市1例。
中高风险地区:截止2022年2月12日15时:全国共有高风险地区4个,其中天津市1个;北京市1个;广西壮族自治区百色市1个;辽宁省葫芦岛1个。中风险地区40个,其中天津市5个;北京市3个;黑龙江省绥芬河市19个,黑河市5个;河北省衡水市1个;广东省深圳市5个;广西壮族自治区百色市1个,辽宁省葫芦岛市1个。
为严格落实“外防输入、内防反弹”的防控要求,有效控制和降低疫情传播风险,内江市疾控中心提示您
主动报备
(报备电话0832-12345)
一、有阳性病例报告地区旅居史、红码、黄码及与阳性病例轨迹有交集的人员,请抵达内江后2小时内主动向所在村(社区)、单位和入住酒店报备,或拨打0832-12345进行报备,积极配合社区做好核酸检测、集中隔离、居家隔离、健康监测等疫情防控措施。
不主动申报、刻意隐瞒信息或拒绝接受隔离医学观察,造成疫情传播或有传播严重危险的,根据《中华人民共和国传染病防治法》《中华人民共和国刑法》等有关规定,将依法追究当事人法律责任。


二、如果您搭乘过以下交通工具,请第一时间向社区(村)、单位或入住酒店报备,配合做好各项疫情防控工作。

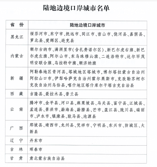
三、陆地边境口岸城市(与香港、澳门有口岸相连的除外)入(返)内人员需提供48小时内核酸检测阴性证明,陆地边境口岸城市名单见下表。

四、高风险岗位人员需主动报备。海关、边检、口岸、机场、进口冷链食品企业等直接接触入境人员、物品、环境的从业人员,以及集中隔离场所、定点救治医院、发热门诊等高风险岗位人员,需持48小时内核酸检测阴性证明返内,抵达后2小时需向社区村进行报备,并配合做好社区管控。
公众关切
2月11日,经省应对新型冠状病毒肺炎疫情应急指挥部同意,四川省教育厅、四川省卫生健康委员会联合发出《关于从严做好2022年春季学期开学学校疫情防控工作的紧急通知》,明确返校要求,部署开学工作。



来(返)内政策小贴士

温馨提示
近期重点关注广西壮族自治区百色市,辽宁省葫芦岛市,黑龙江省黑河市疫情。不前往高、中风险地区以及发生本土疫情的地区。
遵守防疫规定。广大市民要养成良好的卫生习惯,随身携带口罩,科学规范佩戴口罩,勤洗手,常通风,少聚集,用公筷,咳嗽喷嚏遮口鼻,收到邮件或物品(尤其是国际邮件快件)时正确佩戴口罩和一次性手套,避免直接接触。配合遵守公共场所测温、验码、一米距等疫情防控规定。
履行单位主体责任。加强人员排查,各机关企事业单位要持续排查往来人员有无中高风险地区旅居史和核酸检测阳性人员密接史;加强健康管理,有发热、乏力、咳嗽等疑似症状的员工要做好防护,及时到发热门诊就诊,不要带病上班。
接种新冠疫苗。接种新冠疫苗是每个公民应尽的责任和义务,符合条件的公众都应该全程接种新冠病毒疫苗,并在完成全程免疫满6个月后及时进行加强免疫。
为了您和家人的健康
建议假期归来主动做一次核酸检测
让自己安心,让家人放心。

| 编辑: | 毕凯旋 |
| 责编: | 毛佳莉 |
| 审核: | 程云 |



