辽宁葫芦岛本轮疫情已关联2省2地!内江发布重要提示
时间:2022-02-11 23:15:00 来源:内江疾控辽宁葫芦岛本轮疫情已关联2省2地
疫情形势严峻复杂
内江疾控2月11日发布健康提示:
来(返)内人员请主动报备、主动核酸检测

全国疫情:2022年2月10日0-24时,31个省(自治区、直辖市)和新疆生产建设兵团新增本土确诊病例56例(广西33例,均在百色市;辽宁22例,其中葫芦岛市21例、沈阳市1例;贵州1例,在铜仁市)。新增本土无症状感染者5例(辽宁2例,均在沈阳市;黑龙江2例,均在黑河市;江苏1例,在苏州市)。
广西百色疫情:2022年2月10日0时-24时,百色市新增本土确诊病例33例,截至2月10日24时,广西省本轮疫情累计报告确诊病例219例。
辽宁葫芦岛疫情:自2022年2月8日,辽宁省葫芦岛市绥中县报告1例本土新冠肺炎确诊病例以来,疫情持续蔓延,2022年2月10日0时至24时,辽宁省新增22例本土确诊病例及2例本土无症状感染者。
贵州铜仁疫情:2022年2月10日,接贵州省铜仁市碧江区疾控中心报告,1名外省来黔人员核酸检测结果异常,经铜仁市疾控中心复核,结果为阳性。该病例现居辽宁省葫芦岛市绥中县加碑岩乡,2月7日驾驶大货车由外省赴黔。
中高风险地区:截至2022年2月11日9时:全国共有高风险地区5个,其中天津市2个;北京市1个;广西壮族自治区百色市1个;辽宁省葫芦岛1个。中风险地区52个,其中天津市5个;北京市3个;黑龙江省绥芬河市19个,黑河市5个;河北省衡水市1个;浙江省杭州市12个;广东省深圳市5个;广西壮族自治区百色市1个,辽宁省葫芦岛市1个。
为严格落实“外防输入、内防反弹”的防控要求,有效控制和降低疫情传播风险,内江市疾控中心提示您
主动报备
(报备电话0832-12345)
一、有阳性病例报告地区旅居史、红码、黄码及与阳性病例轨迹有交集的人员,请抵达内江后2小时内主动向所在村(社区)、单位和入住酒店报备,或拨打0832-12345进行报备,积极配合社区做好核酸检测、集中隔离、居家隔离、健康监测等疫情防控措施。
不主动申报、刻意隐瞒信息或拒绝接受隔离医学观察,造成疫情传播或有传播严重危险的,根据《中华人民共和国传染病防治法》《中华人民共和国刑法》等有关规定,将依法追究当事人法律责任。


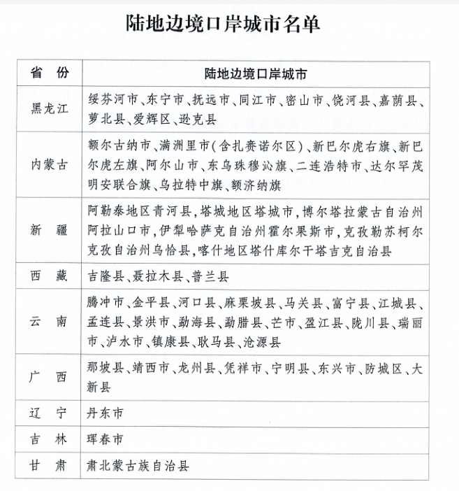
二、陆地边境口岸城市(与香港、澳门有口岸相连的除外)入(返)内人员需提供48小时内核酸检测阴性证明,陆地边境口岸城市名单见下表。

三、高风险岗位人员需主动报备。海关、边检、口岸、机场、进口冷链食品企业等直接接触入境人员、物品、环境的从业人员,以及集中隔离场所、定点救治医院、发热门诊等高风险岗位人员,需持48小时内核酸检测阴性证明返内,抵达后2小时需向社区村进行报备,并配合做好社区管控。
公众关切
Q:返岗复工后需要注意哪些疫情防控事项?
1.为了您和家人的健康,建议返程返岗主动做一次核酸检测,安安心心上班。
2.返岗复工后,请按照当地的防控要求,落实各项防控措施。
3.关注自身及家人健康状况、健康码颜色、相关地区有无新发疫情。
4.如出现发热、干咳、乏力、嗅(味)觉减退、腹泻、咽痛等症状,请及时到发热门诊就诊,不带病上班上学。
5.如健康码出现红、黄码情况,或之前出行涉及的相关地区近期内有疫情发生,要立即向社区(村)、单位或入住酒店报备,并配合做好各项防控措施。
Q:核酸检测哪里做?结果在哪里查询?
1.可通过微信小程序“四川天府健康通”——热门服务——医疗防疫机构查询附近的检测机构。
2.检测结果可直接通过“四川天府健康通”——热门服务——核酸与抗体检测结果进行查询,不用到检测机构领取纸质报告。
Q:核酸检测注意事项?
1.核酸检测采样时需扫“天府健康码”,如无码需携带本人身份证,人证合一。
2.采样前2小时尽量避免进食,以免引起呕吐等不适;采样前30分钟尽量不喝水及饮品,不吸烟、不喝酒、不嚼口香糖。
3.临采样时,尽量减少吞咽动作,少吞口水,不清嗓子。
4.采样后,尽快离开现场,可使用免洗手消毒液或免洗酒精、消毒棉片等擦拭双手。
5.听从采样现场工作人员安排和引导,严格落实疫情防控的各项要求,坚持科学规范佩戴口罩,保持一米以上安全距离,提高自我防护意识和能力。
来(返)内政策小贴士

温馨提示
近期重点关注广西壮族自治区百色市,辽宁省葫芦岛市、江苏省苏州市,广东省深圳市,黑龙江省黑河市,浙江省杭州市,北京市丰台区,天津市河北区疫情。不前往高、中风险地区以及发生本土疫情的地区。
遵守防疫规定。广大市民要养成良好的卫生习惯,随身携带口罩,科学规范佩戴口罩,勤洗手,常通风,少聚集,用公筷,咳嗽喷嚏遮口鼻,收到邮件或物品(尤其是国际邮件快件)时正确佩戴口罩和一次性手套,避免直接接触。配合遵守公共场所测温、验码、一米距等疫情防控规定。
履行单位主体责任,各机关企事业单位要做好员工旅居史的排查,加强健康管理,有发热、乏力、咳嗽等疑似症状的员工要做好防护,及时到发热门诊就诊,不要带病上班。
接种新冠疫苗。接种新冠疫苗是每个公民应尽的责任和义务,符合条件的公众都应该全程接种新冠病毒疫苗,并在完成全程免疫满6个月后及时进行加强免疫。
为了您和家人的健康
建议假期归来主动做一次核酸检测
让自己安心,让家人放心。

| 编辑: | 毕凯旋 |
| 责编: | 毛佳莉 |
| 审核: | 程云 |



