辽宁新增本土“20+1”!内江疾控提示:请来(返)内人员主动报备、核酸检测
时间:2022-02-10 21:30:47 来源:内江疾控辽宁新增本土“20+1”,多地发布停业通告
内江疾控2月10日发布健康提示:
请来(返)内人员主动报备、主动核酸检测
新增排查地区江苏省苏州市

全国疫情:2022年2月8日0-24时,31个省(自治区、直辖市)和新疆生产建设兵团新增本土确诊病例7例(均在广西百色市)。新增本土无症状感染者1例(在辽宁沈阳市)。
广西百色疫情:2月9日0时-24时,百色市新增本土确诊病例7例,截至2月10日12时,广西省本轮疫情累计报告确诊病例192例。
辽宁葫芦岛疫情:自2月8日,辽宁省葫芦岛市绥中县报告1例本土新冠肺炎确诊病例以来,疫情持续蔓延,2月10日0时至18时,辽宁省新增20例本土新冠肺炎确诊病例,其中沈阳市报告1例、葫芦岛市报告19例;新增1例本土无症状感染者,为沈阳市报告。
江苏苏州疫情:2月10日,苏州一企业在例行新冠病毒核酸检测中,发现1人初筛结果呈阳性,经市级专家会诊,诊断为新冠肺炎无症状感染者。该无症状感染者(女,38岁)为某企业工作人员,从事仓库进口物料(进口非冷链货物)收发工作,作为重点岗位人员,按规定接受例行核酸检测,2月10日凌晨,初筛检测为阳性。
中高风险地区:截至2022年2月10日15时:全国共有高风险地区5个,其中天津市河北区2个;北京市丰台区2个;广西壮族自治区百色市1个。中风险地区53个,其中北京市4个;天津市5个;黑龙江省绥芬河市19个,东宁市2个,黑河市3个;河北省衡水市1个;浙江省杭州市13个;广东省深圳市5个;广西壮族自治区百色市1个。
为严格落实“外防输入、内防反弹”的防控要求,有效控制和降低疫情传播风险,内江市疾控中心提示您
公众关切
1、返岗复工需要注意哪些事?
首先,第一件重要的事就是返岗复工时及时做核酸!
上下班时
乘坐公共交通工具时,务必全程正确佩戴口罩,尽量避免用手触摸车上物品;可使用消毒湿巾或75%酒精对手机、钥匙等可能被污染的随身物品进行擦拭消毒,到单位或回到家中后要第一时间洗手;下班后尽量少参加聚会和集体活动,不去人员密集场所。
工作时
多人一起工作、翻阅文件资料、参加会议、接待外来人员时佩戴口罩;减少与他人接触,礼貌拒绝握手、拥抱等身体接触,以点头礼代替,并尽量保持1米以上安全距离;工作区域要保持清洁,每日通风3次以上,每次20—30分钟,通风时注意个人保暖;进入会议室先洗手消毒;会议期间、结束后多开窗通风;如条件允许,开会时尽量与他人保持1米以上距离就座。
用餐时
错峰用餐,避免扎堆用餐;尽量采用分餐制,如不能则要配备公筷公勺;用餐前后务必认真清洗双手,用餐时尽量与他人保持安全距离。
2、核酸检测注意事项?
1.核酸检测采样时需扫“天府健康码”,如无码需携带本人身份证,人证合一。
2.采样前2小时尽量避免进食,以免引起呕吐等不适;采样前30分钟尽量不喝水及饮品,不吸烟、不喝酒、不嚼口香糖。
3.临采样时,尽量减少吞咽动作,少吞口水,不清嗓子。
4.采样后,尽快离开现场,可使用免洗手消毒液或免洗酒精、消毒棉片等擦拭双手。
5.听从采样现场工作人员安排和引导,严格落实疫情防控的各项要求,坚持科学规范佩戴口罩,保持一米以上安全距离,提高自我防护意识和能力。
来(返)内政策小贴士

主动报备
(报备电话0832-12345)
一、有阳性病例报告地区旅居史、红码、黄码及与阳性病例轨迹有交集的人员,请抵达内江后2小时内主动向所在村(社区)、单位和入住酒店报备,或拨打0832-12345进行报备,积极配合社区做好核酸检测、集中隔离、居家隔离、健康监测等疫情防控措施。
不主动申报、刻意隐瞒信息或拒绝接受隔离医学观察,造成疫情传播或有传播严重危险的,根据《中华人民共和国传染病防治法》《中华人民共和国刑法》等有关规定,将依法追究当事人法律责任。


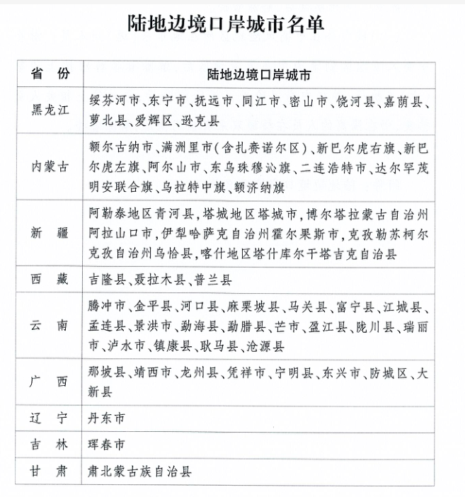
二、陆地边境口岸城市(与香港、澳门有口岸相连的除外)入(返)内人员需提供48小时内核酸检测阴性证明,陆地边境口岸城市名单见下表。

三、高风险岗位人员需主动报备。海关、边检、口岸、机场、进口冷链食品企业等直接接触入境人员、物品、环境的从业人员,以及集中隔离场所、定点救治医院、发热门诊等高风险岗位人员,需持48小时内核酸检测阴性证明返内,抵达后2小时需向社区村进行报备,并配合做好社区管控。
温馨提示
近期重点关注广西壮族自治区百色市,辽宁省葫芦岛市、江苏省苏州市,广东省深圳市,黑龙江省黑河市,浙江省杭州市,北京市丰台区,天津市河北区疫情。不前往高、中风险地区以及发生本土疫情的地区。
遵守防疫规定。为了您和家人的健康,请保持简约生活方式,不参加、不组织聚集性活动;通过电话、视频等形式传递您的祝福与问候。出入商场、 超市要积极配合测温、扫码、戴口罩。外出就餐时,排队取餐保持安全距离,尽量缩短就餐时间,减少与他人的交流。购物买单,首选扫码支付。
履行单位主体责任,各机关企事业单位要做好员工旅居史的排查,加强健康管理,有发热、乏力、咳嗽等疑似症状的员工要做好防护,及时到发热门诊就诊,不要带病上班。
为了您和家人的健康
建议假期归来主动做一次核酸检测
让自己安心,让家人放心。

| 编辑: | 陶丽萍 |
| 责编: | 毛佳莉 |
| 审核: | 程云 |



