内江疾控最新提示:节后返岗返工返校,这件事一定要做!
时间:2022-02-08 22:08:03 来源:内江疾控广西百色累计确诊超120例,
正处于快速上升期,传播风险较高
内江疾控2月8日发布健康提示:
节后返岗返工返校核酸检测一定要做
新增排查地区辽宁葫芦岛市绥中县

全国疫情:2022年2月7日0-24时,31个省(自治区、直辖市)和新疆生产建设兵团新增本土确诊病例65例(广西64例,均在百色市;天津1例,在河北区),含4例由无症状感染者转为确诊病例(均在广西)。新增本土无症状感染者4例(黑龙江2例,均在黑河市;广西2例,均在百色市)。
广西百色疫情:2022年2月7日12时-2月8日12时,百色市新增本土确诊病例27例。其中德保县23例,靖西市3例,平阳区1例,新增本土无症状感染者2例,均在德保县。截至2月8日12时,本轮疫情累计报告病例126例,其中德保县111例,靖西市8例,右江区3例,田阳区2例,隆林各族自治县1例,平果市1例。
辽宁疫情:2022年2月8日0时-11时,辽宁省新增本土确诊病例1例,为葫芦岛市绥中县报告,为全面排查疫情潜在风险,将在全县范围内开展核酸检测。
黑龙江疫情:2022年2月7日0-24时,黑龙江省新增本土无症状感染者2例,均在黑河市爱辉区,1例为区域核酸检测筛查发现,1例为集中隔离管控筛查发现。截至2月7日24时,黑龙江全省现有本土确诊病例29例,现有本土无症状感染者51例。
天津疫情:2022年2月7日0时-24时,天津市新增本土确诊病例1例,为河北区隔离点筛查发现。
中高风险地区:截至2022年2月8日18时:全国共有高风险地区6个,其中北京市3个;天津市2个;广西壮族自治区百色市1个。中风险地区55个,其中天津市5个;北京市5个;黑龙江省绥芬河市19个,东宁市2个,黑河市3个;河北省衡水市1个;浙江省杭州市13个;云南省西双版纳1个;广东省深圳市5个;广西壮族自治区百色市1个。
为严格落实“外防输入、内防反弹”的防控要求,有效控制和降低疫情传播风险,内江市疾控中心提示您
节后返岗返工返校及时做核酸检测
为切实降低春节后疫情传播的风险
节后返岗返工返校及时做核酸检测,
开开心心返岗
安安心心上班
放放心心上学
高风险岗位人员,如海关、边检、口岸、国际道路货物运输的一线工作人员,航空服务人员,医疗机构(含基层医疗卫生机构)、进口冷链食品工作人员以及启用期间的集中隔离场所工作人员等返岗返工时应提供48小时内核酸检测阴性证明,返岗返工后24小时内再进行1次核酸检测;如不能提供48小时内核酸检测阴性证明的,需在返岗返工后进行3天2次(间隔24小时)核酸检测。
重点岗位人员,如疾控机构、市场监管系统一线工作人员,农贸(集贸)市场及超市(不包括进口冷链食品从业人员)、外卖、邮政、快递等服务业从业人员,人员较多、工作场所人口密度较大的人口密集型工厂(园区)从业人员,机场、铁路(含高铁)客运站、公路长途客运站等交通场站和服务区的所有从业及服务人员,国内交通运输行业人员,基层疫情防控协查人员,旅游景区景点、歌舞游艺休闲娱乐场所服务人员,党政机关及其他国有企事业单位工作人员等返岗返工应提供48小时内核酸检测阴性证明;如不能提供48小时内核酸检测阴性证明的,需在返岗返工后24小时内进行1次核酸检测。
其他返岗人员,建议返岗时尽快主动做1次核酸检测,让家人放心、自己安心!
返校人员,如高等院校(含职业技术学院)、中小学校、托幼机构返校教职工及学生应提供48小时内核酸检测阴性证明;如不能提供48小时内核酸检测阴性证明的,需在返校后24小时内进行1次核酸检测。
严格落实单位和个人主体责任。各机关、单位、企业(园区)、学校要切实履行主体责任,落实本单位人员的核酸检测和旅居史报备。务工人员较多的企业可要求务工人员持48小时内核酸检测阴性证明返岗。个人要履行疫情防控义务,主动配合落实核酸检测等防控措施。
来(返)内政策小贴士

主动报备
(报备电话0832-12345)
一、有阳性病例报告地区旅居史、红码、黄码及与阳性病例轨迹有交集的人员,请抵达内江后2小时内主动向所在村(社区)、单位和入住酒店报备,或拨打0832-12345进行报备,积极配合社区做好核酸检测、集中隔离、居家隔离、健康监测等疫情防控措施。
不主动申报、刻意隐瞒信息或拒绝接受隔离医学观察,造成疫情传播或有传播严重危险的,根据《中华人民共和国传染病防治法》《中华人民共和国刑法》等有关规定,将依法追究当事人法律责任。


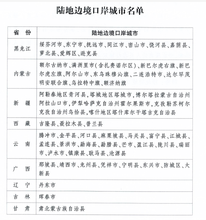
二、陆地边境口岸城市(与香港、澳门有口岸相连的除外)入(返)内人员需提供48小时内核酸检测阴性证明,陆地边境口岸城市名单见下表。

三、高风险岗位人员需主动报备。海关、边检、口岸、机场、进口冷链食品企业等直接接触入境人员、物品、环境的从业人员,以及集中隔离场所、定点救治医院、发热门诊等高风险岗位人员,需持48小时内核酸检测阴性证明返内,抵达后2小时需向社区村进行报备,并配合做好社区管控。
温馨提示
密切关注疫情动态
近期重点关注广西壮族自治区百色市,广东省深圳市,黑龙江省黑河市,浙江省杭州市,北京市丰台区,天津市河北区。不前往高、中风险地区以及发生本土疫情的地区。如您近期有疫情地区旅居史,收到提醒短信或健康码变为“黄码”,请立即向所在社区(村)、单位或入住酒店报备旅居史,按要求做好核酸检测,配合做好各项疫情防控措施。
企事业单位加强日常防控
◆严格执行员工上班测温、扫码、来访人员登记等要求。
◆积极排查往来人员的中高风险地区旅居史和核酸阳性人员接触史等情况。
◆加强电梯、中央空调、生产设备、共用办公用品等公共设施清洁消毒,保持食堂、会议室、卫生间等公共区域清洁通风。
◆提倡网络视频会议,线下会议尽量控制开会次数、参会人数和会议时间。
◆提倡无纸化办公,减少人员接触。
员工做好个人防护
◆进入工作场所自觉配合扫码、测温。如出现发热、咳嗽等可疑症状,及时向单位报告,不带病上班。
◆进入会议室等人群聚集场所或电梯等密闭场所,科学佩戴口罩。与他人保持社交距离,减少聚集。注意手卫生,接触电梯按钮等公共表面提倡使用避污纸。未清洁的手避免接触口、眼、鼻。
◆参加会议时佩戴口罩,保持间距就坐,尽量使用一次性杯子或自带水杯。
◆错时、错峰就餐,取餐、用餐保持安全距离。注意用餐卫生,使用公勺公筷。控制用餐时间,餐后及时离开。点外卖时优先选择无接触配送。



| 编辑: | 李夏娇 |
| 责编: | 刘桂莲 |
| 审核: | 程云 |

